Fórum témák
» Több friss téma |
Sziasztok! Következö problémára várom a javaslatokat ,az automban van egy monitor mely akkor kap tápot hogyha bekapcsolom az autorádiot de ez a moncsi még azt is igényli a bekapcshoz hogy az ember megnyomja a stanby gombot ezért késziteni kéne bele egy kis áramkört ami a táp megjelenése után 3-4 másodpercel meghuz egy relét 1 másodpercre hogy ne keljen folyton oda nyulkálni.Várom a javaslatokat.
Szia !
Pár másodpercig tart egy relét ha a kapcsolót zárod. Üdv!
Hali!
Szerintem nem akar kapcsolót nyomkodni, mert akkor mindegy, ha a monitoron nyomja meg a standby gombot.
Hali!
Szerintem egy monostabil multivibrátor, ami egy relét hajt, ami a nyomógombal párhuzamosan kötsz. (Már ha hajlandó vagy megbuherálni a monitort)
Bocs, tul képp most nézem, hogy az elv ua.
A kapcsolást egy kicsit módosítva ok.
Szia !
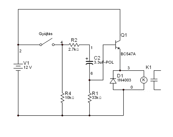
Semmit nem kell módosítani ha egy kicsit figyelnél ![]() Idézet: „táp megjelenése után 3-4 másodpercel meghuz egy relét 1 másodpercre hogy ne keljen folyton oda nyulkálni.” Ez a kívánság eddig! Idézet: „Szerintem egy monostabil multivibrátor......” Nem ad triggert, csak gyujtást, onnantól fix 12V van ![]() Amit trajzoltam egyszerűen csak pár másodpercig telitésbe viszi a tranyót, ennyi nem is hiszem, hogy bonyolultabban kellene megoldani. Nem kell se PIC, se 555.... minek ? Üdv!
Szai !
Az igaz, annyit lehet módosítani, hogy R2 nem kell bele ![]() Üdv!
Talán meg kellene kérdezni tepizolit, hogy tényleg így gondolja-e:
1., "van egy monitor, mely akkor kap tápot, hogyha bekapcsolom az autorádiot ", 2., a táp megjelenése után 3-4 másodperccel meghúz egy relét 1 másodpercre , ...mert a rajz a gyújtás bekapcsról ad rögtön 1 sec-nyi kapcsolójelet. Az autórádiók nem a gyújtásról mennek, tehát így nem a kívánság szerint megy. A többi oké.
Szia !
Ahova azt irtam gyujtás, oda akkor képzeletbe ird oda, hogy autorádio kapcsoló Szerencsére ez a "gyujtáskapcsoló felirat nem határolja be, hogy ne lehessen máshova kötni" Idézet: „a táp megjelenése után 3-4 másodperccel meghúz egy relét 1 másodpercre ,” Ennek nem látom értelmét, egyszerre is adhat bekapcsolójelet. tepizoli ! A 3-4 másodperces késleltetésnek mi a szerepe ? Üdv!
Ha nem kell a 3-4sec késleltetés, akkor egy kis relével sorbakötött elkó is megoldja a feladatot. Persze az elkót ki is kell sütni, így kell vele párhuzamosan egy 680k is.
Na akkor a sok kérdés miatt bövebb leszek.Az autorádionak ugye van egy kimenete amin akkor jelenik meg a 12V ha bekapcsolod ez nekem egy tranyon keresztül egy relét hajt mert tul sok mindent kell bekapcsolnom mint pl. dvd,lcd monitor,erösitö,kék led világitás a hangszorokban stb.Az lcd monitor belsejébe akarom épiteni a kért áramkört mert máskülömben ujabb csatit kéne furni az oldalára mert kivehetösre van csinálva és hát ugye az stby gombot kell nekem rövidre zárni egy pillanatra.A 3-4 másodperces késleltetés azért kell mert ugy vettem észre hogyha megkapja a moncsi a tápot azzonal nem lehet bekapcsolni gondolom kell egy kis idö a procinak mig magához tér.És igen a folyamatnak automatikusan kell lezajlani a táp megjelenése után hisz pont ez az értelme hogy induláskor ne keljen annyi mindent bekapcsolni.
Egyébként a ki mit épitett-nél a 133 oldalon vannak fent képek a cucrol ha valakit érdekel.
Hali!
És mi a helyzet akkor, ha nincs a kezdeti 3-4 sec késleltetés, hanem bekapcsolásnál nem 1, hanem 4-5 sec ig tartaná behúzva a relét? Csak azért kérdem, mert ha így működik, akkor nem kéne 2 időzítéssel bajlódni, és kissebb lenne a helyigénye is. (Gondolom azért nincsennek óriási szabad helyek a monitorba, a relé meg így is nem kicsi...-gondolom.) (egyébként gondoltam, hogy mihez kell neked, láttam mikor felraktad, jó kis cucc!) (Nem tudsz olcsón olyan dvd-t?)
Ez sok oldal átnézegetni...
Egy ötlet rajzban. A 68 ...82 k beállítja a 3-4 másodpercet ( elkó szórás miatt ), a C-vel jelölt kondi meg az egy másodpercet. Itt kezdhetsz 4u7- tel, mert függ az idő a szórástól, a tranyótól és a relé benntartásától is ( mekkora áramnál ejt el...).
sziasztok nekem olyan gondom lenne hogy a monitor bekapcsolásnál nehezen jön be csak akkor kapcsol ha a hálózati zsinórt ki és be dugom de erősen nyomom vissza és napról napra nehezebben kapcsol be.
gondoltam rá hogy szétszedem hátha érintkezési hiba de nem tudom hogy kell szétszedni mert ha minden csavart kiszedek belőle akkor sem akar szétjönni eltörni feszegetni meg nem akarom. előre is köszönök inden értő hozzá szólást (fujitsu simens LCD monitor ) A hozzászólás módosítva: Júl 25, 2013
Szia, azt pedig akkor feszegetni kell. Vékony csavarhúzóval feszítsd ki a burkolat élét, ha látsz valami anomáliát a felületén, nagy valószínűséggel ott lesz összepattintva. Ezek a helyek arányosan elosztva vannak az oldala mentén.
Szia!
Ha tudsz vegyél monitor szétszedő készletet. Ezek műanyag cuccok. Általában 4 vagy 5 darabos és ezekkel nyugodtan lehet feszegetni a monitor burkolatát szobahőmérsékleten mert műanyag a műanyagot nem annyira sérti meg és nem fog látszódni nagyon a szétszerelés nyoma sem. Én ilyet a vaterán vettem. Ha szétszedted a kondikat a tápban nyugodtan cserélheted, mert az lesz a baja nagy valószínűség mellett. A hozzászólás módosítva: Júl 25, 2013
Idézet: „.....csak akkor kapcsol ha a hálózati zsinórt ki és be dugom de erősen nyomom vissza....” Nem ezt kellene először megnézni? |
Bejelentkezés
Hirdetés |







