Fórum témák
» Több friss téma |
Specialis MC3PHAC microcontrollerel es FSBS10CH60
IGBT-is hiddal szeretnek kiseb teljesitmenyu 3 fazisu aszinkron motornak invertert epitteni. Leirasokot kaptam, de segitseget kerek enek a ket aramkornek a beszerzesere. - MC3PHAC ( Freescale Semiconductor ) - FSBS10CH60 ( Fairchild Semiconductor ) Koszonom !
Hát apám, szerintem ezeket csak rendelésre fogod megtalálni.
Végigbogarásztam 8-10 boltot a nagyobbak közül, de egyikben sincs. (se itthon se külföldön) PDF van, de készleten egyikben sem volt ez a két szörnyeteg
Mind a két alkatrész kapható a Farnell-nél.
Ezt nem ismertem, tök jó, felvettem a könyvjelzők közé
Meg szeresztem a kereset IC-ket a Farnell-tol, igazan jok, erdemes igenyben venni.
Koszonom szucsien-nek az informaciot.
Üdv.mindenkinek!
Inverter ügyben érdeklődenék,hogy van e valakinek egy jó ütős rajza(vagy esetleg működőképes prototipusa) egy pár ezer wattos készülékhez? Vannak gyári cuccok viszonylag jó áron amik tudnak 3000 wattot,de nekem kéne még hozzá egy kicsi.. Esetleg egy ilyen gyárit tudna valamelyiktek tuningoni?? :miaz:
Szia!
Egy megvalósított frekiváltó: Bővebben: Link. Az én általam készítettben is ilyen a kontroller, különbség csak a gate-meghajtásban van.
Heló!
Először is köszi a rajzot! Az általad összerakott hogy teljesít,és mire használod? Mi a maximum amit bír?
Érdekes alkatrészeket használnak egyesek elektromos áramkörökben.
![]() A "controller" és az optocsatoló között.
Nem használom, csak hobbiból építettem egy dobozolatlan deszkamodellt. Egy 1.5 KW-os motorral próbálgattam, teljes sikerrel. A tapasztalataim szerint a lassú optocsatolók okoznak problémát, ha nem kellő árammal van a LED-jük kivezérelve. Ez az IGBT-k összenyitásának és eldurranásának a gyakori okozója. Gate-drivernek TD350-t használtam. Ennél az IC-nél hasznos szolgáltatás a kétlépcsős kikapcsolás, amellyel csökkentjük az IGBT feszültség-igénybevételét és a rádiófrekis zavarokat is mérsékelhetjük.
Hello!
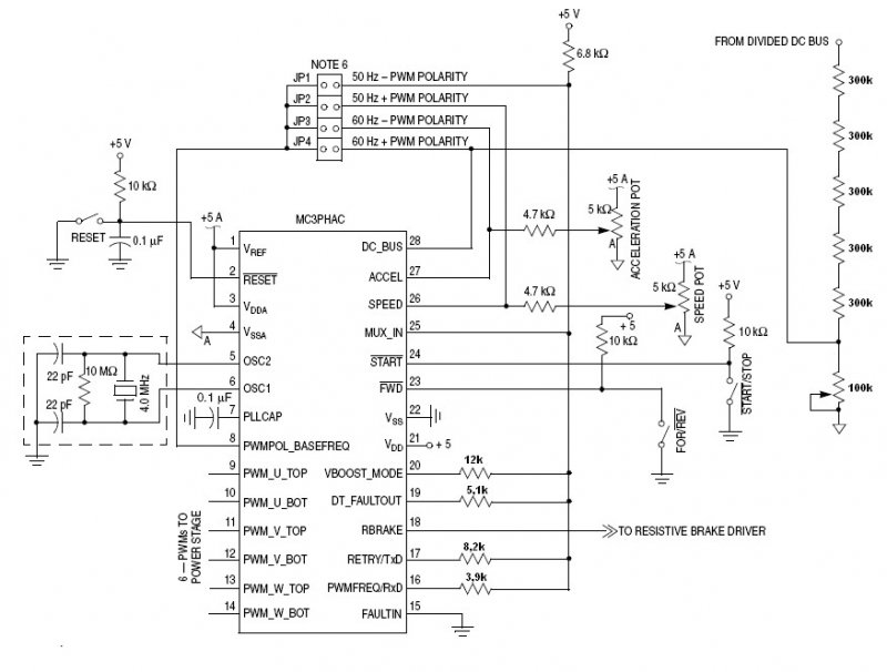
Kis segítséget szeretnék kérni. Nem akar működni az MC3PHAC-val épített frekvenciaváltóm. Odaáig működik, hogy 60V DC-bus, szépen forog is a motor (370W), de ha megemelem a DC bus feszültségét, ránt egyet és leáll, tovább semmi. A gyári Standard kapcsolást csináltam meg, egy IR2130 meghajtóval. A buszról jövő jelet szépen be tudom állítani az IC 28. lábára 3.6V-ra (100%) de nem működik. Optocsatoló+ilyen extrákat egyenlőre nem építettem be.
Szia!
Na de ha megemeled a DC-busz feszültségét, akkor a 28-as láb feszültsége nagyon könnyen felmehet a vészkikapcsolás szintjére. Egy frekvenciaváltóban nem szokásos eljárás a buszfeszültség változtatása. Ha ki akarod kerülni a buszfeszültség-érzékelést, akkor egy fix feszültségosztóra kösd a 28-as lábat, amit pl. az 5V-os vezérlő-tápfeszültség leosztásával is elérhetsz.
Nem úgy értettem, hogy üzem közben emelem meg a feszültséget, hanem egy újra bekapcsoláskor mikor pl. 320V-nak felel meg a DC és ebből megy 3,6V a 28. lábra.
Azonban próbáltam a javasolt módszerrel, de akkor nem csinál semmit, nem működik.
Hogy miért nem működik így, azt nem tudom, nálam fixre van kötve és így üzemel.
Nem értem miért nem működik... Most megpróbáltam 5V-ról leosztani a 28. lábra.
ha 110V-ról szeretném működtetni akkor hibajel nélkül semmi nem történik... Van hogy az IR2130 bedobja a Fault-ot. Mellékelek kapcsolást, emi alapján összeraktam. Annyi, hogy a két rajz úgy van összefésülve, hogy a 6 kimenete a processzornak rákapcsolódik a Hin és Lin meg felelő bemenetekre és tettem nekik 4,7k felhúzó ellenállást. Lehet az a probléma, hogy optocsatolóval nincs elválasztva a processzor?
Ha az IR miatt áll le a hajtásod, akkor ne az MC3PHAC-nál keressük a hibát, hanem nézd át az áramkorlát szintjét beállító sönt értékét és a finombeállító potmétert. Nazarenko sem használt optót és mégis jó lett az áramköre.
Lehet, hogy nem láttátok még: Frekvenciaváltó PIC-el.
Sziasztok !
Valaki elárulná nekem hogy pontosan mit is állít az MC3PHAC ic-nél a PWMPOL_BASEFREQ láb ? Odáig értem hogy 50Hz v. 60Hz csak a polarítás nem tiszta. Gondolom a PWM jel polarítását állítom, de ez miért is jó nekem ? A meghajtó IC illesztéséhez kell ? (IR2233J) Előre is köszi!
Szia!
Van itt egy válasz a számodra. |
Bejelentkezés
Hirdetés |




Végigbogarásztam 8-10 boltot a nagyobbak közül, de egyikben sincs. (se itthon se külföldön) PDF van, de készleten egyikben sem volt ez a két szörnyeteg



