Fórum témák
» Több friss téma |
Hello!
A napokban hozzájutottam egy FOK-GYEM gyártmányú 40V/10A-es tápegységhez,de hibásan. A javításhoz nagyon jól jönne a rajza,ha valakinek megvan dobja fel lécci. Előre is köszi. Ja és használtam a fórum keresőjét meg a gugglit is de semmi.
[link=http://www.hobbielektronika.hu/forum/topic_661.html]http://www.hobbielektronika.hu/forum/topic_661.html[/link]
én is csak ezt találtam...Nem hasonlít?
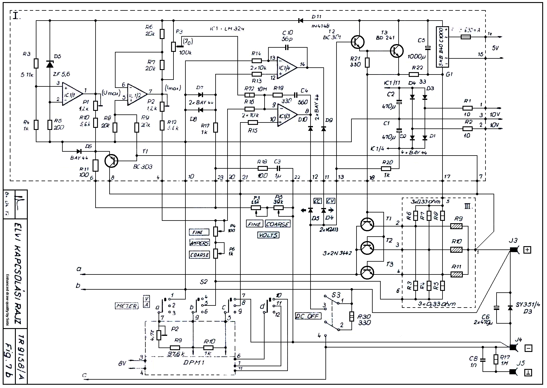
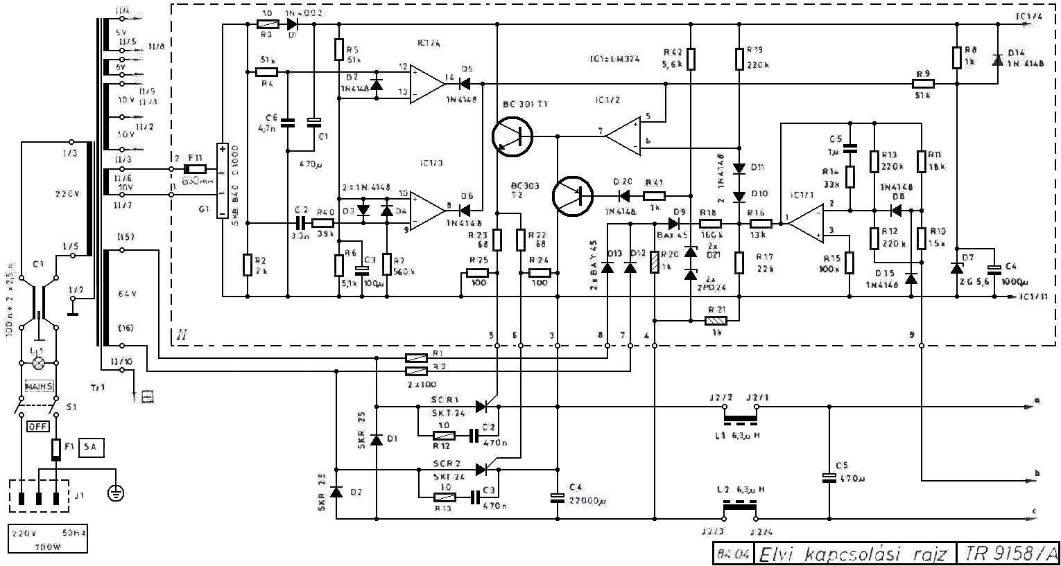
Remélem ez az. Még nem rajzoltam át teljesen, de már kezd szép lenni (meg nagyon kis méretű)
Hali!
Úgy emlékszem hogy az enyémben az egyenirányító híd mind a 4 eleme tirisztor.Itt csak 2 tirisztor van,a másik kettő dióda.Meg kell néznem a pontos típust TR-9158/A,vagy nincs ott az A,lehet ez a különbség.de ahogy elnézem a többit ez lesz az.
Igen,ez lesz az.Köszi szépen,sokat segítettél,megy a pont.
Üdv mindenkinek
![]() Van egy TR-9158-as tápom ez nem A változat a hátulján vannak kivezetések, de nem ez a lényeg hanem tönkrement benne a műszer és hát elég ramaty állapotban van a a panelja, nincs valakinek eladó vagy bontott ami tutira működik vagy esetleg egy komplett NYÁK vagy ilyesmi hozzá? Előre is kösz!
Sziasztok!
Egy régi labortápegységet szeretnék modernizálni Tr 9158 ez még nem a /A típus ,de az alapja ugyanaz tr9158/A. Mivel úgy nézem ,hogy annak idején nem a tervezett elavulás jegyében készítették ,mint a mostani tápokat tehát "enyhén" túlméretezték. Elviselné a trafója ,15A-re átalakítanám a tápot,és mennyivel lenne lassabb a reakcióideje az elektronikának,ha az áramot áramváltón keresztül szabályoznám ,vagy próbáljam felújítani a régi elektronikát?
Üdv!
Adott egy FOK-GYEM TR-9158/A típusú tápegység mely egy kis méretű inverter hibás működése miatt közel maximális áramkorlát mellett hirtelen túláramot kapott. Azonnal lekapcsoltam, majd miután megszüntetem a rövidzárat visszakapcsoltam. Volt kimenő feszültség de enyhe füstszag is. Szétszedés után az R21-es ellenállást találtam csúnyán szétégve, a többi alkatrész sértetlennek tűnik. Az itt található kapcsolás alapján kicseréltem az ellenállást, viszont úgy tűnik hogy ez csak a tünet volt, mert az új ellenállás azonnal elégett. Valakinek lenne valami ötlete, hogy milyen irányba lenne érdemes elindulnom? Nekem sajnos nem nagyon van tapasztalatom az ilyen analóg áramkörökkel. Köszönöm előre is. |
Bejelentkezés
Hirdetés |






