Fórum témák
» Több friss téma |
Fórum » Tranzisztoros erősítő hidalása, lehetséges?!
Témaindító: crom3x, idő: Jún 24, 2006
Témakörök:
Ezt találtam a tda7250-ről, én nemnagyon jövök ki belőle, mert valahol aztírja, hogy +-10...+-45V, vaalahol meg suplí voltage 100V :S na akkor most mi az igazság?
Annyit elnéztem, hogy a végtranyók a havernál tip-*esek tip142 és 147- ittmeg MJ
Na ez ugyanaz csak kit-ben. Itt megtalálod a pdf adatlapot is.
>>>> KATT <<<< Szerintem a TDA tápfesz ágában lévő ellenállásokat kell egy picit növelni és akkor biztos jó a +-45 volt is neki. Különben ha van 1000 VA-es trafód ami +-63 volt-ot ad abból ki lehetne hidalás nélkül hozni szinte ekkora teljesítményt.
Jól leírtuk ugyanazt
Én most ezt tervezem megépíteni. Én is 4 panelt akarok +-50V-om van. Így a kivehető teljesítményem közel 700 watt lesz 4 ohm-ra és közel 400 8 ohm-ra :yes: >>>> KATT <<<<
1,WIDE SUPPLY VOLTAGE RANGE: 20 TO 90V
1,SZÉLES ELLÁTÁSI FESZÜLTSÉGTARTOMÁNY: 20 TO 90V 2,Supply Voltage mn ą 10 max ą 45 V 2,Feszültséget szállít min ą 10 max ą 45 V na ezen mitkell nézni? :S
áá, ez nagyon tetszik, csak az a baj, hogy a +-45V-os trafóm 600VA-es
Tudom, a 2X300W-hoz kicsit kicsi, de nemhajtottamvolna ki teljesen a végfokot Szerinted nekem is jólenne? Mennyiből jön ki mompletten a kapcsolás és nem fetes, mert én úgylátom, hogy az. Idézet: „1,SZÉLES ELLÁTÁSI FESZÜLTSÉGTARTOMÁNY: 20 TO 90V” +-45 V=90V tehát ő a teljes tápfeszt írja másképp azt írta volna +-90 V
Mostmár értem, tehát ha én +-45V-on használnám, akor nagyon kilenne ahajtva a kicsike
biztos nemörülne neki .
Ez bizony fet-es de már mások is megépítették és megbízható végfok ráadásul egybe van építve a kimeneti DC védelemmel. Ami azért jó dolog.
Neked erről a tápfeszről közel 300watt-ot tudna 8 ohm-ra
öö, már értem, akkor nekem +-63V-ról 8 ohm-ra 330W 4ohm-ra 600W és ha jóllátom, akkor oldalanként kell 10 fet :S ooo
Nekem nem nyitja meg a fájlokat :S pedig van layout-om. légyszives feltudnád rakni nekem a 350-esét és az 500-asét...
Az előbb rosszulnéztem a táblázatot XD
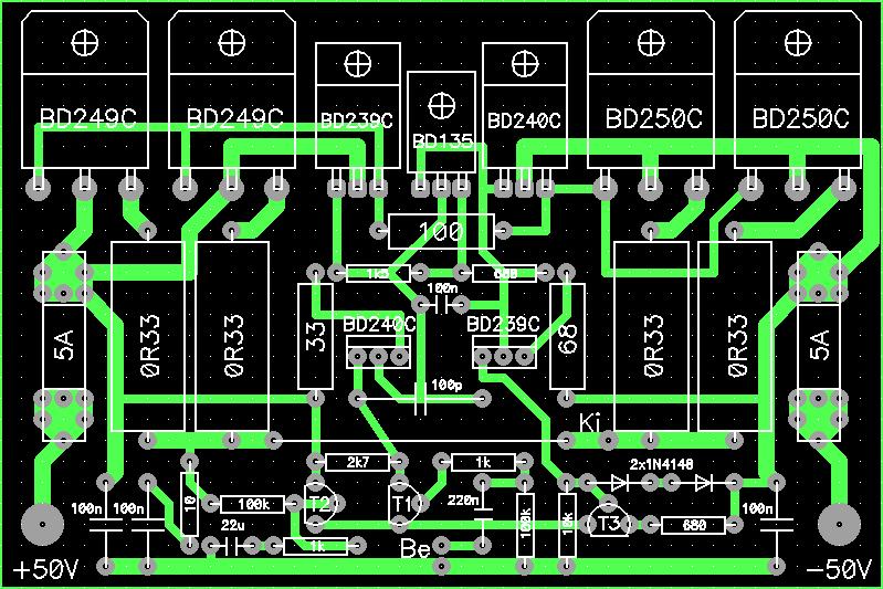
Eddig találtam egy tranyós rajzot, nagyon tetszik, felis rakom ezzel csak annyilenne a baj, hogy 8 ohm-on hidalva 400W-os lenne, minek nekem 2X400W-os végfok
de lehet, hogy majd megoldom úgy, hogy a jelet lehuzom gnd-re.. de az majd a jövő. Mitszólsz a kapcsoláshoz?
Ez jó kis rajz. Azt hiszem itt van a HE oldalon
Áttlehet alakítani, és akkor kisebb lessz a teljesitménye. 8 ohm-on hidalva 200W
2X200W már nagyonis jólenne nekem! Adom a linket, alul a 12-es táblázat alatt megtalálod a leírást. "A végfok elkészíthető szerényebb teljesítménnyel is, ą40 V tápfeszültséggel. Az ehhez szükséges módosításokat, eltéréseket a 2. táblázat tartalmazza. Ekkor elhagyhatjuk az egyik BD249C-BD250C párost a 0,33 Ohm-jaikkal együtt vagy a teljesítény tranzisztor négyest kisebbekre cserélhetjük, pl. BD245B-BD246B típusúakra. Ennél a csökkentett teljesítményű változatnál a kivezérlésmérőt 20 V nagyságú kimeneti jelhez hitelesítsük."http://www.freeweb.hu/gilszkilabor/elektronika/hangszer/hangszer.html
Egyébként milyen célra készíted az erősítőt?
Házibulik
évente 2*3* de nemtagadom, szeretem nagyon a zenét és keverni is szeretek, tehát szeretnék DJ is lenni, csak nagyon sokan vannak a szakmában. Ha nemis lehetek az, nekem a zenélés, a keverés a hangos zene már egy hobbi, ha nemlehetek DJ akkor legalább had szórakozzak. Nemutolsósorban szeretem az electronikát, szeretek épiteni, és "tanulni" , nem úgykell érteni, hogy a könyvet bújni XD mert azt nem. Inkább tapasztalatokat szerezni.
Nekem itthon most egy TDA 7294-el felépített kis Orion erősítőm van. Ez is szól rendesen pedig szerintem 2*50-nél nem tud sokkal többet. De van egy quad-om is ami mono 100 w-ot tud. Itthonra elég de még házibuliba is. Reflexről mutatnál képet!
Itt a kép és a következő hozzászólásomban adik képet, hogy most milyen végfokom van. +-35V-ról megy tip142 és tip147-es van benne 2X60W-os lehet 8 ohm-on, de már a szobában veri a melkhasomat, ha kitekerem XD. Nagyon jól szól, de nekem nagyobb hangzás kell! 99db-es az érzékenységük, adik a mélyről is leírást!
Ilyen a mostani végfokom.
Itt a mély leírása: 15R300 Átméro: 15" Teljesítmény (RMS): 300 W Teljesítmény (Program): 600 W Érzékenység: 98,7 dB / 1W / 1m Frekvencia tartomány: 50-2500 Hz Lengocséve átméroje: 3" Small / Thiele paraméterek: Fs= 34,8 Hz, Vas= 226,94 liter, SPL= 98,7 dB/1W/1m Qts= 0,25, Qms= 5,34, Qes=0,26 Pe= 300 W, Re= 5,92 O
Szépek! Hát szobába elhiszem, hogy elég. Valamikor nekem csak Videotonok voltak. Aztán SAL de ezektől se estem seggre. Utána MNC ezek jobbak egy fokkal de most van két Reflex szintű hangfalam és ezek brutálisak itthonra. Bár én hangosításra is használom őket.
Most tényleg az enyémek előtt le a kalappal. Ezeketlőtt volt nekem egy pár somogyi sr2025-ös méllyel hangfal, nemlehet összehasonlitani a kettőt
![]() Megfogadtam, hogy mostmár csak gyárit veszek! Legközelebb meg csak JBL-t több reflex nemkell, csak JBL. Azokat használnak koncerteken is, mert jólbírják.
Köszönöm szépen a segitséget, azthiszem, hogy most elkezdem tervezni eagle-be először a kapcsolást úgy, hogy két tranyót és két 5W-os ellenállást kihagyok
utánna megtervezem hozzá a nyákot. Ha majd érdekel a kész terv, akkor írsz egy privit, szólok, ha készvan és felrakom ide. Majd megtárgyaljuk, hogy milyen. na mitszólsz hozzá?
Én megcsinálnám a 4 tranyós verziót. Az is tökéletes. És nem is kerül sokkal többe.
Na most elkezdtem csinálni a kettest
na csináljam a 4-est? nemlesszbaj, hogy az 2X400W-os lessz? a reflexem csak 600/300W-os?Vagy csináljam meg neked külön a 4 tranyósat?
Igazából a kicsi nem fog még hidalva se többet tudni 200 wattnál 8 ohm-on. A nagy pedig szerintem még használható a hangfalakhoz. Legfeljebb teszel bele limitert.
Az egy olyan szerkezet /elektronika/ ami nem enged egy rajta beállított hangerőnél nagyobbat.
Pl.: ha beállítod a limitert, hogy csak 1 volt mehet rajta ki akkor a bemenetére hiába táplálsz 2 volt-ot akkor is csak 1 volt-ot ad ki.
Nagyon érdekes, még erről sem hallotam, köszönöm szépen.
Van compressor limiter is csak ha már érdekes
Igen és hangosításoknál erőszeretettel használjuk/ják.
|
Bejelentkezés
Hirdetés |













