Fórum témák
» Több friss téma |
Fórum » Tranzisztoros erősítő hidalása, lehetséges?!
Témaindító: crom3x, idő: Jún 24, 2006
Témakörök:
találtam itthon egy régi házikészítésü erölködöt. sztereó a kütyü, az előerösítöt már kiszedtem belölle, mert csak a végfokokra lenne szükségem, egy szubládát meghajtani vele!
tungsram ASZ-18as tranyók vannak benne, csatornánként 2db, (gondolom hidba lehetnek) kerestem neten kapcsolást, de nemtaláltam semmit rolla... szoval a kérdésem hogy lehetséges belölle egycsatornás végfokot csinálni, a subládámnak?
Lehet...
Ha az 1ik erősítőre menő jel fázisát megfordítod(vagy átalakítod fázisfordítóra). Ha az erőködők kimenetei közé dupla akkora impedenciájú hangszórót kötsz, mint amenyi eredetileg megengedett volt. És ha ezeket sikerült teljesíteni, akkor a hagszóróra a két erősitő teljesítményének a összege jut.
nem vagyok jártas ebbe a fázisforditosdiba, vmi egyszerübb megoldás nem lenne? szoval ha eredetileg 4ohmo van a kimenetein akkor hidalva 8ohmos szorót rakjak rá... ha visszakerül a gépem akkor csinálok majd rolla egy képet, az egyik csatorna ugyanis halott, a nyákon látszik egy égés, és egy ellenállat is levan füstölve....
elkerülhetettlen a fázisfordítás...De tök 1szerű...
valahogy igy:
Hi
Az első kép az a fázisfordító kapcs rajza a második pedig a sztereó erősítők hidalásának az elvi rajza (az egyik végfok 180 fokkal eltolt jelet kap ) de az rajta van a rajzon is (szóval építsd meg az 1-es rajzot) Rá az egyik végfok bemenetére és kész. A másik kapja a "rendes" jelet az inpedancia pedig ahogy db_Tunder írta Dupla annyinak kell lenni mint eredetileg. Remélem elég érthető volt
köszi, énis az elsőre gondoltam, sőt már meg is épitettem, csak az összerakása csuszik egy kicsit...
csak nemértettem miért linkelte be a másik rajzot.
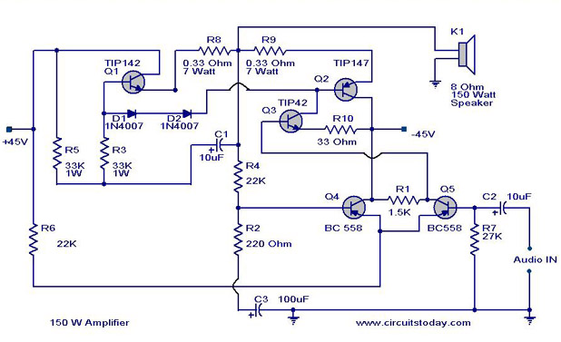
Sziasztok. Készitetem egy rajzot 4X150W 4ohm-os végfokról, mert ezt szeretném hidalni, 2x300W 8ohm-ra.
A fázisforditás jólvan bekötve?? A hangszórót majd a kát csatorna plussz ágai közé kell bekötni és azlessz a minusz oldal, amelyik a fázisforditónál a minusz ágába van kötve? Valaki letudná rajzolni, áttudná alakitani egy kicsit a rajkzo,at, hogy miféleképpen kötné be a hangszórókat? Segitségeteket előre is köszönöm!
Szia! Én ezt a kapcsolást próbáltam ki és nagyon jó.
>>>> KATT <<<< Ezzel a kapcsolással legalább később tudod használni 4*150 wattot is.
öö, köszike, de nemtudom pintosan, hogy miaz :S, légyszi segits ki...
-eztkell a jelbe kötni, és áttlehet kapcsolni 1X300W-ra, vagy 2X150W-ra??
Mellékelek egy képet, ez így nekem jólessz?
Igen ez a helyes csak elektronikában a 3szög a végfok jelölése
köszike, mostmár ezt is tudom
Nehogy azthidjétek, hogy az első erőlködőm lessz, csak nem electrotechnikusnak tanulok . Villanyszerelőnek!
Az a baj, hogy a fázisforditónak még mostsem értem a működését
Akkor ez mit tol el, mihez képets 180 fokkal? A L jelet az R-hez képet? vagy valami mást?
Ugyannazt a jelet tolná el 180fokkal amit a másik erősitő is kap? Pl: megkapja mindd a két 150W-os erősitő a bal oldali jelet, csak az egyik a bal oldali jelnek az eltolását?
Ezért lessz egy normális 150W-os és egy fáziseltolt 150W-os végfok? Az pedik akkor 300W, nem? Vagy valami hasonló?
Húha! Ezt már többen kitárgyalták és nagyon rossz végfok. De te tudod.
Az eredeti jel amikor pozitív irányba elindul akkor a fázisfordított pont ellenkezőleg a negatív irányba indul el. A két jel mindig egyforma feszültségű csak ellentétes a fázisa tehát ha a pozitív az +12,6V akkor a negatív az -12,6V
Ha ez nagyon rossz végfok, akkor milyet ajánlanál 150W 4ohm-on, Ami egyszerü és hidalható. Csak tranyós érdekel!
Fet-es miért nem jó? De ha annyira tranyósat akarsz akkor quad405 ennek a 200 wattos verziója.
Kisebb tápfeszről nem ad csak 150-et.
Köszi, de a fetessel már megjártam, hiába kit volt :S 2X400W-os ment tömkre. IRFP9240 és IRFP240 párok voltak benne. Ez a baj ezekkel, hogy nagyon nagy a szórásuk. Kinyomta a dc-t a kimenetre..... Fet-est inkább mégegyszer nem..
Am felrakom a komplett kapcsolást arról, amit hodalni fogok 2X300W-ra. nemtudom, hogy miért nemjön be valakinek.. Olvazsgattam róla sokat. Valakinek jól működik, valakinek nagyon melegszik.. Hát nemtudom, már régóta keresek, de nemtaláltam mégegy ilyen egyszerő, könnyen megépitehető és olcsó erősitőt.
Ezen a rajzon 8 ohm-ra ír 150 watt-ot akkor 16 ohm terhelést kellene rárakni. Bár nem tudom hogyan is tudhat +-45 V-ról 8 ohm-ra 150 watt-ot de mindeggy.
Azt írogatják róla, hogy könnyen begerjed és akkor oda a végfokkészlet. A fetesekre visszatérve nekem volt Urbán féle 300-as végfokom, saját építés és én egy fet-et se válogattam bele. Megvettem a boltba és beleraktam. Hülyére hajtottam és akkor is működött.
hm. Szerintem 4 ohm- on tud 150W-ot! 8 ohm-on 100-at. Azért lenne hidalva 300W 8ohm és 200W 16 ohm
Van egy másik rajzom is, De mondjuk nekem eléglenne olyat is gidalni, ami 4 ohm-on csak 100W-os, mert itthol 600/300W-os reflexeim vannak. Ezeket enmakarom nyélre hajtani.
És ez nem lenne neked jó? Szerintem sokkal megbízhatóbb kapcsolás.
>>>> KATT <<<<
Az lehet, hogy csak formalitás XD Mert ha 8 ohm-on 100W-os akkor 8 ohm-on nagyobb hangfalat kell ráakasztani, mint 100W, mert nemszabad teljesen kihajtani, vagy 20-25%-al nagyobbnak kell lennie a hangfalnak, mint a végfoknak "én így tudom"
Ez így van! A hangfalnak mindig nagyobbnak kell lenni. Ezért is lesz jó neked a Reflexekre a 300watt körüli végfok.
De, ez nagyon is jó, csak az a baj vele, hogy ez +-40V, nekem meg +-45V-om van :'(. tudom nem trafóhoz kell keresni kapcsolást, hanem forditva, de ezven. Van még1 trafóm, ami +-63V-os és 1000VA-es. Megnézem, hogy az IC max mekkora feszültséget képes elviselni max
azt tudom, hogy a tip142 és a tip 147 max 100V. Tehát az tranyóknak semmi baja nemlenne a 45V-al. Ha az ic bírja, akkor megér egy próbát. Vagy mit kellene még rajta módosítani, ha negyobb feszen járatom?UI: A haver is ezt épiti most. ő 6.1-et csinál. hét ilyet épit, mert az egyik ami a mélynyomóhoz megy, az hidalva lessz! Nagyon kiváncsi leszek rá, mert egy dobozban lessz neki az egész, és ellátja olyanokkal ,hogy bedudja a gépbe a nyomtató helyére, azthiszem, és látnifogja, hogy hány fokos a borda, mennyivel pörög a venti, távirányitót csinál hozzá, kijelzöt meg hasonlók. Ő jobban ért hozzá...ő jobban tudja. |
Bejelentkezés
Hirdetés |









Akkor ez mit tol el, mihez képets 180 fokkal? A L jelet az R-hez képet? vagy valami mást?

Vagy valami hasonló? 






