Fórum témák
» Több friss téma |
Fórum » TV jel erősítő
Témaindító: FlashJimmy, idő: Nov 10, 2007
Témakörök:
Szevasztok.Tudna valaki olyan kissebb fajta erősítőre kapcs. rajzot,amit a TV és koax kábel közé kell kapcsolni?
Hello, milyen frekvencia tartományra akarod? (De az erősítőt nem a TV és az antennakábel közé kell tenni)
Akkor valami zajszűrőt keresek.Sima tv antenna jelét kellene szűrni,erősíteni.
Kérdés ugyanaz, milyen frekvenciát (sávot) akarsz szűrni, erősíteni?
"Valami zajszűrő"? Inkább gondold át, hogy mit is szeretnél..
cs!
ugye most csillagpontos hálozat van a tv adásoknál v mi ![]() na és nekem van egy tv kártyám gépbe amivel probálom hangolni a hbot de csak fekete fehér kép jön be + hang... na annak nem lehet vmi dekodert csinálni?? hawerom szerint nem jön be az a freki a házba ,de ennek ellenére mégis látom a hbo-t ,csak szarul:_D vki írjon
Hello
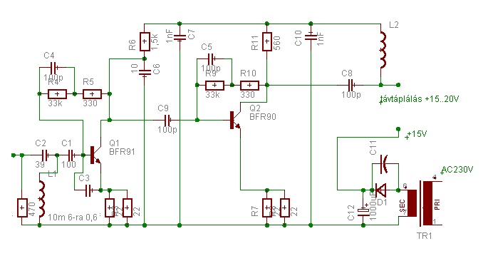
Megépítettem ezt az antenna erősítőt, de nemigazán akar működni. Használatával a kép még rosszabb, mint nélküle; viszont ha leveszem róla a tápot, akkor még rosszabb. Lehetséges hogy nagyon sok zavart szed össze? 9V-os elemről és 9V-os stabilizált tápról is próbáltam, és ugyanaz. Ha a nyákot fém dobozba helyezem, ami földelve van, akkor tovább romlik a kép. Megépítette ezt már valaki? Ötlet? Üdv.
Ha arra gondolsz, hogy szemcsés a kép a távolság miatt, meg amiatt, hogy a másik tévé meg a net megette a jelet, akkor egy cipőben járunk. Csatlakozom nekem is kéne segítség.
Az a C4 2,2pF,...ajajjj!
Rajzolok ide egyet mindjárt, ami gyári alapján van és én már tucatot építettem belőle. Jó is. Két fokozatú. Kb. 10 órakor nézz vissza.
Csillagpontosnál egy szűrő van sorba rakva a hálózatban a HBO frekiére. Kiszedi belőle a HBO jelét.
Ha mégis látsz belőle valamit, akkor az csak ún. oldaljel. Elő kell fizetned HBO-ra, akkor kiveszik a szűrőt. Én csak a többi adás jelének erősítésében tudok segíteni. A jel szétosztó elé kell beiktatni az erősítőt a lakásodon belül.
Az egyik egy egyszerűbb (Au-10dB), a másik bonyolultabb (Au-20dB)
Sziasztok!
Nekem is kellene egy jel erősítő! Kábel TV-n jön az adás és a fele szemcsés valamelyik pedig szinte nézhetetlen! TV tuneren még olyan gondom is van, hogy egy két csatornán a kép olyan, mintha 3-4 szemcse csík jelenik meg végig az adások alatt! Viszont ha Videó magnón keresztűl jön be a tunerbe, tiszta és a csík is eltünik! Hátránya, hogy így nem tudom beállítani a Tunert h vegyen fel ekkor meg akkor magától! Így ez a megoldás csak online állapotban nyerő! ![]() Nem tudom milyen frekvencián jön a jel, azt sem tudom hogy mit kell nézni hogy ezt megmondjam! ![]() A TV-n UHF meg másik kettő sávon találom meg a csatornákat! Ez kell nektek infónak? ![]() Milyen erősítőt ajánlatok?! Nekem az is jó, ha valaki elvállal egy ilyen matyi elkészítését és anyag ár + munkadíj + posta költséget állva megveszem tőle! Várom válaszotokat, előre is köszönöm!
10dB-es rajzon az L3-as tekercs milyen értékű?
|
Bejelentkezés
Hirdetés |







