Fórum témák
» Több friss téma |
Fórum » Vasútmodellezés
Minden elektronikus berendezés alapja, egy jó tápegység. Enélkül lehet szenvedni. A PIKO -s trafó gyerekjátéknak készült, és ez a komolynak szánt berendezésed alapja. Hááát. . . Ha erre építesz, ne csodálkozz, ha dűl a ház.
A nem használt bemenetek lezárása, alapvető dolog, gondolom Te sem szoktál nyitva hagyni semilyen bejáratot a lakásodban. Nem gondolom, hogy erre külön fel kellene hívni a figyelmet, esetleg, ha speciális megoldásokat kell alkalmazni. A kossut ellen pedig nem ólomszobát kell alkalmazni, hanem jól átgondolt, földhurok mentes szerelést. Ezen okok miatt szorgalmazzuk egy új táp építését, és nem mégegyet, csak egyet, de jót. Ez az alapja mindennek. A DC/DC konverternek is kell egy DC, és annak sem felel meg a játéktrafó.
A mozdony fékezéséről kérdeznék. A trafóm egy végerősítő lesz, amelyik mindkét sínen külön-külön 0V, 12V-t vagy szakadást tud kiadni.
Ha 0V az egyik, 12V a másik, akkor előre megy, ha 12V-0V akkor hátra. A kérdés az, hogy 0V-0V-t, vagy 12V-12V-t lehet-e kiadni? (Ha a mozdony két kerekét rövidrezárom, akkor a fizika törvényei szerint a motor forgását akadályozni fogom, így elvileg a mozdonynak csúszni kellene) A kérdés, hogy mit szól ehhez a mechanikája, lehet-e, vagy inkább ne? A másik kérdés meg, hogy szemmel látható eredménye lesz-e a fékezésnek, szokták-e modellvasútnál használni?
Pontosítani kellene, hogy konkrétan mi a baj az FZ1-gyel.
Van benne egy 220V-17V tekercs és egy bimetál rövidzár ellen, egy izzó párhuzamosan a bimetállal. Ezzel konkrétan mi a baj? Ha bemegyek egy elektronikai áruházba, veszek egy 3A-es toroidos 231V/18V-os trafót, belerakok egy 3A-s multifuse burns-t vele párhuzamosan egy piros diódát és egy ellenállást, az mitől lesz jobb, mint az FZ1? Nem pontosan ugyanezt csinálja az FZ1 is, csak bimetállal és izzóval? A hozzászólás módosítva: Jún 6, 2013
(most nézegetem a vasutmodell.com-on a 20.000 Ft körüli trafókat (Tillig, Viessmann), ezekben még rövidzár jelző LED sincs, amiből arra merek következtetni, hogy ha rövidrezárod, szónélkül leégnek).
Na! Ez azért elég merész feltételezés!
A tápegységek célja éppen az, hogy a terhelési határ túllépése esetén megakadályozza a transzformátor leégését. Minthogy a rövidzár egy végtelen nagy terhelésnek számít, így az nem fogja a trafót leégetni, helyette más elem "dolgozik", végső esetben megy tönkre a trafó helyett.
Vettem egy univervális 12V-os hálózati adaptert (500mA), aminek a csatlakozóvégét véletlenül egy fémlapra raktam. Fél óra múlva azt láttam, hogy a LED már nem ég és az adapter tűzforró. A tekercselés a transzformátorban elégett. Amikor az eladót kérdeztem, azt mondta, hogy nincs benne rövidzárvédelem.
A sztori óta semmin sem lepődök meg és nem veszem készpénznek, hogy van a trafóban rövidzár védelem. Az eladóknak az az érdekük, hogy az eszközök minél rövidebb ideig tartsanak, mert akkor több pénzt lehet a vevőről leakasztani. Maximálisan beleillik a képbe a rövidzárvédelem kihagyása. A hozzászólás módosítva: Jún 6, 2013
Persze... És a vékony fúró sem az átmérő miatt vékony, hanem csak azért, hogy el tudd törni.
Igen, anyagköltséget spórolnak mindenhol, de már 50 évvel ezelőtt is, ha az átkapcsolható feszültségű (110/220V) eszközt rossz helyre kapcsoltad, az is leégett. Az alma is csak azért édes, hogy a cukor miatt gyorsabban rohadjon. Bocs, de ez a "ne vegyünk rendes hozzáillő trafót, mert az úgy is rosszabb mint az FZ1" egy hülyeség. Nem azért kell rendes tápot készíteni, mert az hóbort, hanem mert ha az nincs rendben (lomha, hullámos, zajos, nehéz) akkor azzal csak a gond lesz mindenhol. Nem az FZ1-el van a gond, hanem azzal a hozzáállással, hogy "táp-táp" jó lesz. Az FZ1 is ugyan olyan trafó mint a többi, csak ha nem veszed komolyan a trafó utáni táprészt akkor csak szívsz.
Egy 500mA-s multifuse burns 70Ft ÁFÁ-val, ezt spórolták ki az adapterből és ezért égett le.
FZ1: (lomha, hullámos, zajos, nehéz) Lomha: - 50Hz-en megy - a rövidzárvédelmet minden komponens magának biztosítja. 1A fölé nem mehet az áram, mert kikapcsolják magukat, tranzisztorosan - de: mi lenne, ha nem kapcsolnák ki magukat? A sínektől az FZ1-ig 1N5822-kön és MOSFET-eken keresztül jutsz el, ezek 3A-t üzemszerűen is viszik. Legutóbb egy árammérőt rákötöttem az FZ1-re és 2.5A-nél többet rövidzár alatt sem bírt kiadni a belső ellenállása miatt. Mi van, ha rövidzár van? Semmi, mert a terepasztal bírja, egyedül az FZ1-nek okoz problémát a 3A. Amikor neki tetszik, akkor kikapcsolja magát. Nehéz: - nem emelgetem, lenn van a földön, 1.5m kábelen juttatja el a kakaót a terepasztalnak Hullámos, zajos: - a hangja nem zavar - az AC egy szimpla tekercs, bimetállal, semmi extra - a DC részével a mozdonyok 25 éve köszönik, jól elvannak A hozzászólás módosítva: Jún 6, 2013
Nem mértem meg, nincs oszcilloszkópom, így elfogadom a véleményed, hogy zajos.
- Ezek a 20.000-es csodák a vasutmodell.com-on jobbak-e? - Ha berakok egy LC szűrőt, az megoldja-e a problémát? Bocs, de ezek a kérdések alapvetőek, mert ha néhány kapacitással és induktivitással a probléma orvosolható, akkor teljesen felesleges új trafót venni.
Meg ne sértődj, de én úgy látom, hogy Te csak a Magadét hajtod. Mondhatnak Neked mások bármit, mintha meg sem hallanád. Így elég nehéz segíteni...
Elhatároztad, hogy Te csak az FZ1-essel akarod hajtani a modelled elektronikáját, és most azt várod az itteniektől, hogy veregessék a vállad, biztassanak. Nem hiszed el, hogy az itt hozzászólók mind sok-sok éves tapasztalattal rendelkeznek, jó szándéktól vezéreltetve próbálnak meggyőzni arról, hogy rossz irányba haladsz, de Te nem hallgatod meg őket, csak a saját fejed után mész. Ha nem hallgatsz másokra, akkor ne kérd a véleményüket!
A 20 ezres vasutmodell.com-os sem jobb semmivel. Az is "csak trafó".
LC szűrő, puffer, és tüske szűrésre kerámia kondi. Természetesen az FZ1-esből is lehet sima, jó minőségű tápegységet létrehozni, mi csak azt vitattuk hogy "ha jó a kisvasútnak akkor jó a procinak is". Nem! A procinak sokkal jobb, kisebb zajú táp kell.
Frankye, nálam a modellvasút fillérekből van. Megveszek egy AVR-t 500 Ft-ért, aztán ha netántán szétbarmolnám, akkor levonom a tanulságot, kivágom és veszek egy másikat helyette (eddig ilyen még nem volt).
Ami a tápegységet illeti: ha magam készítem el, akkor pusztán a NYÁK transzformátor 5.000 körül van, emellett a ház még 1.000, a végeredmény meg 7.000 mindenestül. Ez természetesen lökni fogja a 3A-t is, szemben az FZ1-es 1A-ével. És itt még nem beszéltünk a készen 20.000-ért megvehető tápegységekről. Nem tudom, hogy érzed-e a probléma lényegét. Miközben az egyikoldalon kapok 2 kondenzátort és egy induktivitást 100 Ft-ért, azonközben a túloldalon 10.000-es tételek szerepelnek. Egyáltalán nem mindegy, hogy mi a baj és mit kell tenni. Ha a nagy RF zaj a probléma, akkor pedig semmi sem akadályoz meg, hogy a 1.5 m-es kábelt 5m-re növeljem és átrakjam a szoba túloldalára 500Ft-ból. Hidd el, ha 20.000 helyett 500-ért adnák a 3A-s Veissmann transzformátort, akkor nem az FZ1-gyel szórakoznék.
Neked nem kell védened az FZ1-t - azzal semmi baj sincs, ha arra használod, amire gyártották (játék trafo).
Te viszont mindenféle mikroprocesszorokkal akarsz büvészkedni ( ezek meg nem játékok, mégha azokba is épited be). Az FZ1-s trafo szekundere aluminiumbol van, ilyen trafot máshol nem találsz! Emiatt nagyon rossz a belsö ellenállása - ami jo a játékvasutra és majdnem kezelhetetlen a komolyabb elektronikára. Már többet nem fogom ismételgetni a kollégák is mondták. Bármilyen komolyabb projekt az áramforrással kezdödik, amit neked kivülröl-belülröl ismerned kell, s nem pedig egy valamvel amiröl, mint kiderült halvány fogalmad sncs. (legyen az az FZ1 vagy az ismeretlen falidugasz). És az sem árt, ha bizonyos alapfogalmakkal tisztában vagy ( a trafok házatáján), mert akkor meg tudod itélni melyik trafo jo, s melyik nem a céljaidra, s nem az árakon fogsz rágodni.
Massawa, a téma elment egy teljesen felesleges irányba és elbeszélünk egymás mellett.
Az FZ1-et hosszútávon úgysem lehet használni, mert az 1A poénnak jó, de ha netántán rakni is akarok az asztalra valamit, akkor már kevés. Két vonat fog majd szaladgálni, az 600 mA is lehet, emellett kiszámoltam, hogy ha 30 MÁV jelzőt felraknék, akkor már pusztán a LED-ekkel kimerítem a maradék 400mA-t. Jelenleg az ideiglenes FZ1-emről folyik a vita, aminek ilyenformán semmi értelme. Fordítsuk meg a kérdést: ha már úgyis le kell valamikor az FZ1-et cserélni, akkor hogyan? (mert kelleni fog) Amire szükségem lenne: 17 VAC. Ez nulla melóval megoldható, FZ1 ki, új trafó be. 12V-os számítógépes táp pedig semmiképpen sem jó, mert legalább 16 VDC kell ahhoz, hogy a vonatot érzékelni is tudjam (dióda + opto) + rövidzárvédelem + diódás leválasztás, hogy ha a sínt rövidrezárnám, a többi komponens ne pusztuljon ki. Ha tápegységet építek, akkor hogyan? 5000-ért 3A-es toroidot lehet kapni 17VAC-ra, emellett tápegységház is van. Mit rakjak bele? A hozzászólás módosítva: Jún 7, 2013
Eszem ágában sincs elbeszélni a téma mellett, csak arra reagáltam amiket irtál.
Már korábban irtam, hogy hogyan kell ilyesmit kezelni. Egy trafo a legrosszabb, mégha több stabilizálo elektronikát is raksz mögé. Több szekunderes trafot nehéz szerezni és drágább is. Ezért irtam korábban, hogy több kisebb/elektronikus trafoval kell dolgozni. Általában a köv. feszültségek kellenek: 16-18V 10-12V 5V Stb. 16-18V-t kapsz sok laptop áramforrásbol 75W alattiak ma már hulladéknak számitanak, igy sokkal olcsobbak - meg stabilizálni sem kell! Az elektronikus trafok mind belsö védettséggel rendelkeznek. 12V-s és 5 V-s tápokban meg szinte végtelen választék ![]() 12V trafokat az alacsonyfeszültségü ( halogen) világitáshoz is rengeteg félét gyártanak - ugy elektronikus mint klasszikus formában ( barkácsbolt, butorbolt, néha asztali lámpa formában olcsobb mint külön.) ![]() A lényeg, hogy a hálozathoz külön csatlakoznak, mert igy éred el a kivánt szürést, és kapsz szabad kezet a szekunderek kombinálására ( mit mivel kapcsolsz össze)
Az adott táp, amiről beszélek 2x17V 1.45A mellett menetenként, ergo 2 szekunderes.
Semmiből sem áll kettő helyett három vezetéket átküldenem a terepasztalnak. Nem kapcsolom őket párhuzamosan, csak a földeket kötöm össze. Ergo: kapok 2 független 17VAC-s hálózatot. Az egyikről mennek a rosszfiúk: vonat / váltók, a másikról meg az IC-k és a világítás. Erről a felállásról mi a véleményed?
Ez az eddig legjobb ötleted, nem tudom, hogy van a két szekunder kialakitva, ha van közös pontja a két tekercsnek, akkor egy kis gondban leszel.
Még mindig jobban müködne 2 különálló trafo - föleg a már általad is tapasztalt zavarok miatt... Még valamit, mindenképpen a trafot váltoáramon csatlakoztasd a terepasztalhoz (4 vezetékkel), és ott legyenek a stabilizátorok, egyenirányitok stb.
Ami az RF zajt illeti, a Tillig váltóknak 3 kivezetése van és fémdobozban vannak. Valahol olvastam, hogy ha nagyon gázos a helyzet, akkor érdemes egy negyediket csinálni és a fémdobozokat földre kötni, mert elég jól leárnyékolja ami belül történik.
A hozzászólás módosítva: Jún 7, 2013
Nem hiszem, hogy ez segitene, mert a vasutmodellnél az elektromos zaj messze azon a határon felül van, amit árnyékolással le lehet küzdeni. ( pillanatok alatt több amper áram szakad meg és megy vissza a drotokon a táphoz.
Sziasztok!
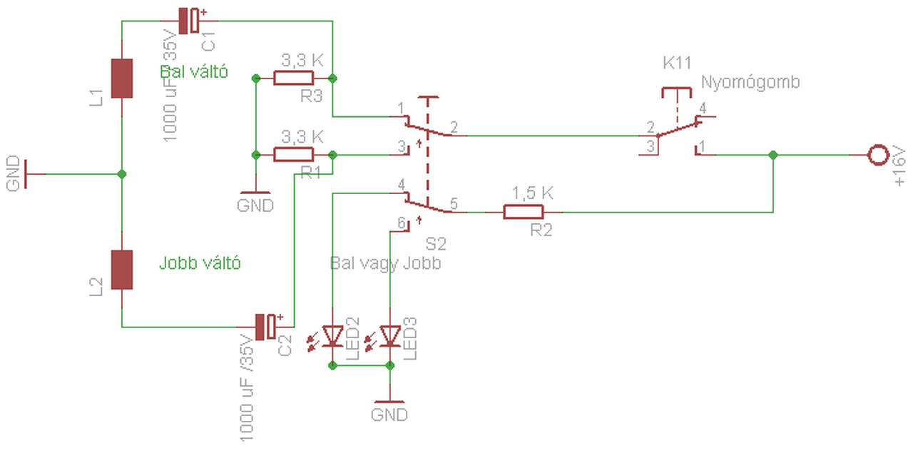
Nem tudom, hogy jó topikban tettem-e fel kérdésem. Szeretnék készíteni egy váltóvédő kapcsolást. Találtam is egyet ezen a weboldalon az internetet böngészve. Arra gondoltam, hogy ezt a kapcsolást kicsit átalakítom. Az áramkör működéséből adódóan a relés meghajtást elhagynám és egy váltókapcsolót építenék be helyette. És magát váltást egy nyomógombbal valósítanám meg. A kondenzátorokkal a váltó tekercsét védeném. El is készítettem egy próbaáramkört. Ami megfelelően működik is egy sima elektromágnessel, de ha magára a működtetendő váltóra kapcsolom rá akkor már nem váltja át a váltót. Gondolom, nem elég az áram a meghúzásához. A váltó tekercsének ellenállása 35,3 Ohm. A kérdésem az lenne , hogyan kellene megváltoztatni az áramkör paramétereit? Remélem tudna valaki segíteni. A hozzászólás módosítva: Ápr 28, 2014
Szia! A csatolt rajzon 25V-ról állnak a váltók, 16V táp esetén legalább 2200µF kell.
Értem. Mekkora ellenállás érték lenne a legmegfelelőbb?
Ezen a rajzon egyen feszültséggel működik az elektromágnes. Nem minden váltókonstrukció támogatja ezt a megoldást, az az elég sok váltóállítómű csak váltakozóárammal hajlandó működni! Lehet, hogy a Tiéd pont ilyen. Szerintem egyszerűbb lenne valamilyen időzítős megoldással váltóáramot adni a tekercsekre.
Ez igy sajnos nem igaz. Nincs olyan állitomü a modellvasuton ami nem megy egyenáramra.
Én sorbakötöttem a váltóval 22000µF-ot (4 váltót is állíthatok egyszerre 5000µF egy váltóra elég).
A kapacitással párhuzamosan kötöttem 50ohm-ot, hogy gyorsan visszaálljon váltás után. Két dolgot kell megfontolni: - ha nagy az ellenállás, a kapacitás leszívása sokáig tart (gyorsan nem tudsz váltani) - ha kicsi az ellenállás, az ugyanúgy leégetheti a váltót Úgy számoltam, hogy 50 ohm esetén kb. 2W-ot fogyaszt a váltó, annyit meg "ránézésre" hőként le bír adni (15-20W váltóvédő nélkül). A te esetedben az 1000µF kapacitás leszívása 3.3k ellenállással durván 3.3s lesz. Ez eszméletlenül lassú. A hozzászólás módosítva: Jún 17, 2014
Szia!
Köszönöm. De már időközben megtaláltam Massawa fórumtárs által ajánlott kapcsolást.
Helló ! Nem tudom él még ez a téma? Megcsináltam az alábbi szabályzót... Nos :irányt azt vállt, de a fordulatot nem akarja állítani. Bár még csak egy magnóból (?) kioperált 12V-os motorral próbáltam.
A bejövő tápfesz ~19V és a híd után olyan 26V jön le 1000µF-os puffer után (nem akartam nagyon felpufferelni). 24V-os relé szépen kapcsolgat csak hát épp a középtől mind két irányban a teljes fordulattal nyomja a kismocit . Járattam kb:20...25 percet. Enyhén langyi, de bírta (már a 12Vos motor). Megcsinálta valaki rajtam kívül ezt a szabályzót? Tapasztalat ? Vélemény? Köszi! Gábor
Elsö lépésben vedd ki a 4148-s diodát. Az a része az áramkörnek kicsit gyanus. A dioda lélkül ugy ahogy müködnie kell a felsö két opampnak meg a tranzisztoros kimenetnek. Ha nem müködik vedd ki az egész IC-t és vizsgáld meg a kimenetet - a 4k7-s ellenállást +20v-re kötve a motornak meg kell állnia, 20v-ra kötve (föld) meg forognia kell).
Ha ez megy akkor az IC körül kell vizsgálkodni ehhez jo volna egy szkop). Ha nincs növeld a 47nF-t akÁr 47µF-re (tantál) ekkor lelassul minden és a motor ki-be fog kapcsolodni. |
Bejelentkezés
Hirdetés |












