Fórum témák
» Több friss téma |
A doksiban ezen a néven találod meg a rajzot, nyákot:"Figure 15.Typical amplifier
with single power supply"
Ez a kapcsolás nem is működik akkor egyoldalú trafóval?
Mert ha nem akkor kicsesztem magammal mert pont most maratom a nyákot neki
esetleg valaki nem tudna hozzá feszültségkétszereő kapcsolást? ami biztosan jó és egyszerű is? a trafóm 2X24 voltot ad le egyébként váltófeszben. És tda 2030A ic-m van. Köszi Üdv
Cikkek-> Egyeniranyitok_-_tapegysegek . Olvasd el. Üdv!
Azt tudom hogy mire való az egyenirányitó. Csak egy kapcoslás kellene ami a 24voltos váltófeszültségemből csinálna + 0 - ágakat .
Tehát nem olvastad el azt, mit ajánlottam. Pedig ott a válasz 7. oldal.
De ahoz is szimetrikus trafó kell (ha jól látom) aminek van gnd kivezetése, nekem pedig sima két kivezetéses trafóm van...
2x24V-ot ad le a trafód? Hány kivezetése van? Ha négy akkor a középső kettőt összekötöd, az lesz a GND, a két szélső pedig a - és a + (javítsatok ki ha nem, de azt hiszem így van).
Igen a trafóm 2X24 voltot ad le de váltóban, ha ezt egyenirányitom az lenne kb 30-35 volt kétszer és az már elvileg sok a tda-nak. Ezért gondoltam arra hogy az egyik 24 voltos ágát kétszerezném meg. Egyébként ez egy videoton erősitőnek a trafója.
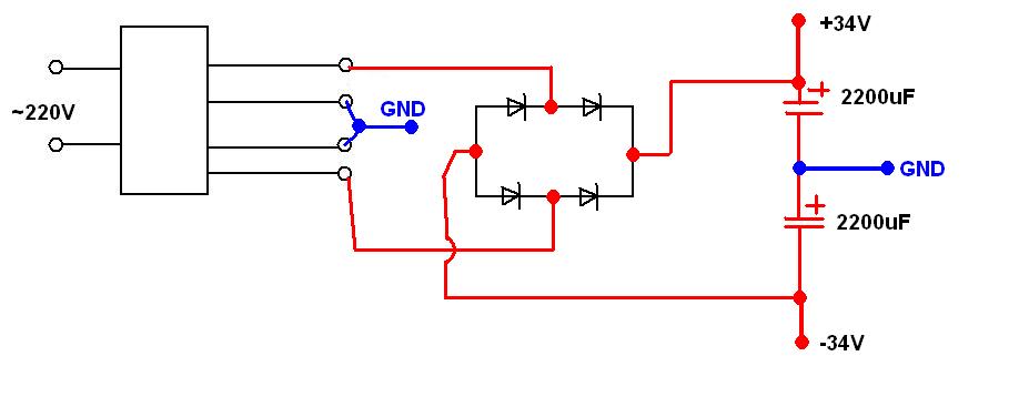
Tehát úgy néz ki mint a képen?
Igen így néz ki . De a középső két ér már egy érszigetelésben jön ki a trafóból. Tehát szigetelésen belül két tömör rézvezető van .
A kép mindent elmond, a +34V-ot és a -34V-ot a GND-hez (testhez) viszonyítjuk!
De ez igy nem lenne sok a tda 2030A-nak? +- 34 volt?
Jajj, de nem vagyok normális, a feszt nem is néztem, sajnos ez így már sok
Stabilizálhatod is a feszültséget. Talán terhelve 35V alatt marad, arra rá egy 7818 és 7918, esetleg nagyobb áramú barátja, és kész. Amit inkább ajánlok az az, hogy egyenirányítsd szimpla táppá, így lesz 33V-od kétszer. Erre tudsz építeni egy sztereó TDA2030 monoblokkot, ugyanis az IC tud működni +-20V-ról, és 40-ról is. Adatlapban nézz utána. Üdv.
Így esetleg nem lenne jó?Bővebben: Link
Idézet: „Amit inkább ajánlok az az, hogy egyenirányítsd szimpla táppá...” Raksz egy graetz-et az egyik 24V-os ágra, ekkor lesz egy 33V-od meg egy földed. Erre raksz egy 10.000µF/40V kondit, utána pedig a TDA2030-at Ezt megcsinálod kétszer, csak a földek lesznek közösek, így dualmono lesz a felépítés. Így sztereó erősítőd lesz TDA2030-al. Az IC-nek van szimpla tápos verziója is. Adatlapban megtalálható. Ha valami nem tiszta, kérdezz.
Így szavakban picit bonyolultnak hangzik, megkérhetnélek rá hogy lerajzold nekem? Nagyon megköszönném
Nincs időm rajzolni. Olvasd el mégegyszer az előző hozzászólásom.
Trafó egyik 24V-os vége, tehát két vezeték. Erre ráraksz egy graetz-et, aminek van két váltó kivezetése. A graetz másik két lábán lesz egy + ,és egy - feszültséged, ami jelen esetben +33V lesz, és egy föld, vagyis gnd. Ez egy szimpla táp, kondival egészítsd ki. TDA2030 adatlapot megnézed, ott lesz olyan kapcsolás, amihez +-20V kell, és lesz olyan is, amihez szimpla (!) 40V kell (20x2=40V...). Erre a +33V-ra és a földre kötöd majd be a TDA2030-at. A másik ágat is ugyanígy egyenirányítod, és erre is rakhatsz egy TDA2030-at. Ha neked csakis +- táp jó, akkor ne olvasd el a hsz-em. Ha valami nem érthető, írj. Üdv.
Akk ennek kell lennie! DE mit hova kössek és amint a rajzon látható itt is van test de igaz az a z alkatrész szaggatottan van betéve??
A szaggatott a hangerőszabályzó potenciométer. Rád van bízva, hogy használod-e vagy sem. A bekarikázott "talpak" a testre mennek. Ha egy ilyen jelzést látsz egy rajzon, akkor ott a testhez való kapcsolatot jelöli.
Heló,mit gondoltok a TDA 7294 100 wattos IC-ről?
Megéri?
Hát ha ilyen gyögyörűszép zacskóban van, akkor mindenképp.
Hello mindenki van egy TDA 2030 működő 2.1 es erösitőm és nem tudom mekkora hűtőbordát rakjakrá?
hát 3cm-es talán jó de jobb a nagyobb
Szia!
Ilyen méretekben gondolkodj:Bővebben: Link |
Bejelentkezés
Hirdetés |




Tehát nem olvastad el azt, mit ajánlottam. Pedig ott a válasz
7. oldal. 









