Fórum témák
» Több friss téma |
19,5 Volt DC a táp és 3 * 2200µF a puffer - és + oldalon is. Bemenetet próbáltam GND-re kötni de nem segített.
szamóca: 0,3 Volt, képek mellékelve.
Jó hogy megtudtuk mennyiben tér el pozitív irányban a tápfeszágak feszültsége, de a viszonyítási alap egy készüléknél a test pont, azaz a GND. Tehát ehhez képest kell mérni minden feszültséget.
Nézd csak !
Ha mindent figyelmesen elolvastál akkor ezt vélhetted felfedezni hogy az ÍC -ét 2X18Volt -ról ildomos járatni. Neked van azt írod 19,5Volt ! lehet ez is gond .
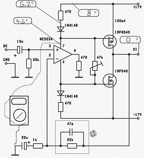
Az NE555 nem a 8-as és 1-es lábán kapja a tápot? Bővebben: Link Nálad ezek be vannak kötve?
Ennyit ér egy szép, éles kép! Javítsd ki, ha szerencséd van, csak ennyi lesz a hiba!
Francba
Elnéztem... Így viszont megkapja a tápot az IC. Bocsi! Fiatalság, bolondság
Rendben bocsánat nem tudtam mivel most dolgozok először szimmetrikus tápfeszültséggel és megszoktam hogy csak + és - van. Tehát a táp GND-hez viszonyítva +- 19,5 Volt, az IC 4-es és 7-es lábán pedig GND-hez viszonyítva 0,4 Volt van és emelkedik. Az IC adatlapja szerint az abszolút max feszültség amit kaphat +-22 Volt de végül is mindegy hiszen "A FET-ek Gate nyitófeszültsége miatt a 470 Ohm-on 3-4V körüli feszültség esik" ezért ha jól számolom 17 Voltnál nem kaphat semmiképp többet az IC. Van egy olyan mondat a leírásban miszerint "Tekerjük a trimmer potit abba az álásába, amikor a legnagyobb az értéke" ezt én úgy értelmeztem hogy 0 Ohm legyen az értéke vagyis vezető legyen. Lehet itt rontottam el mit gondoltok?
A diódákat nem fordítva raktad be véletlenül?
Már többször átnéztem és nem raktam fordítva kizárt dolog.
A hiba oka az az élesztésben van , egy 47 K trimernek a legnagyobb értéke az nem 0 ! a legnagyobb érték az a 47 k irányában van !
Szedd ki a FET -et mind kettőt és mérd őket mert szinte100% ezek már nem jók .
Az IC sem kap tápfeszültséget, tehát vagy a dióda a rosz, vagy az IC ment tönkre.
A 9540 -en így kell lennie de a 540 -en pont fordítva!
Rendben, de ezt már csak tudja.
![]() Meg kell javítania hogy hallhassa a csodát. :yes:
Csoda akkor történne ha valami amit én csinálok elsőre működne na az nagy csoda lenne. Fogtam a másik még "érintetlen" végfokot, eltekertem a potit 47K állásba, ráadtam a tápfeszt, megmértem az egyik 22 Ohm-os ellenállást és 10 Voltot mutatott a műszer és melegedett az ellenállás de nem annyira mint az előbb. 14-nél ugyan kevesebb de még mindég nem 2 Volt. A FET-eket megmértem, egyik láb sem vezet a másik irányába tehát jók. Mi legyen?
Akkor 450mA az áramfelvételed. tekerd óvatosan a potit addig amíg 100mA-t mutat a műszer.
Ill. bocs 2,2V-ot.
Közép állásban élesztettem és hellyel közzel el is találtam , alig kellett állítanom a véglegesítéshez .
Bővebben: Link
Én is bevágtam középre oszt kész. Igaz mértem egy áramfelvételt ami 210mA volt a közös tápágban, de nem foglalkoztam tovább vele.
Ezzel csak egy baj van. Ha 47K a poti értéke akkor 10Volt ha 0 az értéke akkor 14 volt és csak e közé tudom belőni. Középen 11 Volt hagyjam úgy és mehet az éles próba ellenállás nélkül vagy mi legyen?
Ez így nem jó. Mérj és mond hogy milyen értékeket mérsz.
Tessék. Érdekes, hogy csak ha rákapcsolom a tápfeszt akkor van 0 Volt a kimeneten, ha lekapcsolom akkor 3 Volt és megy lefelé amíg van feszültség a pufferekben. Ja és 47K volt a trimmer értéke a mérés közben.
Nem akarok belepofázoltánkodni, de nem lehet, hogy nem 22 ohmos a védő ellenállásod? Mert velem már volt olyan, hogy a boltban 22 értékűt adtak, csak nem 22 ohmot, hanem 220-at, vagy 22 kiloohmot. Csak egy ötlet, hátha ez a baj.
Természetesen avval kezdtem, hogy megmértem és egészen pontosan 21,6 Ohm.
Ennek a rajznak így nem lehet értelmet tulajdonítani. A felső vezeték egyik végén +17V van, a másik végén meg 8V???
A tápfesznek legalább jónak kéne lennie!
Sorosan van kötve a tápvezetékkel egy 22 Ohm-os ellenállás azért 8 Volt. Élesztésnél tartok azért van az ellenállás, hogy ne menjenek tönkre az alkatrészek ha valami nincs rendben mint például most.
Ha a 17 ből 8V marad, és 22ohm van sorban, akkor ott 409mA áram folyik. Jó esély van rá, hogy az a fet zárlatos, vagy valami miatt erősen "nyitva" van.
Biztos hogy nem zárlatos ezért éppen arra szeretnénk rájönni, hogy miért van nyitva vagy mitől ekkora az áramfelvétel.
Próbáltad már a trimert tekerni változik az áramfelvétel ?
Itt írja hogy igen. Valami alkatrész tutira el van nézve, vagy rossz.
Nem belevau, de FET-et nem úgy ellenőrzünk, hogy "nem vezet egyik láb se a másik felé" szóval ez így hülyeség. Látom ez nem nagyon hangzott még el, szóval tessék szépen kiszedni azt a fetet, levenni róla a diódát, és az alábbiak szerint kimérni, addig csak lukas lasztival focizol. Bővebben: Link. Ezek után mérd ki azt a diódát is ami rajta van. Sőt ha már itt vagyunk, nem ártana csekkolni azt a tápot is, például ellenőrizném a diódákat a graetz hídba, minden ok-e, majd egy kisebb terheléses mérést is végeznék, meg ilyenek. Apropó, a bordákon lébő FET-ek szigetelése rendbe van? Csillám, ilyesmi jól szigetel? Ellenőrizted sípos multi bácsival? Mi történik, ha kiveszed az IC-t?
Így hirtelen ennyi ötletem lenne.
Sziasztok! A VF3 elé hangerő szabályzónak jó a 100K sztereó poti? Mert találtam itthon egy jó minőségű SONY potit, hangkártyáról fülessel meghallgattam és nem recseg-ropog.
|
Bejelentkezés
Hirdetés |







Ennyit ér egy szép, éles kép! Javítsd ki, ha szerencséd van, csak ennyi lesz a hiba!








