Fórum témák

» Több friss téma
Fórum » VF3 - 6 végerősítő
 
Témaindító: isamisa, idő: Nov 20, 2006
Lapozás: OK   40 / 72
(#) Leadtek válasza CIROKL hozzászólására (») Dec 27, 2010 / 1
 
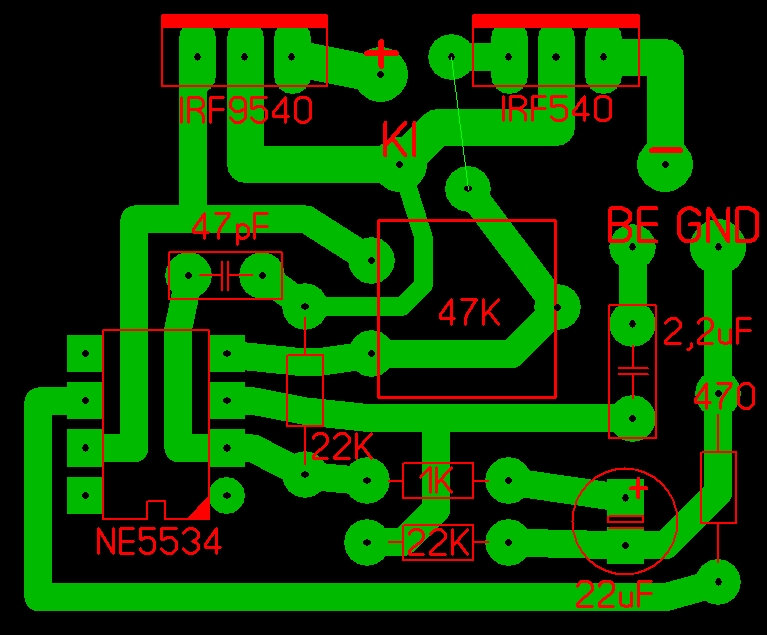
19,5 Volt DC a táp és 3 * 2200µF a puffer - és + oldalon is. Bemenetet próbáltam GND-re kötni de nem segített.

szamóca: 0,3 Volt, képek mellékelve.
(#) szamóca válasza Leadtek hozzászólására (») Dec 27, 2010 /
 
Jó hogy megtudtuk mennyiben tér el pozitív irányban a tápfeszágak feszültsége, de a viszonyítási alap egy készüléknél a test pont, azaz a GND. Tehát ehhez képest kell mérni minden feszültséget.
(#) CIROKL válasza Leadtek hozzászólására (») Dec 27, 2010 /
 
Nézd csak !
Ha mindent figyelmesen elolvastál akkor ezt vélhetted felfedezni hogy az ÍC -ét 2X18Volt -ról ildomos járatni.
Neked van azt írod 19,5Volt ! lehet ez is gond .
(#) Kovidivi válasza Leadtek hozzászólására (») Dec 27, 2010 /
 
Az NE555 nem a 8-as és 1-es lábán kapja a tápot? Bővebben: Link Nálad ezek be vannak kötve? Ennyit ér egy szép, éles kép! Javítsd ki, ha szerencséd van, csak ennyi lesz a hiba!
(#) szamóca válasza Kovidivi hozzászólására (») Dec 27, 2010 /
 
Nem NE555-ös időzítőről van szó, hanem NE5534 ME-ről TE!
(#) Kovidivi válasza (Felhasználó 13571) hozzászólására (») Dec 27, 2010 /
 
Francba Elnéztem... Így viszont megkapja a tápot az IC. Bocsi! Fiatalság, bolondság
(#) Leadtek válasza szamóca hozzászólására (») Dec 27, 2010 /
 
Rendben bocsánat nem tudtam mivel most dolgozok először szimmetrikus tápfeszültséggel és megszoktam hogy csak + és - van. Tehát a táp GND-hez viszonyítva +- 19,5 Volt, az IC 4-es és 7-es lábán pedig GND-hez viszonyítva 0,4 Volt van és emelkedik. Az IC adatlapja szerint az abszolút max feszültség amit kaphat +-22 Volt de végül is mindegy hiszen "A FET-ek Gate nyitófeszültsége miatt a 470 Ohm-on 3-4V körüli feszültség esik" ezért ha jól számolom 17 Voltnál nem kaphat semmiképp többet az IC. Van egy olyan mondat a leírásban miszerint "Tekerjük a trimmer potit abba az álásába, amikor a legnagyobb az értéke" ezt én úgy értelmeztem hogy 0 Ohm legyen az értéke vagyis vezető legyen. Lehet itt rontottam el mit gondoltok?
(#) szamóca válasza Leadtek hozzászólására (») Dec 27, 2010 /
 
A diódákat nem fordítva raktad be véletlenül?

vegfet2.jpg
    
(#) Leadtek válasza szamóca hozzászólására (») Dec 27, 2010 /
 
Már többször átnéztem és nem raktam fordítva kizárt dolog.
(#) CIROKL válasza Leadtek hozzászólására (») Dec 27, 2010 /
 
A hiba oka az az élesztésben van , egy 47 K trimernek a legnagyobb értéke az nem 0 ! a legnagyobb érték az a 47 k irányában van !
Szedd ki a FET -et mind kettőt és mérd őket mert szinte100% ezek már nem jók .
(#) szamóca válasza Leadtek hozzászólására (») Dec 27, 2010 /
 
Az IC sem kap tápfeszültséget, tehát vagy a dióda a rosz, vagy az IC ment tönkre.
(#) CIROKL válasza szamóca hozzászólására (») Dec 27, 2010 /
 
A 9540 -en így kell lennie de a 540 -en pont fordítva!
(#) szamóca válasza CIROKL hozzászólására (») Dec 27, 2010 /
 
Rendben, de ezt már csak tudja.
Meg kell javítania hogy hallhassa a csodát. :yes:
(#) Leadtek válasza szamóca hozzászólására (») Dec 27, 2010 /
 
Csoda akkor történne ha valami amit én csinálok elsőre működne na az nagy csoda lenne. Fogtam a másik még "érintetlen" végfokot, eltekertem a potit 47K állásba, ráadtam a tápfeszt, megmértem az egyik 22 Ohm-os ellenállást és 10 Voltot mutatott a műszer és melegedett az ellenállás de nem annyira mint az előbb. 14-nél ugyan kevesebb de még mindég nem 2 Volt. A FET-eket megmértem, egyik láb sem vezet a másik irányába tehát jók. Mi legyen?
(#) szamóca válasza Leadtek hozzászólására (») Dec 27, 2010 /
 
Akkor 450mA az áramfelvételed. tekerd óvatosan a potit addig amíg 100mA-t mutat a műszer.
Ill. bocs 2,2V-ot.
(#) CIROKL válasza szamóca hozzászólására (») Dec 27, 2010 /
 
Közép állásban élesztettem és hellyel közzel el is találtam , alig kellett állítanom a véglegesítéshez .
Bővebben: Link
(#) szamóca válasza CIROKL hozzászólására (») Dec 27, 2010 /
 
Én is bevágtam középre oszt kész. Igaz mértem egy áramfelvételt ami 210mA volt a közös tápágban, de nem foglalkoztam tovább vele.
(#) Leadtek válasza szamóca hozzászólására (») Dec 27, 2010 /
 
Ezzel csak egy baj van. Ha 47K a poti értéke akkor 10Volt ha 0 az értéke akkor 14 volt és csak e közé tudom belőni. Középen 11 Volt hagyjam úgy és mehet az éles próba ellenállás nélkül vagy mi legyen?
(#) szamóca válasza Leadtek hozzászólására (») Dec 27, 2010 /
 
Ez így nem jó. Mérj és mond hogy milyen értékeket mérsz.

mérés.GIF
    
(#) Leadtek válasza szamóca hozzászólására (») Dec 27, 2010 /
 
Tessék. Érdekes, hogy csak ha rákapcsolom a tápfeszt akkor van 0 Volt a kimeneten, ha lekapcsolom akkor 3 Volt és megy lefelé amíg van feszültség a pufferekben. Ja és 47K volt a trimmer értéke a mérés közben.
(#) punkkazy válasza Leadtek hozzászólására (») Dec 27, 2010 /
 
Nem akarok belepofázoltánkodni, de nem lehet, hogy nem 22 ohmos a védő ellenállásod? Mert velem már volt olyan, hogy a boltban 22 értékűt adtak, csak nem 22 ohmot, hanem 220-at, vagy 22 kiloohmot. Csak egy ötlet, hátha ez a baj.
(#) Leadtek válasza punkkazy hozzászólására (») Dec 27, 2010 /
 
Természetesen avval kezdtem, hogy megmértem és egészen pontosan 21,6 Ohm.
(#) Alkotó válasza Leadtek hozzászólására (») Dec 27, 2010 /
 
Ennek a rajznak így nem lehet értelmet tulajdonítani. A felső vezeték egyik végén +17V van, a másik végén meg 8V???
A tápfesznek legalább jónak kéne lennie!
(#) Leadtek válasza Alkotó hozzászólására (») Dec 27, 2010 /
 
Sorosan van kötve a tápvezetékkel egy 22 Ohm-os ellenállás azért 8 Volt. Élesztésnél tartok azért van az ellenállás, hogy ne menjenek tönkre az alkatrészek ha valami nincs rendben mint például most.
(#) Alkotó válasza Leadtek hozzászólására (») Dec 27, 2010 /
 
Ha a 17 ből 8V marad, és 22ohm van sorban, akkor ott 409mA áram folyik. Jó esély van rá, hogy az a fet zárlatos, vagy valami miatt erősen "nyitva" van.
(#) Leadtek válasza Alkotó hozzászólására (») Dec 27, 2010 /
 
Biztos hogy nem zárlatos ezért éppen arra szeretnénk rájönni, hogy miért van nyitva vagy mitől ekkora az áramfelvétel.
(#) CIROKL válasza Leadtek hozzászólására (») Dec 28, 2010 /
 
Próbáltad már a trimert tekerni változik az áramfelvétel ?
(#) szamóca válasza CIROKL hozzászólására (») Dec 28, 2010 /
 
Itt írja hogy igen. Valami alkatrész tutira el van nézve, vagy rossz.
(#) Doncso válasza Leadtek hozzászólására (») Dec 28, 2010 /
 
Nem belevau, de FET-et nem úgy ellenőrzünk, hogy "nem vezet egyik láb se a másik felé" szóval ez így hülyeség. Látom ez nem nagyon hangzott még el, szóval tessék szépen kiszedni azt a fetet, levenni róla a diódát, és az alábbiak szerint kimérni, addig csak lukas lasztival focizol. Bővebben: Link. Ezek után mérd ki azt a diódát is ami rajta van. Sőt ha már itt vagyunk, nem ártana csekkolni azt a tápot is, például ellenőrizném a diódákat a graetz hídba, minden ok-e, majd egy kisebb terheléses mérést is végeznék, meg ilyenek. Apropó, a bordákon lébő FET-ek szigetelése rendbe van? Csillám, ilyesmi jól szigetel? Ellenőrizted sípos multi bácsival? Mi történik, ha kiveszed az IC-t?
Így hirtelen ennyi ötletem lenne.
(#) doomkiller hozzászólása Dec 28, 2010 /
 
Sziasztok! A VF3 elé hangerő szabályzónak jó a 100K sztereó poti? Mert találtam itthon egy jó minőségű SONY potit, hangkártyáról fülessel meghallgattam és nem recseg-ropog.
Következő: »»   40 / 72
Bejelentkezés

Belépés

Hirdetés
XDT.hu
Az oldalon sütiket használunk a helyes működéshez. Bővebb információt az adatvédelmi szabályzatban olvashatsz. Megértettem