Fórum témák
» Több friss téma |
Fórum » VFD óra IV-6 csövekkel
Témaindító: rockersrac, idő: Jún 28, 2010
Témakörök:
A csőről nem nagyon találtam akkoriban semmit, de jó, hogy látszik a csövön, hogy mi melyik lábhoz megy, így felírtam mindent. Az eredeti kapcsolásból kiderítettem a fűtőfeszt, majd megnéztem, hogy mekkora anódfeszről világít szépen. Ezután mikrokontrollerrer és egy RTC-vel csináltam köré egy meghajtást. Az RTC ki is hagyható, csak akkor kell egy kvarc és egy kis átírás a programban, hogy menjen a kvarccal.A szegmenseket egy CD4543 hajtja tranzisztoros illesztéssel, a digiteket meg a kontroller, szintén tranyós illesztéssel.
Találtam egy orosz kapcsolási rajzot, sajnos ezen az eredeti ruszki ic-van, ami nem működik. Félreteszem, majd megnézem a csövet, mert egy két dolgot már az elődöm rárajzolt.
Hú! Most azt kell mondjam, hogy kimondottan örülök ennek a leírásnak, mert ma hozzájutottam ingyen egy VADI ÚJ! IVL1-7/5 kijelzőhöz!
A kijelzőt egy kuka mellett találtam meg VÉLETLENÜL. Tudni illik, itt nem messze tőlünk van pár szelektív hulladék gyűjtő kuka, és ott szokott lenni más egyéb dolog is, és mivel villamoshoz menet útba esik, így arra szoktam menni. Ma is ez történt. Nézelődök távolabbról hogy van-e valami értelmes, és egyszercsak megakadt a szemem ezen a kijelzőn, mondom micsudi ez? Közelebb érve látom, hogy VFD. Gondoltam is magamban. hogy tuti hogy a leszívócsonk letört. Felveszem, hogy hátha mégis jó. Hát akkor ért a meglepetés: Nem volt a csonk letörve, látom getterezés is ép. Megfordítom, hátha a típus rajta van! Hát cseppet meglepődtem, mert kiderült, hogy VADI ÚJ a kijelző! Nem volt beforrasztva még, meg szerintem felfűtve sem volt, szóval igen csak örülök!
Szerencsés vagy.
Bár én találnék ilyeneket.
Ja, nekem is találhatnál valami szépet
Nyitott szemmel kell járni, meg ismerni kell a környéket ahol laksz!
[OFF]Némi kiegészítés a hozzászólásomhoz: KOMPLETT ÓRÁT találtam, alkatrész listával, panellel, használati utasítással együtt! Sőt! Még a doboza is megvan a cuccnak, csak az alkatrészek hiányoznak belőle, meg a táp!
Szóval ha valakinek van ilyen órája, akkor ne legyen rest megosztani velem hogy mi az ic típusa!
Az ic típusa: KР145ИK1901
Sok szerencsét a vadászathoz.
Esetleg építs egy ilyen IC-t vagy talán egy mezei 741 is megteszi helyette...
ki tudja? Na jó...persze nem rossz indulatból írom ezt!Google találatok erre a típusra
Most nem azért,nem kötöszködni akarok, de szerinted, ezt nekem tudni kellene, hogy nem található ilyen ic forgalomban? Vagy most mi is van? Tegnap találtam frissen ezt a szerkezet, és semmit nem tudtam róla, így mivel a panelhez is sikerült hozzájutnom, gondoltam hátha meg tudom építeni az eredeti panelre, de úgy látom sajnos ez nem fog összejönni!
Mindenesetre nem fogom feladni sem ezt, sem az IV-6 projektet! :beka3: Egyébként pontosan milyen ic-re célzol itt a 741 alatt?
Üdv. Ime a kapcsolási rajz: Google является вашим другом! :google: Ja gavarju po ruszki
Nekem is van ilyen/ilyesmi órám, ez a ruszki IC mindegyikben beadja a kulcsot...Lehet kapni is csak ???
Sziasztok!
Van valakinek adtlapja IV-8-as vfd-hez?
Csak vicceltem, nem akartalak megbántani vagy beléd kötni.
Ennyit találtam:
Parameter IV-8 : number of segments in sign: 8 rated (nominal) voltage of filament, V: 0.7-0,9 constant (fixed) voltage of grid, V: 20-30 pulse voltage of grid, V: 50 filament, consumption of current (nominal), mA: 45-55 constant (fixed) current of grid, mA: 5 Constancy summary current anodes-segments, mA: 2.5
ИВ-8 (IV-8) lábkiosztás:
1 F Katód 2 д, d 3 ж, f 4 Св, Üres 5 е, e 6 и ,g 7 G, Fűtés 8 F, п.с , Fűtés? 9 в, c 10 а, a 11 Св, Üres 12 г, d 13 б, b 14 Св Üres a-g = szegmensek ? Bővebben
Köszönöm. Bár oroszul nem tudok, több mint a semmi.
Ajjaj akkor inkább elbujdokolok az erdőben, és mohán és gombákon meg harmaton élek 25év plusz elévülésig...
Bár ha 230V a max feszültsége a villamosszéknek akkor bevállalom, aztán kiröhögöm, és engem meg felmentenek mert nem fog rajtam az áram, maximum ilyen tekintetem lenne egy kis ideig:
Lábkiosztás? Megnézed, hova mennek a drótok, és ott a lábkiosztás!
Jójó, de még sosem láttam ilyen csövet.
Ami fontos volt belőle, az a tápfesz és fűtőfesz.
Az mindegy, a többi VFD-nél is ez az kiindulás, mert ahhoz elég sokféle van, hogy nekiálljon az ember azzal bíbelődni, hogy keressen hozzá bekötést…
Most már csak azt kell kitalálnom, hogy mire is tudom majd használni. Gondolom akkro ezek a csövek gond nélkül bedugdoshatók (beforraszthatók) egymás helyére, ha a feszültségeket egyeztetem?
Ne gondold, mert nem mindegyiknek ugyan olyan a bekötése… Viszont a feszültségeket nem nagyon kell egyeztetni, általában hasonló kivitelűeknek kb megegyezik a fűtése, és a legtöbb VFD-nek a tápja is.
Értem. Akkor azért jobban megnézem (persze, a bekötéseket is megvariálnám ha kell).
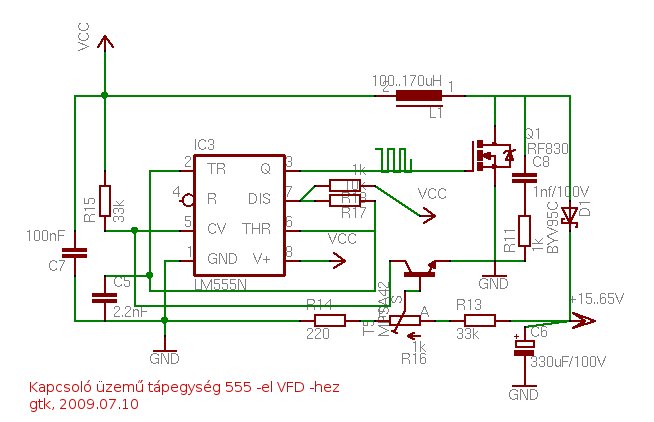
Sziasztok! Már egész jól állok az IV-6 órámmal. A nyák-terv durván 70%-ban kész van. Az 'óra' rész is a csőmeghajtásokkal együtt szintén kész van és tesztelve is. Ott akadtam el, hogy a fűtéshez 5V-ból kellene valahogy 1,2V-ot csinálnom... Megpróbáltam LM317-tel, de a program által számolt ellenállásokkal terheletlenül 1.7V-ot ad, ha csövet rákötöm akkor 0,14V-ra esik vissza. Valamint a 30V 5V-ból előállítása is gond, bár erre találtam kapcsolást, csak nem tudom eldönteni róla, hogy jó-e! Valaki segítsem rajtam!
![]() Sajnos analóg elektróból mindig gyök2 voltam...
Bal... vagyok. Összekevertem az LM317 lábkiosztását. Már jó!
Ez engem is érdekel! Van itthon minden hozzá. Holnap megpróbálok időt szakítani és összerakom dugaszpanelen. Majd jelentkezem.
Szia!
Hát, ha érdekel, akkor itt az eddigi nyák-terv Sprint Layout 5-tel. A vezérlőpanelről a 30V-os táp és némi racionalizálás hiányzik. A kijelzőpanel még nagyon sokat változhat, csak egy vázlat. A lényege, hogy DIP14-es IC foglalatokkal fogom megoldani, hogy gond esetén a csövek cserélhetőek legyenek.
Még hogy érdekel? Hálám örökké üldözni fog :worship: , köszönöm szépen!
Sajnos nekem nem sikerült, mert nincs itthon 95V-os Zener, illetve a kondikból sincs 35V-nál nagyobb feszültségű. De ha majd vásárlok utánpótlást, feltétlenül megépítem ezt is.
Örülök, hogy segíthettem. Végülis az egész alapja ennek is a Vicsys bináris órája, amit kiegészítettem 7szegmens dekódolóval. Aztán a szintillesztéseket pedig optocsatolóval oldottam meg, hogy ne kelljen vergődni sok-sok tranzisztorral. Most kicsit megáll a fejlesztés, elsősorban pénzügyi gondok miatt, de ha kész lesz, tervezem, hogy írok belőle cikket.
Ja, a program, nélküle nem sokat ér a kapcsolás...
|
Bejelentkezés
Hirdetés |




A kijelzőt egy kuka mellett találtam meg VÉLETLENÜL. Tudni illik, itt nem messze tőlünk van pár szelektív hulladék gyűjtő kuka, és ott szokott lenni más egyéb dolog is, és mivel villamoshoz menet útba esik, így arra szoktam menni. Ma is ez történt. Nézelődök távolabbról hogy van-e valami értelmes, és egyszercsak megakadt a szemem ezen a kijelzőn, mondom micsudi ez? Közelebb érve látom, hogy VFD. Gondoltam is magamban. hogy tuti hogy a leszívócsonk letört. Felveszem, hogy hátha mégis jó. Hát akkor ért a meglepetés: Nem volt a csonk letörve, látom getterezés is ép. Megfordítom, hátha a típus rajta van! Hát cseppet meglepődtem, mert kiderült, hogy VADI ÚJ a kijelző! Nem volt beforrasztva még, meg szerintem felfűtve sem volt, szóval igen csak örülök!
Szóval ha valakinek van ilyen órája, akkor ne legyen rest megosztani velem hogy mi az ic típusa!

Mindenesetre nem fogom feladni sem ezt, sem az IV-6 projektet! :beka3: Egyébként pontosan milyen ic-re célzol itt a 741 alatt?
Nekem is van ilyen/ilyesmi órám, ez a ruszki IC mindegyikben beadja a kulcsot...
Ami fontos volt belőle, az a tápfesz és fűtőfesz. 





