Fórum témák
» Több friss téma |
Sziasztok.
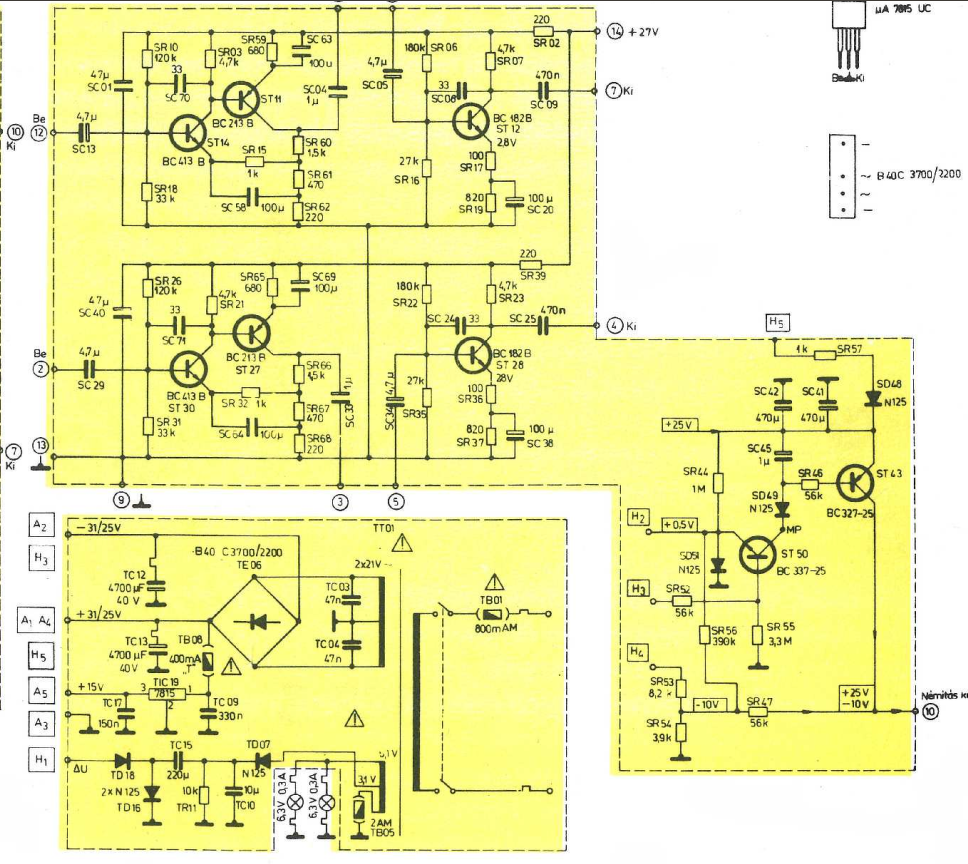
Videoton Fm modul nem szabályozható. Ca3089 11-es lábán 9.3v ok. A modul 1-es lábán 12.4v áll, up73-al nem szabályozható. Ua741-et cseréltem, most Tl471 van. de semmi. Segítséget kérek...
Hello! Megnéztem a rajzot, mert nem válaszoltak..
Az, hogy "nem szabályozható" ezek szerint a hangoló feszültség állítására gondolsz, nem a tuner hangolására. A 11-es lábon a 9,3V megfelelő, mert azt a 10V-os zénerből állítja elő a BC337 és a 10V-nál egy bázis-emitter feszültséggel az kevesebb. Ha a 7-10 Ic lábon 5,6V van, akkor elvileg a 741 10-es lábán az UP73-al kb. 11..15V közötti feszültséget lehetne beállítani. (De 15V táppal addig nem megy fel az OPA kimenete. Ha az OPA jól működik, akkor a +- bemenete között feszültség nem mérhető. Ha a trimmerrel nem állítható és az IC jó és a tápját is megkapja, akkor az UR68 szakadása (megnyúlása), trimmer kontakthibája, szakadása okozza. De ha a modul 1-es lábán 12,4V van, akkor a trimmerpoti tetején 4,64V-nak, az alján pedig 3,53V-nak kell lenni, amennyiben az ellenállások megfelelő értékűek. Ellenőrizd azt is, hogy az OPA 6-os lábán (8 lábú LM741 esetén 4-es láb) a GND 0V feszültsége van-e.
Szia!
Feltünt hogy az indikátor egységnél folyamatosan világit a tuning zöld led. Az egész egységet lehúztam az alaplapról , s innen már szabályozható volt up73-al az fm modul. Egy másik indikátor egységgel cseréltem az előzőt. Tökéletes lett. Leírom hátha valakínek segít.. Bekapcsolás után fél gőzzel szól a rádió, balanc teljes elforgatására erőteljesen megjön a hang. Közép állásban alig hallható(hangerő poti közép állásában szólt úgy ahogy). A szabályzó modul tápcsatiját lehúzva a helyzet változatlan. 3db 1n4148 dióda csere a táp panelen annyit javított a helyzeten hogy a némítás már működik. Viszont még mindíg halk! A végfok modulon levő BF244A -tip fet volt a hibás, vagyis a fetben levő zeener dioda átvezetett. Csere BC337+10k testre. S megjött a kívánt eredmény, jó lett..
Van egy csattogós lepkém. Úgy érzem itt az ideje átforgatni a vasmagot és újra lakkozni. 6383s trafója. Ez nem zúgott, ez már dübörgött.
A hozzászólás módosítva: Jan 13, 2023
Bocs, de meglepődtem. A trafó amúgy soha nem volt piszkálva. Gyárilag van 4mm különbség.
Sziasztok! A Videoton RA6363 - ban a némító áramkör időzítéséért melyik kondenzátor felel? Ugyanis nagyon hosszúnak tartom a némítási időt. (A készülék gazdája is.) Körülbelül 10 másodperc, vagy még több, le szeretném venni minimum 2 másodpercre, de eddig amit hozzám hoztak azok szinte kizárólag FM tuner problémásak voltak. Borzasztó rosszak a hangerő potenciométereik is, a két oldal nem egyformán hangosodik, és szerintem túl hirtelen. Szedjek lejjebb az alaplapon levő hangerő trimmerekkel a hangerőből, akkor talán jobb lesz? Minimális bekapcsoláskori elhangolódása ezeknek is van, arra nincsen valami varázscsapás?
A hozzászólás módosítva: Ápr 1, 2023
Szomorú, hogy a kapcsolási rajzon a végfok modulok némító bemenete nincsen bekötve sehová! (1.láb lenne az? Elektrotanyáról letöltött PDF rajz) Hogyan lehet ez alapján a némító áramköröket lekövetni?
A hozzászólás módosítva: Ápr 2, 2023
Moderátor által szerkesztve
Szia! Szomorúság ide vagy oda, de a 7-es láb a mute (nálam).
A hozzászólás módosítva: Ápr 1, 2023
Bocs, elnéztem, valóban a 7-es. Nem közelítettem rá eléggé. Legalább 200 % - ra kell nagyítani, hogy olvasható is legyen. Melyik kondit cseréljem? SC 45? Vagy a tápban valamit? Sajnos letelt az időm, és nem tudtam már törölni a duplán megjelenő rajzot.
A hozzászólás módosítva: Ápr 1, 2023
Bocs, de nem értek hozzá. Inkább a reloop-ot kéne kérdezni. Én csak rajzolok azt is rosszul.
Szia! Az SC45 az egyetlen integráló elem a kapcsolásban.
Amire még gondolnék, a készülék tervezésekor nem számoltak napjaink digitális zajával és marad valamennyi áram az ST50 tranyón. Megpróbálnék néhány pF kondit ST50 bázis-kollektor közé.
Egyébként a bekapcsoláskori idő az maradhat. Csak a program váltáskor túl sok nekem a 10- 20 másodperc. Minimum 2 másodperc még elviselhető lenne. ST 50 B-C közé 100 pf, SC 45 meg 1 µF helyett 470 nF, vagy 330 nF lesz. Utána majd beszámolok, ha jó lett. Vagy, hogy a fent említett cserék eredménye mi lett.
Hello!
Elhangolódás..
Jó lett. SC 45 cseréje 330 nF -ra, ST 50 C-B közt 100 pF kerámia. Bajt biztosan nem okoz. Teljesen jó,semmi kapcsolási kattanás, a késleltetési idő 1 másodperc alatt. @proli 007 : köszönöm, azt is megnézem. Egyébként nem vészes a hangolódás, mindig bekapcsolt AFC -vel észre se lehetne venni. Csak úgy az egymáshoz frekvenciában közeli adókat nem lehet fixen beprogramozni, mert az AFC sosem tudni, melyikre hangol rá átkapcsoláskor. Az ellenállások növelése abban a körben sohasem árthat. (Az Orionnál is , a Dansknál is segített.)
Én anno a Cleopatra-hoz csináltam zajzárt. Az a hangoló feszültség hirtelen változását figyelte és bekapcsolta a zajzárat egy időre, meg ki az AFC-t (persze meg figyelte a tápot).
De már nem tudom hova lett a rajza, csak azt hogy vélhetően az azóta kimúlt Norton LM3900 volt benne és zöld milliméter papíron van a rajza ). Akkor még nem volt ilyen, csak a toronyrádióba lett később. Mert akkorát tudott dubbanni, hogy majd leesett a hangláda a szekrényről. Aztán ezzel béke lett benne.
Ennél a rádiónál az AFC kiiktatását a tuner 4. és 5. láb rövidre zárásával lehetne megvalósítani. Nem terveznék hozzá különösebb elektronikát, mivel 5 Volt körüli feszültségek vannak az említett lábakon. A muting áramkör húzathatna egy relét például, aminek az érintkezője az AFC kapcsolóval lenne párhuzamos. (Mivel a kuncsaft az olyan, hogy a bolhapiacokon felvásárolgat ezt -azt, majd kipofozgatva tovább értékesíti gyűjtőknek, nem hiszem, hogy megérdemli a vergődést. A gyárihoz közeli állapot visszaállítása itt szerintem untig elegendő.)
A hozzászólás módosítva: Ápr 1, 2023
Mivel a Muting résznél +25V és -10V feszültséget látok felírva, egy mezei N-Fet is megteszi relé helyett.
Már megoldottam. Egy darab BS170 Nmos Fet és egy ellenállás a Gate és a szabályzó modul 10-es lába közé.
D= tuner 5.láb, S= tuner 4. lába. Az ellenállás 33 Kohm, csak a hasamra ütöttem, bár látom, a végfok BF244 Gatekre 4,7 kiloohmok mennek ugyanott. De emez viszont MosFet, jó lesz oda egy nagyobb ellenállás is. Mielőtt a rajzot néztem, még nagyobb értékűre gondoltam, de ez úgy néz ki, jó lesz. Amúgy köszönöm, az ötlet tőled van. A hozzászólás módosítva: Ápr 1, 2023
Sziasztok!
Hozzám került egy Videoton RA 6363S erősítő és két HD-12-es hangfal. Nem értek különösebben a hangtechnikához, így lenne pár kérdésem. Ha van értelme, akkor a célom az lenne, hogy a TV illetve számítógép jack kimenetelével hajtsam meg a rendszert, a nappaliban zenehallgatáshoz, filmnézéshez, lehetőleg költséghatékonyan, jelenleg vannak fontosabb prioritású kiadásaim. Kaphatók jack-5 pines din átalakítók, ennek segítségéve különöseb megfontolás (pl dibox) nélkül összeköthetem a fent említett eszközöket az erősítővel? A fejhallgatókimenetről valahol azt olvastam, hogy nem ajánlott átalakítóval használni, de a bemenetekkel nem tudom mi a helyzet. Az erősítőnek több problémája is van: -Zavaróan hangos, 50Hz-es búgás (a hangerőállítótól függetlenül, de ha a mute funkció aktív, akkor abbamarad) -FM módban balansz erősen el van tolódva bal oldalra. Ha az ehhez tartozó potmétert teljesen eltekerem, akkor lesz kb egyforma hangos a jobb és bal hangszóró. Ha a mono gombot benyomom, akkor rendben van a balansz, ahogyan AM módban is, de tape és phono módban nem tudtam tesztelni bemenettel. -A hangerő potmétere 1-esre tekerve már baromi hangos, 2-esen már torzít, úgyhogy feljebb nem is tekertem. -A a fő rádióhangoló be van akadva a skála bal szélére, de a programozható hangolók működnek (bár naponta finomhangolni kell őket). (Nem hallgatok rádiót, de ha egyszerű, akkor ha már szétszereltem az erősítőt, meg is oldanám.) Ezek alajpán érdemes beleásnom magamat a témába, és megprbálni megjavítani? Vagy van esetleg valami megfizethető újabb erősítő, amivel meghajthatnám a hangszórókat? Néhány kiszáradt kondenzátor cseréjét simán megoldom, de ha ennél jóval komplexebb a javítás, akkor inkább átengedném valaki tapasztaltabbnak. A hangfalakat meghalgattam, jól működnek, egyformán és szerintem szépen szólnak (nem vagyok nagy audiofil, de a tévénél biztosan ezerszer jobbak). A neten nem találtam infót róluk, a szövet nem tűnik levehetőnek, de átvilágítva rajta a hangszórók és a peremek is épnek tűnnek. Minden tanácsot előre is köszönök!
Sziasztok!
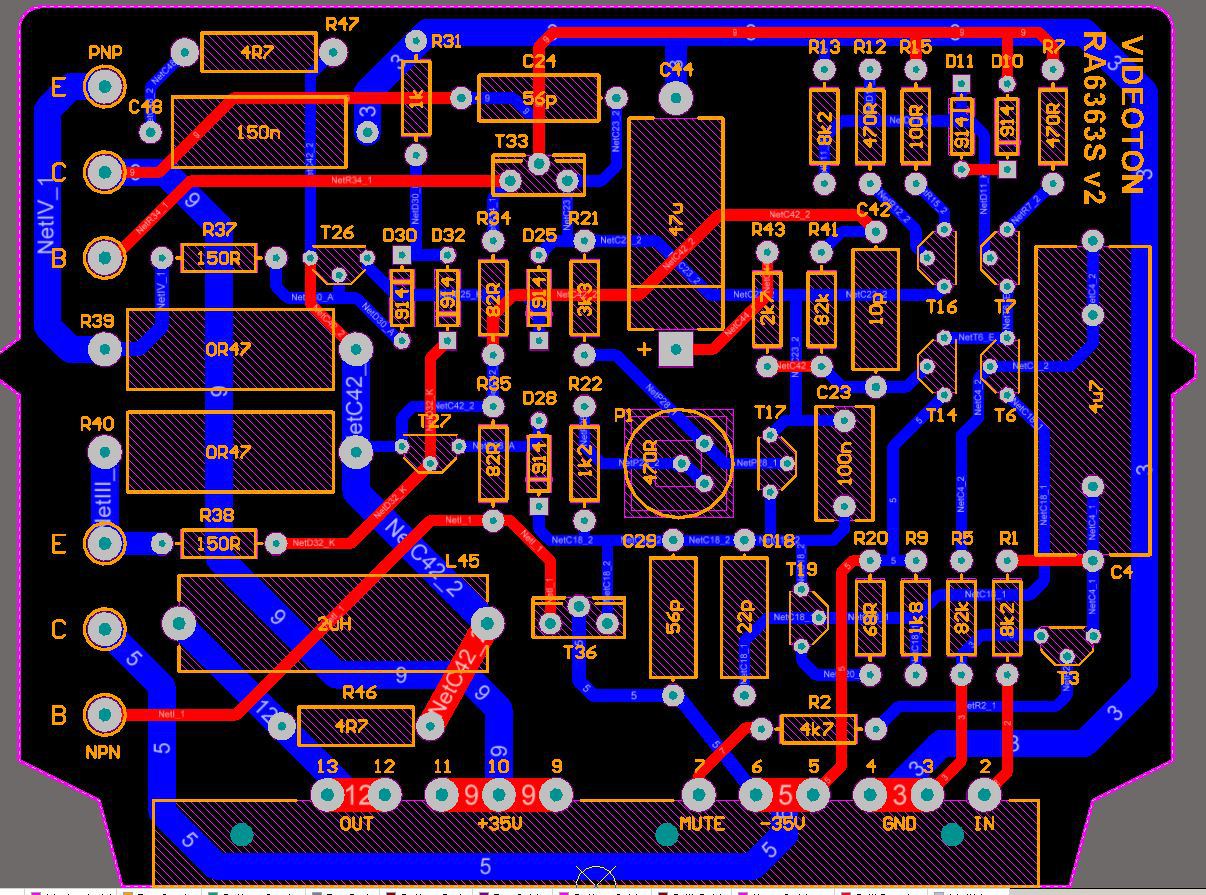
Megint én. ![]() Megfirkáltam ezeket, lehet, hogy jók is. ![]() Mondjuk az eredeti jobban tetszik, azaz, jobb volt, mint lett, de ez sokkal sárgább.
Mármint az eredeti jobban szólt? Vagy a nyák minősége nem tetszik?
Az eredeti szebb volt. Ez még nem szól, mert nincs szétforrasztva.
Nincs ezzel semmi baj. Max, hogy sárga mint a kínai.
![]() Én inkább a zöldet tartom csúnyának. A kék és a bordó nyákok tetszenek. Bár amikor be van dobozolva, olyan mint a nő sötétben. Mind egyformán szép. ![]() Nekem van két gyári, de nem tudok róla nyilatkozni, mert nem hifizek vele. No meg komplett rádió.
Azt nem tudhatom, de, mivel azonos a kapcsolás, túl nagy meglepetés nem lesz.
Korszerűbb alkatrészekkel akár jobb is lehet.
|
Bejelentkezés
Hirdetés |























