Fórum témák
» Több friss téma |
Hi!
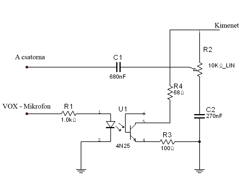
Találtam egy rajzot, ami elvileg egy VOX áramkör, azaz ha hangjelet kap, akkor behúz egy relét, majd ha a jelnek vége, elengeni, kérlek erősítsetek meg benne hogy ez valóban ezt a célt szolgálhatja-e.
Szia !
Igen! Ct az elengedés késleltetése a bemenő jel megszünésétől kezdve. Üdv!
Hi!
Ó, ennek örülök, régóta keresek egy ilyen rajzot. És a Ct értékét mi alapján kéne választani? Másik, hogy az darlington tranyó ami a rajzon van? Idézet: „az darlington tranyó ami a rajzon van” sztem oda, inkább FET kellene :yes:
Olyan darlington kell, ami a relédet biztonsággal működteti. (két külön tranyó is lehet, egy kisebb,pl BC.. és egy nagyobb - ha a relé áramfelvétele nagyobb 100mA-nál.)
Szabi: lehet FET, de akkor kell a kondival paralel kisütő ellenállás, mert sosem fog elejteni a relé (mintavevő-tató - sample and hold - áramkör lesz belőle )
Ok, értem köszönöm, a relé max áramfelvétele kb.100mA.
Szia !
Tranyó: BC373....BC372.....2N6038...stb Vannak fentartásaim azért, mekkora jelszint kell a működtetéshez Üdv!
Hi!
Köszi a javaslatot holnap megépítésre kerül a cuccos. Mivel elég kicsi kapcsolásról van szó, próba-cseresznye alapon megépítem, aztán majd meglátjuk hogy jó-e arra amire nekem kell. A pont azért jár Neked!
sziasztok. Érdekes ez a megoldás, olyat tudna-e valaki,
hogy a mikrofonból jövő jel esetén egy másik csatornán éppen szóló zenét az általam beállított szintre lecsökkenti,majd,mikor nincs mic. jel,akkor visszaemeli? aki tud, segítsen, köszi.
Szia !
Nagyon fapadosan, és elvileg, az eredeti témából kiindúlva, annak a csatornának a jelét húznám testre, amit halkítani szeretnék. De azthiszem egy jelösszegzős megoldás használhatóbb lenne. Üdv!
Sziasztok!
A csatolt áramkör egy rf vox akar lenni, amire 446 MHz-et kötve 5v-ot ad ki pl. relé meghajtására. Szerintetek működőképes a rajz? Én megépítettem, de folyamatosan adja az 5 voltot, ha lekötöm is róla a meghajtó jelet. Fogalmam sincs miért. Esetleg megpróbálom majd árnyékoló dobozba tenni, de nem hiszem hogy ezen múlna. Kérem a hozzáértőket, segítsenek, hogy működőképes lehet-e az áramkör. Köszönöm.
Az RF része a BC182-ig korrektnek tűnik, viszont a BC212 bázis-emitter ellenállása túl nagy, csökkenteni kellene. Valószínűleg ez az oka hogy a "kimenetén" folyamatosan megjelenik a tápfesz.
Továbbá hiányolom az RF szűrést a BC212 kollektorából. Oda illene egy 10nF kondit betenni a GND közé. Az 1N4001 dióda helyére én egy 680R 1W (1K 1W) ellenállást tennék. A "kimenetén" semmi nem garantálja a 0-5V közti feszültséget. A fenti módositásokkal kb 11.5V lesz a kimeneten amiből egy stabkocka segitségével elő tudod állitani a +5V-ot adáskor. A stabkocka ki- bemenetét 100nF kondival ne feledd GND-re hidegíteni. (( Gondolom végfok (PA) vezérléséhez kellene.)) Ezek első nekifutásra a meglátásaim.
Mindjárt megpróbálom csökkenteni a 47k ellenállást. Rf szűrésnek építettem be egy 100nF-ot.
Igen, végfok vezérléshez kell mindjárt kipróbálom a tanácsaidat. A tranzisztorok jól vannak ellenőriztem sokadszorra. Köszi a segítséget. Üdv.
Mégis a tranyókkal lesz a gond. Az létezik hogy adatlapon rosszul van a bekötés? Ne már... Mert multiméter bétamérője alapján ugyan az a 2 tranyó lábkiosztása (csak egyik npn másik pnp)
Holnap megpróbálom fordítottan beültetve. üdv.
Bármi előfordulhat de rengeteg helyen megtalálható az adatlap és mind nem lehet rossz!
A BC182-t ha a feje tetejére állitod úgy hogy a tok lelapolt része a jobb kezed felöl van, akkor az alsó láb az emitter, középső a bázis és a felső a kollektor. Pont úgy ahogy a kapcsirajzon a rajzjelölést látod. A BC212 ugyanigy de ott az emitter és a kollektor helyetcserél. Sok embert megszívat a nem azonos lábkiosztás.. ![]() Ha ezek után se megy a kis áramkör akkor még javaslom a BC182 bázisa és a GND közé egy 10K ellenállást betenni. RF jel nélkül ezáltal határozottan lezárva marad a tranyó. Sok sikert!
Az adatlpokat mellékelem, amin jól látszik hogy a két tranyó bekötése nem egyforma! Szerintem vitának helye nincs!
Ha a BC182-t kiveszed és úgy is átereszt a BC212 akkor vagy valami elkötés-zárlat lesz a GND fele a tranyó bázisa körül vagy egyszerűen a BC212 már az örök vadászmezőkre távozott..
A BC212 bázisán lévő 47K ellenállástól a tranyónak le kell zárnia! A rajzon az 5V kimentre tegyél egy 5V relét be! Annak az érintkezőjét mérd ellenállás mérővel, vagy a relé helyett egy 680R vagy 1K 1w-is ellenállást! Legyen a BC212 kollektor körében terhelés! Ha továbbra sem jó, este összerakom próbapanelon. Több hasonlót épitettem már és nem volt sose gond!
Megfordítottam a BC212-t és már működik is. Tehát az adatlap rossz. Ugyan az a lábkiosztása mint a 182-nek.
Ja és a 47k-t 10k-ig csökkentettem, hogy alaphelyzetbe egyáltalán ne világítson a led. Még annyit kérdeznék, van értelme relével sorba kötni 2,2uH tekercset? Mert én eddigi tanulmányaim alapján azt gondolom, csak tönkrevághajtja a relét vagy a tranyót. Tévedek? üdv.
Oké, ha Nektek megnyugtató akkor éljetek abban a hitben hogy ugyanaz a lábkiosztása csak a sok hüle -nem sufnitunning- mérnök a kollektort jelöli emitterként.
Pet, nincs értelme! A tranyó ha lezár és a relé mégneses tere összeomlik valóban kialakul egy jelentős tranziens. Ezt nem fojtóval hanem egy, a relével párhuzamosan kötött záróitányú diódával oldják meg.... Az eredeti rajzon az 1N4001-es diódát ha igy hagyod az pont ezt a szerepet tölti be. Sok sikert!
Értem, köszi a választ. A diódáról tájékoztattak PM-ben
de nem esett le hogy az 1N4001 már e cél miatt lett beépítve.üdv.
Még mindig nem tökéletes sajnos. Ugyanis bármit kötök a "kimenetre" a mostani próba leden kívül, a led szinte teljesen elhalványul. Akár "stabkocka" üres kimenettel, akár egy multiméter feszültségmérő állásban, teljesen leesik a feszültség és a led nem világít
Relével nem is próbálkozok... Nem is értem ez hogy lehetséges ilyen...Nincs ötletetek?
Szia!
Ha a BC212-est 100-as bétával számolom, és a BC182-es teljesen ki van nyitva akkor a BC212-es kollektor árama kb. 35-40mA lehet. Ennél nagyobb terhelést nem is nagyon bír el(100mA a max áram, ha jól emlékszem). Szerintem érdemes volna csökkenteni a 22Kohmos ellenállás értékét kb. 4.7Kohmra, akkor ki lehet nyitni a BC212 teljesen. Ekkor egy érzékeny relét lehet vele üzemeltetni, vagy egy optocsatolóval fel lehet dolgozni a jelet.
Rendben, próbálkozok vele. Közbe egy valószínű felfedeztem egy hatalmas hibát: A koaxnak ami a pmr-be ment (pmr-ről jön a jel) nem biztos hogy jól le volt földelve az árnyékolása
...
hello mindenkinek!
mezei BC 212B, mikrofon előerősítő fokozatban, és többféle lábkiosztást találtam róla. Valaki segitene hogy melyik az igazi?? |
Bejelentkezés
Hirdetés |





) 


Relével nem is próbálkozok... Nem is értem ez hogy lehetséges ilyen...
... 



