Fórum témák
» Több friss téma |
Idézet: „Ha visszaolvasnál rájönnél.” Bocs, de nem érdekel. Az előbb még egy akku töltése volt a cél.
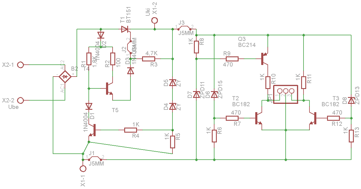
Nem jó helyette a bc639, mert teljesen más a bekötése... Azért mielőtt valami mást építesz be illene megnézni az adatlapján a bekötését, mert sok bajt elkerülhetsz egy pici olvasással. :yes:
Hu én nem néztem meg, az az igazság, hogy ketten csináljuk és valószinüleg félreértettük egymást.
Köszi a segitséget!
Hát ha egy alkatrész helyére nem azt rakjuk be, ami oda van írva, akkor legalább a bekötést érdemes megnézni, mert a nemműködésen kívül komolyabb kárt is tehet, pl elfüstöl az egész áramkör.
Aha, igen sajnos tapasztaltam ilyet már.
Hát ez figyelmetlenség volt szóval bocsi. Legjobb ha mindent egyedül csinál az ember...
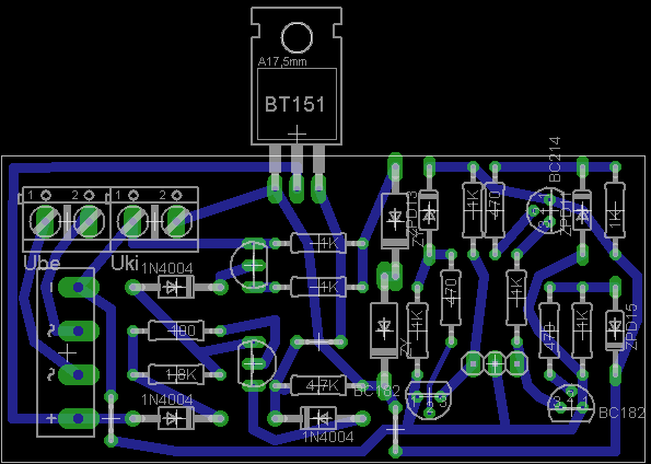
Módosítottam az áramkört és kicseréltem a tranyókat újra, de semmi változás.
Ha neked müködött akkor tényleg én rontottam el valmit, de most már kezdem feladni.
Most te ezért csináltál egy új nyákot? Van egy-két hely, ahol elég közel mennek a vezetősávok, ott meg kell nézni, hogy nem-e ér össze. Ezt a szabályzót nem csak én építettem meg és ment másnak is. Privátban is segítettem már másnak is és neki is hibátlanul működik...
Nem csináltam másikat, elöbb a proto típust sikerüljön már megépítenem.
Érdekes amugy mert rövidzár sincs sehol, keresgélem a hibát, de már legalább megnyugtattál, hogy mások vígan motoroznak vele csak én vagyok ilyen balhere. Átrajzoltam a nyákot a bc 639-hez, scak ez van itthon 1A-s, átkötögettem és még sem jó. Milyen tranyókat használtál? Ez a kapcsolás szerinted akkor jó ebben az állapotában?
jaaaa, én azt hittem 1A-es kell, 546, 182 van egy rakattal.
Véglegesre is beteheted, simán bírniuk kell.
Sziasztok!
Jegelve lett a xenonhoz az elektronika, vagy kiforrotta magát ? |
Bejelentkezés
Hirdetés |









