Fórum témák
» Több friss téma |
Kérdés lehet-e ezt rákötni az akksira.
Nem töltené túl vagy ilyesmi? Köszi a segítséget!
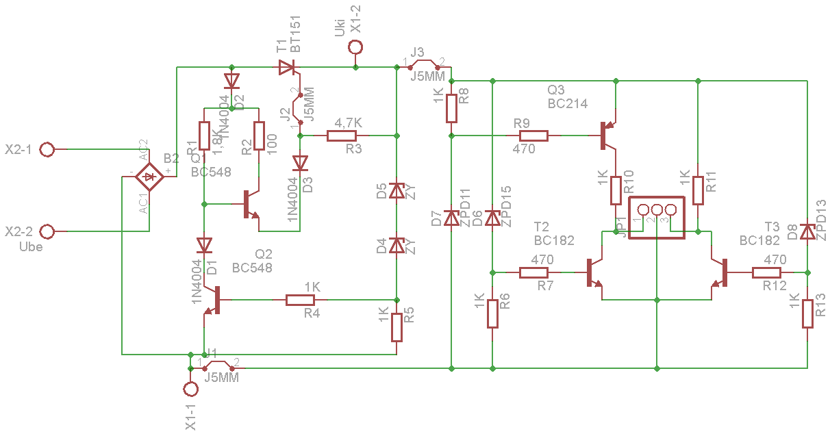
Na megvan a rajz, viszont a nyáktervet nem találtam sehol. Szerintem elveszett valamikor egy formázás közben. Túltölteni biztos nem fogja, mert pont töltés szabályzónak lett kitalálva ez a kapcsolás. A lényeg, hogy neked az egyenirányító rész nem kell, hanem a világítótekercsről jövő vezetéket a rajzon a graetz kimeneti+ pontjára kell kötni. Mivel neked a tekercs egyik vége testelve van. Nekem is így volt megcsinálva, tökéletesen ment. Bővebben: Link
hu vazze most jól összezavartál
Most miért kell kihagynom az egyenirányítást ha világításon váltó van? Kösz a türelmet!
Csak akkor kell rá, hogyha a tekercsed egyik vége sincs letestelve. Mivel itt le van az egyik, ezért a graetz-el nem tudsz egyenirányítani, de ez nem is gond, mert a tirisztor majd elvégzi helyette. Ha úgy vesszük akkor a tirisztor is egy dióda, csak ezt ki-be tudod kapcsolgatni.
Mesés, így már ok.
Tehát megnézem hogy a világítás kábelein van e a testtel kontakt és akkor ezszerint kötöm rá amit linkeltél és annak a kimenetét pedig az akksira? Biztit rakjak? Ez így tuti müködik és így annyit ad az akkura amennyit a fogyasztók elvesznek a másik töltő mellett?
Szerintem a világítótekercs egyik vége tutira le van testelve. Olyat, hogy nincs letestelve csak a töltőtekercsnél szoktak csinálni. A kimenetet meg igen az aksira kötöd, biztosítékot rakhatsz be, kb 5A-es jó lesz szerintem. Ez úgy működik, hogy ha az aksin nincs nagy terhelés, akkor az aksifesz feltöltött állapotban kb 14,5V. Ilyenkor mivel magas a fesz a szabályzó szinte nem enged át semmi feszt. ha terheled az aksit ,akkor csökken a fesz, a szabályzó meg próbálja kompenzálni és egyre nagyobb áramot enged át a tirisztoron. Szóval nem kell félni, nem lesz túltöltve az aksi.
Köszi hogy elmagyaráztad és segítettél!
Csináltál már mást is mocihoz v autóhoz?
Nem nagyon akarok bele okoskodni a dolgokba, de ha van akksi a motorba akkor van benne feszszabályzó is. Én simán betenném a xenont, ha már ott porosodik a polcon. Egy kapcsolót tennék a világításnak, hogy ne menjen állandóan, ha a tiéd olyan, ezt nem tudom, de az enyém az mindig világít. Azt is csak azért, hogy amikor már jár a motor, és van töltés akkor kapcsoljam a világítást. A xenon bekapcsoláskor több áramot vesz fel, viszont ha már megy akkor kevesebbet, jóval mint a hagyományos. Ezért birnia kell a töltésnek, az indításnál felvett több áramot pedig visszatölti akksiba. Szerintem.
Igen és annak a fesz.szabályzónak van egy max teljesítménye. Biztos nem lehet rázavarni még 35W-ot!
A xenon tudom h müködik nem ez volt a kérdés...
Bármilyen kisáramú NPN tranyó jó bele. A 2n2219 is jó lesz.
Ok. BT151-et mekkora hűtéssel lássam el? Vagy inkább kis venti?
Neked mennyire melegedett?
Szerintem nem zavarsz rá még 35W-ot, hiszen az eredeti izzót kiveszed. Vagy nem? Ezt plussz akarod?
Egy kb akkora méretű alu lap, mint a nyák lesz az megfelel és akkor az lehet is a doboz egyik oldala, vagy hasonló. MEg kell csinálni, rátenni egy alu lapot és megnézni, hogy hogy melegszik. Nekem a dobozban volt egy alulapra felfogatva, de már nem emlékszem mennyire melegedett. Az viszont tuti, hogy ellátta a dolgát a szabályzó, mert haldokló félben volt az aksi és 10 perc motorozás után már elég jól feltöltötte úgy ,hogy az önindítót is bírta forgatni utána.
De itt külön tekercsről megy a világítás, semmi köze az aksihoz gyárilag. Teljesen más dolog. Most viszont az aksiról szeretné járatni, ezért kell a módosítás, hogy elég áram legyen a világításhoz.
Ja! Okksi! Így már világos! Bocsi, hogy bele okvetetlenkedtem.
A terhelhetőségéről még tudnál valamit?
Pl. azt a 35w-ot amit kaphat a tekercstől azt fel is tudja használni töltés pótlásra? esteleg az áram kör fogyasztása v teljesítménye? Tehát ilyen technikai adatokat tudnál róla mondani? Köszi előre is!
Az aksi járó motor mellett nem nagyon vesz részt a villamos hálózat energiaellátásában. Ilyenkor úgy működik, mint egy nagy pufferkondi. Csak egyfajta feszültség simítást végez. Szóval csak akkor fog töltést felvenni, ha valamennyire le van merülve. Ha az aksi fel van töltve, akkor a töltőáram szinte nulla lesz. Ebben az esetben ha bekapcsolsz valami fogyasztót, akkor az a generátorból fog áramot felvenni, nem az aksiból. Az aksiból csak akkor fog áramot elvenni, ha a generátor nem tud eleget leadni. Mivel itt már maga a világítótekercsről levehető áramnak elégnek kell lennie bőven a világítás ellátásához gond nem lehet. Plusz itt még megmarad az eredeti töltés is, ami meg majd ellátja a többi, eddig is az aksin lévő fogyasztót. Az áramkör fogyasztása pedig majdnem egyenlő a nullával, olyan kis fogyasztású.
Szóval ezzel nem érdemes foglakozni.
Robogóknál olyan megoldás is előfordul, hogy a töltés a világítástekercs "megcsapolásáról" üzemel! Ezért nemjó pl Simsonba a "3kj" és társai robogó fesszabályzó.
Én pont a fordítottját láttam már. Mivel a töltésnek kell nagyobb fesz, így az a tekercs vége és a világítás van egy megcsapoláson, mert annak kisebb fesz kell.
Hello!
Megépítettem a kapcsolás, de valamiért nem müködik! Mi lehet a gond?
Hát ha leírnád, hogy mit csinál, akkor okosabbak lennénk... Betetted a motorba, rákötötted az aksira is?
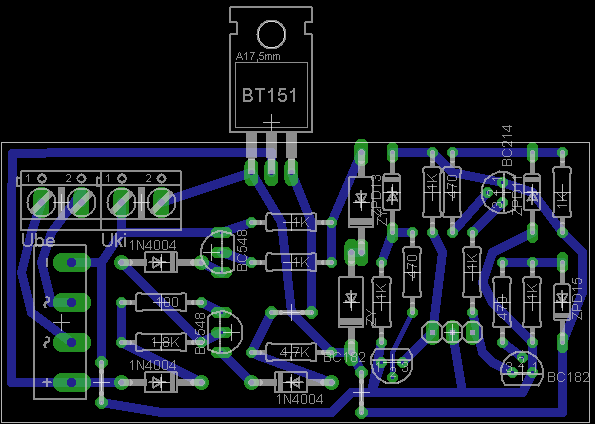
Kezdésnek mondjuk van egy pár egymáshoz meglehetősen közeli vezetőpálya, ahol könnyen kialakulhatott rövidzár. Tehát fésüld át a panelt ilyen hibákat keresve!
Labortápról táplálom és szeretnék tölteni vele egy lemerült akksit.
Nem csinál semmit, nem vesz fel áramot se feszültséget nem növel az akksin. Már végig pásztáztam
Ja, ez egy akkutöltő? De akkor mit keres a xenon-os témában? Meg egyáltalán minek bonyolítod az akkutöltést, ha van labortápod? Állítsd be 14.4V-ra, kösd rá közvetlenül az akkura, majd állítsd be a kapacitás tizedének megfelelő töltőáramot. Ennél nagyobb bánásmód nem kell egy ólomakkunak.
A beültetési rajzon nézve a jobb oldali rész az egy külön kapcsolás, csak egy akksi visszajelző, az müködik is.
Ha visszaolvasnál rájönnél. Csak tesztelem a labortápról, minek építsem be a motorba ha nem tudom hogy müködik-e???
A D3 dióda fordítva van a kapcsolási rajzodon. :yes:
|
Bejelentkezés
Hirdetés |




Szóval ezzel nem érdemes foglakozni. 






