Fórum témák

» Több friss téma
Fórum » 1 csatornás Fm adó-vevő építése modellhez
Lapozás: OK   1 / 1
(#) Zenner hozzászólása Ápr 24, 2008 /
 
Sziasztok!
Az lenne a kérdésem hogy tudna-e valaki egy olyan kapcsolást küldeni, ami kb. 50-60m hatótávolságú (nyilt terepen) 1 csatornás, és ha ráadom a tápfeszt az adóra akkor a vevő bekapcsol valamit, ha elengedem akkor lekapcsolja(remélem érthető mire gondolok)
lehetőleg kristállyal legyen meg oldva az adó és a vevő is, hogy lehessen a frekit "cserélgetni".


kapcsolási rajzokat várok!

Üdv!


(#) dbase válasza Zenner hozzászólására (») Ápr 24, 2008 /
 
A vevő szerintem mindig fog valamekkora áramot fogyasztani.Kérdés hogy, mennyit viselsz el.
(#) sk3tch hozzászólása Ápr 24, 2008 /
 
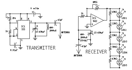
Enis egy ilyet akartam! Kaptam ezt a kapcsrajzot. Meg nem probaltam ki, remelem segitettem.
(#) ferci válasza sk3tch hozzászólására (») Ápr 25, 2008 /
 
Ez a rajz több sebből is vérzik, nem is érdemes vele foglalkozni.
(#) frrrrr válasza Zenner hozzászólására (») Ápr 25, 2008 / 4
 
fogadd meg köbzoli tanácsát:

Nagy szerencsédre,van egy topik,a neve:Minden,ami modell!Ott a fiúknak van mindenféle jó!Miért nem találtad meg?

Aztán ugorj az
"Egyszerű RF távirányító" című fórumra

stb.....

aztán kérd meg szépen valamelyik moderátort, hogy törölje a témádat.
(#) Zenner hozzászólása Ápr 25, 2008 /
 
Tudom hogy van a Minden, ami modell topic
megpróbálom ott a kérdést. De azért köszi a segítséget!
(#) masi1 válasza Zenner hozzászólására (») Ápr 25, 2008 1 /
 
Még egy minden adó engedélyköteles!!!
(#) frrrrr válasza masi1 hozzászólására (») Ápr 25, 2008 /
 
Majdnem minden adó engedélyköteles. Vannak ún. szabad sávok (ISM), ahol szigorú feltételek betartása mellett (teljesítménykorlátozás, stb.) engedély nélkül működtethetsz adót. A fent említett fórumokon bizonyára vannak linkek az illetékes kormányzati szervekre, ahol az engedélyek (és feltételek)nyilvánosságra lettek hozva.
Következő: »»   1 / 1
Bejelentkezés

Belépés

Hirdetés
XDT.hu
Az oldalon sütiket használunk a helyes működéshez. Bővebb információt az adatvédelmi szabályzatban olvashatsz. Megértettem