Fórum témák

» Több friss téma
Fórum » 12 voltos autó akkuból 1.8V/20A
Lapozás: OK   1 / 1
(#) jtibor hozzászólása Aug 31, 2009 /
 
12 voltos auto aksibol kellene 1.8 voltot 20 amperral eloallitani lehetoleg ne transzformatorral csak sima alkatreszekbol. mosfet... stb. Ha az aramerosseg allithato is lenne 5 amp es 30 amp kozott az lenne az igazi. Feszultseg stalin 1.8 volt kell. Az egyszerubb stabil 1.8 V/ 20 amp. is erdekelne. Koszonet.
(#) 18david18 válasza jtibor hozzászólására (») Aug 31, 2009 / 1
 
Szia!

A csatolt kapcsolás 12V-ból, 1.8V-ot, és 10A állít elő.
Bővebben: Link

Szia!
(#) 18david18 válasza jtibor hozzászólására (») Aug 31, 2009 / 1
 
Közben találtam egy ilyen kapcsolást.
12V-ból 1.8V 20A
Bővebben: Link
(#) Thomm válasza jtibor hozzászólására (») Aug 31, 2009 /
 
Szia
Nem vagyok szakember, tehát a saját szavaimmal.
Egy 20Ah-akkumulátorról 20A tudsz levenni egy órán keresztül, ha 40A-el terheled akkor fél óra.Vagyis az áraerősség "korlátlan" csak a rendelkezésre álló idő változik. A feszültségszabályozást talán legegyszerübben és legolcsóbban diódákkal tudod megoldani. Az általad kívánt teljesítménynek megfelelő telesítményű diódából X darab. Diódánként közelítőleg 0,7V esik. Megkérdezhetem hogy mire kell?
(#) jtibor válasza 18david18 hozzászólására (») Aug 31, 2009 /
 
Mint megoldas jo lenne, csak nem beszerezheto nalunk SK-ban sem max1954 sem a 40077-es.
(#) jtibor válasza Thomm hozzászólására (») Aug 31, 2009 /
 
Koszonet, az aksim 75 amperoras es diodaim is vannak amik elmeletileg autoba valok 80 amperig, na de most hogyan kossem oket be ? hogy 1.8 volt legyen a feszultseg mosfetjeim is vannak amik 120 amperig mennek. Addig is koszonet.
(#) zoly15 válasza (Felhasználó 13571) hozzászólására (») Aug 31, 2009 /
 
Szerintem valami lézer szerűség lehet
(#) jtibor válasza zoly15 hozzászólására (») Aug 31, 2009 /
 
Ja, csak azt nem tudom honnan is tudod te mindezt ... Egyebkent barmilyen megoldas jo lenne, ami egyszeru es egyben nagyszeru .
(#) potyo válasza jtibor hozzászólására (») Aug 31, 2009 /
 
Hagyd a diódás módszert, azzal nem lesz stabil 1,8V-od sosem. Nekem is processzortáp jutott eszembe elsőnek, ilyen kis feszültségre és ekkora áramra más nemigazán jöhet szóba. Esetleg alaplapról lehetne bányászni hozzá vezérlő IC-t, mosfeteket, tekercseket, stb. De Maximnál vannak ilyen célra IC-k, keress rá a szűrőjükben.
(#) maestro válasza jtibor hozzászólására (») Aug 31, 2009 /
 
Esetleg egy sima 723-as feszültség szabályozó IC egy (vagy 2) BD250-es tranyóval egy bazi nagy hűtőbordán?
Mit gondoltok? (bár nem tudom, hogy ez mennyire lenne stabil)
(#) Thomm válasza jtibor hozzászólására (») Aug 31, 2009 /
 
Szia
A többiekenek igaza van ha stabil fesz kell akkor nem jó a diódás megoldás.
Írtad hogy nállatok nem lehet beszerezni.
De lehet!!! A maxim oldaláról tudsz kérni ingyenes termékmintát és postát se kell fizetni.

Bővebben: Link
(#) Doncso válasza Thomm hozzászólására (») Aug 31, 2009 /
 
Idézet:
„A maxim oldaláról tudsz kérni ingyenes termékmintát és postát se kell fizetni.


Remélem ezt csak végső megoldásként ajánlod. Nem kellene nagyon reklámozni.
(#) Thomm válasza Doncso hozzászólására (») Aug 31, 2009 /
 
A számon lakat.
(#) jtibor válasza potyo hozzászólására (») Aug 31, 2009 /
 
Ha a feszultsegingadozas kb. 10 szazalek alatti ami annyit jelentene hogy kb. 1.62 es 1.98 kozott mozogna meg az is nagyon jo lenne. Ami a fontos hogy az amper legyen meg 20.
(#) tiggersoft válasza jtibor hozzászólására (») Aug 31, 2009 /
 
Azt hiszem ez megfelel:MAX5066
7-es ábra!

MAX5066.pdf
    
(#) proba válasza jtibor hozzászólására (») Aug 31, 2009 /
 
Tudom hogy akkuból kérdezted,de egyik hozzászólás beletette a bogarat a fülembe ,egy 3,3 V pc táp átalakítva?(kérdés :átalakítható ?)
Ha a hatásfok nem fontos még egy UPS is belefér
(#) varttina válasza maestro hozzászólására (») Szept 1, 2009 /
 
A 723+BD250 kombináció valószínű stabil feszültséget adna. Ekkora áramfelvételnél, főleg, hogy akkumlátorról megy, érdemes kapcsolóüzemű tápot beszerezni/építeni. Egy csurig töltött 75 Ah-s akksiról áteresztőtranzisztoros/diódás módszerrel max. 3 óra 45 percig működne a dolog. Kapcsolóüzemű táppal a terhelés csak kicsivel lenne 3A fölött (20A helyett), így jóval hosszabb ideig bírná egy feltöltéssel. Ráadásul a hűtőborda sem olcsó dolog.
(#) EcoPityu válasza jtibor hozzászólására (») Szept 1, 2009 /
 
Ha igazán egyszerűt akarsz, akkor az akksit nem kímélve, az első cella, és a második cella összekötésénél fúrd meg az akksit, vágj az ólomötvözetbe menetet, ha lehet kisebbet mint a csavarod, aztán rozsdamentes csavarból csinálj menetes-szárat, és csavard bele. Így ki is vezetted a 20A-el terhelve tuti 1,98v-nál nem nagyobb feszültségű cellát. Ezt a leágaztatott cellát akár itt is töltheted 2,4v-al...(kicsit brutál, de a legolcsóbb!)

De én még mindig nem tudom, hogy mire is kell ez neked?
(#) EcoPityu válasza EcoPityu hozzászólására (») Szept 1, 2009 /
 
Vagy akár ezt az IC-t megfejelve nagyobb tranyókkal, és tekerccsel, 73%-os hatásfok mellett.
(#) Einstein21 hozzászólása Szept 4, 2009 /
 
Sziasztok.

Én már többször összeraktam ilyen áramkört, annyi különbséggel, hogy "csak" 15A körüli áramot tud és csak próbanyákon raktam össze. Terveztem hozzá panelt is, összeraktam és a feszültséget egy potméter segítségével be lehet állítani 1,25V és 12V között. Sajna a panelon ez nem így működik, mert nem változik a feszültség csak 5,7V és 7,3V között.
Csatoltam minden szükséges dolgot és a segítségeteket kérném, hogy mi lehet a baj. A kapcsolást többször is átnéztem, de én nem találtam hibát a nyáktervben, meg az esetleges forrasztási gondok is kilőve, mert végigsípoltam minden lehetséges kötést.

Előre is köszönöm a segítséget.
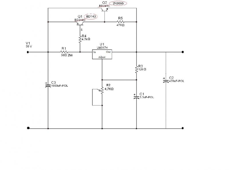
(#) Einstein21 válasza Einstein21 hozzászólására (») Szept 4, 2009 /
 
Válaszolván magamnak.

Figyeljek legközelebb, hogy a BD140-et ne cseréljem fel az LM317-el, mert akkor a fent leírtak történnek. Ekkora szarvas hibát. El se hiszem. Teljesen tökéletesen működik az áramkör.
(#) aderka válasza Einstein21 hozzászólására (») Szept 5, 2009 /
 
Így már érthető .
üdv: Dávid
(#) vilmosd válasza jtibor hozzászólására (») Szept 6, 2009 / 4
 
Hali
Latom ajanlottak a kollegak klf. analog megoldast. ezeket ha lehet felejtsd el, mert iszonyu nagy disszipaciot eredmenyeznek. Ha jol szamolom 12V- 1.8V = 10.2V (alapesetben), 10.8V*20A= 204W . Tehat a kert 36 W eloallitasahoz el kell fustolni 204 W energiat a szabalyzon(kb 18% hatasfok). Ez akarhogy is gondoljuk egy igen nagy pazarlas. Ezert kell alkalmazni egy kapcsolo uzemu tapegyseget, ahol akar 70-90 % hatasfokot is el lehet erni. Vannak jol hozzaferheto alkatreszek. Nem kell spec. dolgokra gondolni. Kaphato pl. autos telefontolto ami altalaban tartalmaz 1 MC34063 IC-t. Ezzel es egy par kiegeszito elemmel elo lehet allitani a Te altalad kivant feszt es aramot. Gondolom tudsz szerezni 1-2 roncs PC tapot is. Mar ott is vannak az alkatreszek. Kiegeszitonek 1 nagyaramu p csatonas FET (IRF9540). Kapcsolasokat, app notekat talalsz a neten milliot. Ha jol csinalod elo tudsz allitani kicsi penzbol jo tapot, jo hatasfokkal. A varazsszo "BUCK converter w. 34063". Ez azt jelenti hogy a bejovo feszt lefele konvertalja. Ha csak PNP tranyost talalsz nem gond, mert a PNP helyere 1 az 1-ben berakhato a FET(ha a tap kisebb mint 20 volt). Nagyaramu diodat, induktivitast, kondit ki lehet termelni a PC tapbol. A vezerlo IC kaphato de a telefontoltok altalaban ezzel dolgoznak. Csak 1 IRF P csatonas FET kell meg hozza es mar akar mukodhet is a dolog. Jo hatasfok, feszszabalyzas, aramkorlat, minden ami szem szajnak ingere. Szvsz. igy elo lehet allitani kis feszt nagy arammal es jo hatasfokkal. Es emellett meg stabil is a kimenofesz. Termeszetesen az aramkor meretezesenel gondolni kell a nagy aramokra (a Fet max. arama 30-40 A korul lesz). Az induktivitast is kb erre az aramra kell tekerni (nem gond mert csak par menet nagyon vastag derot).Meg a shunt ellenallas lesz egy kicsit gond 40 A-ra (7.5 mOhm), de ezt tobb ellenallas parhuzamositasaval elo lehet allitani (7*0.05 Ohm vagy, 13*0.1 Ohm parallel).
Ha kerdesed van irj.
Udv Vili
(#) (Felhasználó 17788) válasza jtibor hozzászólására (») Okt 19, 2009 /
 
Tisztelt Tibor! Az ilyen problémák legegyszerűbb megoldása az olyan akku amelyiknek hozzáférsz a cella átkötőkhöz, vagy hozzáférhetővé teszed őket. Átvágod,lepárhuzamosítod(megfelelő keresztmetszetű min.10mm2) nem csavarral csak szigorúan forrasztással. Így az áram terhelhetőséget is lényegesen megnöveled. A réz vezetéket persze meg kell védened a sav korróziós hatásától.( Tökéletesen soha sem fog sikerülni bevonatost használj ónozottat, vagy futtasd be ) Persze ehez egy töltőt is kell konstruálni de ez a kisebb ügy. Üdv.
(#) amper_vadász válasza (Felhasználó 17788) hozzászólására (») Okt 19, 2009 /
 
Tisztelt Isoram!

Amit írtál ( akku megcsapolás ) ,azt az autóvillamossági "kódex" szigorúan tiltja. Ezért is van átalakító pl. 24V-os rendszernél, két sorba kapcsolt 12V-os akku esetén, ha bármelyiket megcsapolod, azzal felborul az amúgy sem túl stabil töltési rendszer! CB és egyéb 12V-os plusz fogyasztók csapolt bekötése csak tetézi a bajt! Van két azonos Ah-s és típusú, 12V rendszerű akku, amik sorba kötve 24V lesz, de amikor ideális esetben a jármű 24V-os generátora 28.8V-al tölti az akkukat, akkor is gyakran előfordul, hogy az akkuk eltérő belső ellenállása miatt, az egyik akku pl. 13.5V kap, a másik pedig 15.3V ! Ebben az esetben mindkét akku károsodni fog! Az első a folyamatos alul töltöttség miatt hamarabb szulfátosodni kezd, a második a folyamatos túltöltés miatt szintén károsodik! Ha egy 12V-os akkut cellánként megcsapol valaki, azzal ki is mondta a halálos ítéletét! Egy felborított belső ellenállású 12V-os akkut, a jármű generátora 14.4V-al, de még egy spéci akku töltő sem fog normálisan feltölteni!
Gyakran kell pl. töltés kiegyenlítőt felszerelni 24V-os rendszerű járműveken még akkor is, ha nincs csapolás a rendszeren. Ezzel a drága akkuk élettartalma növelhető, a normális akku töltéstől pedig a kiegyenlített töltöttségű, nagy indító áramú akkumulátorok, az önindítót is lelkesebben látják el.
Tibor egy 12V-os rendszernél szerencsésebb 6-7 db 2V-os ( 1.8V-nál 8db ) rendszert sorba kapcsolni. A soros kapcsolásnál minden azonos fogyasztón ( ha belső ellenállásuk is azonos ) ugyan annyi amper halad át. Ekkor nincs a kellemetlen hő veszteség.


Következő: »»   1 / 1
Bejelentkezés

Belépés

Hirdetés
XDT.hu
Az oldalon sütiket használunk a helyes működéshez. Bővebb információt az adatvédelmi szabályzatban olvashatsz. Megértettem