Fórum témák
» Több friss téma |
12 voltos auto aksibol kellene 1.8 voltot 20 amperral eloallitani lehetoleg ne transzformatorral csak sima alkatreszekbol. mosfet... stb. Ha az aramerosseg allithato is lenne 5 amp es 30 amp kozott az lenne az igazi. Feszultseg stalin 1.8 volt kell. Az egyszerubb stabil 1.8 V/ 20 amp. is erdekelne. Koszonet.
Szia
Nem vagyok szakember, tehát a saját szavaimmal. Egy 20Ah-akkumulátorról 20A tudsz levenni egy órán keresztül, ha 40A-el terheled akkor fél óra.Vagyis az áraerősség "korlátlan" csak a rendelkezésre álló idő változik. A feszültségszabályozást talán legegyszerübben és legolcsóbban diódákkal tudod megoldani. Az általad kívánt teljesítménynek megfelelő telesítményű diódából X darab. Diódánként közelítőleg 0,7V esik. Megkérdezhetem hogy mire kell?
Mint megoldas jo lenne, csak nem beszerezheto nalunk SK-ban sem max1954 sem a 40077-es.
Koszonet, az aksim 75 amperoras es diodaim is vannak amik elmeletileg autoba valok 80 amperig, na de most hogyan kossem oket be ?
hogy 1.8 volt legyen a feszultseg mosfetjeim is vannak amik 120 amperig mennek. Addig is koszonet.
Szerintem valami lézer szerűség lehet
Ja, csak azt nem tudom honnan is tudod te mindezt ...
Egyebkent barmilyen megoldas jo lenne, ami egyszeru es egyben nagyszeru .
Hagyd a diódás módszert, azzal nem lesz stabil 1,8V-od sosem. Nekem is processzortáp jutott eszembe elsőnek, ilyen kis feszültségre és ekkora áramra más nemigazán jöhet szóba. Esetleg alaplapról lehetne bányászni hozzá vezérlő IC-t, mosfeteket, tekercseket, stb. De Maximnál vannak ilyen célra IC-k, keress rá a szűrőjükben.
Esetleg egy sima 723-as feszültség szabályozó IC egy (vagy 2) BD250-es tranyóval egy bazi nagy hűtőbordán?
Mit gondoltok? (bár nem tudom, hogy ez mennyire lenne stabil)
Szia
A többiekenek igaza van ha stabil fesz kell akkor nem jó a diódás megoldás. Írtad hogy nállatok nem lehet beszerezni. De lehet!!! A maxim oldaláról tudsz kérni ingyenes termékmintát és postát se kell fizetni. Bővebben: Link Idézet: „A maxim oldaláról tudsz kérni ingyenes termékmintát és postát se kell fizetni. ” Remélem ezt csak végső megoldásként ajánlod. Nem kellene nagyon reklámozni.
Ha a feszultsegingadozas kb. 10 szazalek alatti ami annyit jelentene hogy kb. 1.62 es 1.98 kozott mozogna meg az is nagyon jo lenne. Ami a fontos hogy az amper legyen meg 20.
Azt hiszem ez megfelel:MAX5066
7-es ábra!
Tudom hogy akkuból kérdezted,de egyik hozzászólás beletette a bogarat a fülembe ,egy 3,3 V pc táp átalakítva?(kérdés :átalakítható ?)
Ha a hatásfok nem fontos még egy UPS is belefér
A 723+BD250 kombináció valószínű stabil feszültséget adna. Ekkora áramfelvételnél, főleg, hogy akkumlátorról megy, érdemes kapcsolóüzemű tápot beszerezni/építeni. Egy csurig töltött 75 Ah-s akksiról áteresztőtranzisztoros/diódás módszerrel max. 3 óra 45 percig működne a dolog. Kapcsolóüzemű táppal a terhelés csak kicsivel lenne 3A fölött (20A helyett), így jóval hosszabb ideig bírná egy feltöltéssel. Ráadásul a hűtőborda sem olcsó dolog.
Ha igazán egyszerűt akarsz, akkor az akksit nem kímélve, az első cella, és a második cella összekötésénél fúrd meg az akksit, vágj az ólomötvözetbe menetet, ha lehet kisebbet mint a csavarod, aztán rozsdamentes csavarból csinálj menetes-szárat, és csavard bele. Így ki is vezetted a 20A-el terhelve tuti 1,98v-nál nem nagyobb feszültségű cellát. Ezt a leágaztatott cellát akár itt is töltheted 2,4v-al...(kicsit brutál, de a legolcsóbb!)
De én még mindig nem tudom, hogy mire is kell ez neked?
Vagy akár ezt az IC-t megfejelve nagyobb tranyókkal, és tekerccsel, 73%-os hatásfok mellett.
Sziasztok.
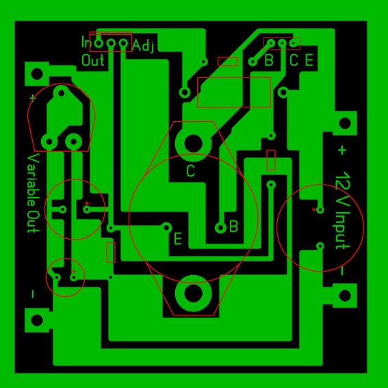
Én már többször összeraktam ilyen áramkört, annyi különbséggel, hogy "csak" 15A körüli áramot tud és csak próbanyákon raktam össze. Terveztem hozzá panelt is, összeraktam és a feszültséget egy potméter segítségével be lehet állítani 1,25V és 12V között. Sajna a panelon ez nem így működik, mert nem változik a feszültség csak 5,7V és 7,3V között. Csatoltam minden szükséges dolgot és a segítségeteket kérném, hogy mi lehet a baj. A kapcsolást többször is átnéztem, de én nem találtam hibát a nyáktervben, meg az esetleges forrasztási gondok is kilőve, mert végigsípoltam minden lehetséges kötést. Előre is köszönöm a segítséget.
Így már érthető
. üdv: Dávid
Hali
Latom ajanlottak a kollegak klf. analog megoldast. ezeket ha lehet felejtsd el, mert iszonyu nagy disszipaciot eredmenyeznek. Ha jol szamolom 12V- 1.8V = 10.2V (alapesetben), 10.8V*20A= 204W . Tehat a kert 36 W eloallitasahoz el kell fustolni 204 W energiat a szabalyzon(kb 18% hatasfok). Ez akarhogy is gondoljuk egy igen nagy pazarlas. Ezert kell alkalmazni egy kapcsolo uzemu tapegyseget, ahol akar 70-90 % hatasfokot is el lehet erni. Vannak jol hozzaferheto alkatreszek. Nem kell spec. dolgokra gondolni. Kaphato pl. autos telefontolto ami altalaban tartalmaz 1 MC34063 IC-t. Ezzel es egy par kiegeszito elemmel elo lehet allitani a Te altalad kivant feszt es aramot. Gondolom tudsz szerezni 1-2 roncs PC tapot is. Mar ott is vannak az alkatreszek. Kiegeszitonek 1 nagyaramu p csatonas FET (IRF9540). Kapcsolasokat, app notekat talalsz a neten milliot. Ha jol csinalod elo tudsz allitani kicsi penzbol jo tapot, jo hatasfokkal. A varazsszo "BUCK converter w. 34063". Ez azt jelenti hogy a bejovo feszt lefele konvertalja. Ha csak PNP tranyost talalsz nem gond, mert a PNP helyere 1 az 1-ben berakhato a FET(ha a tap kisebb mint 20 volt). Nagyaramu diodat, induktivitast, kondit ki lehet termelni a PC tapbol. A vezerlo IC kaphato de a telefontoltok altalaban ezzel dolgoznak. Csak 1 IRF P csatonas FET kell meg hozza es mar akar mukodhet is a dolog. Jo hatasfok, feszszabalyzas, aramkorlat, minden ami szem szajnak ingere. Szvsz. igy elo lehet allitani kis feszt nagy arammal es jo hatasfokkal. Es emellett meg stabil is a kimenofesz. Termeszetesen az aramkor meretezesenel gondolni kell a nagy aramokra (a Fet max. arama 30-40 A korul lesz). Az induktivitast is kb erre az aramra kell tekerni (nem gond mert csak par menet nagyon vastag derot).Meg a shunt ellenallas lesz egy kicsit gond 40 A-ra (7.5 mOhm), de ezt tobb ellenallas parhuzamositasaval elo lehet allitani (7*0.05 Ohm vagy, 13*0.1 Ohm parallel). Ha kerdesed van irj. Udv Vili
Tisztelt Tibor! Az ilyen problémák legegyszerűbb megoldása az olyan akku amelyiknek hozzáférsz a cella átkötőkhöz, vagy hozzáférhetővé teszed őket. Átvágod,lepárhuzamosítod(megfelelő keresztmetszetű min.10mm2) nem csavarral csak szigorúan forrasztással. Így az áram terhelhetőséget is lényegesen megnöveled. A réz vezetéket persze meg kell védened a sav korróziós hatásától.( Tökéletesen soha sem fog sikerülni bevonatost használj ónozottat, vagy futtasd be ) Persze ehez egy töltőt is kell konstruálni de ez a kisebb ügy. Üdv.
Tisztelt Isoram!
Amit írtál ( akku megcsapolás ) ,azt az autóvillamossági "kódex" szigorúan tiltja. Ezért is van átalakító pl. 24V-os rendszernél, két sorba kapcsolt 12V-os akku esetén, ha bármelyiket megcsapolod, azzal felborul az amúgy sem túl stabil töltési rendszer! CB és egyéb 12V-os plusz fogyasztók csapolt bekötése csak tetézi a bajt! Van két azonos Ah-s és típusú, 12V rendszerű akku, amik sorba kötve 24V lesz, de amikor ideális esetben a jármű 24V-os generátora 28.8V-al tölti az akkukat, akkor is gyakran előfordul, hogy az akkuk eltérő belső ellenállása miatt, az egyik akku pl. 13.5V kap, a másik pedig 15.3V ! Ebben az esetben mindkét akku károsodni fog! Az első a folyamatos alul töltöttség miatt hamarabb szulfátosodni kezd, a második a folyamatos túltöltés miatt szintén károsodik! Ha egy 12V-os akkut cellánként megcsapol valaki, azzal ki is mondta a halálos ítéletét! Egy felborított belső ellenállású 12V-os akkut, a jármű generátora 14.4V-al, de még egy spéci akku töltő sem fog normálisan feltölteni! Gyakran kell pl. töltés kiegyenlítőt felszerelni 24V-os rendszerű járműveken még akkor is, ha nincs csapolás a rendszeren. Ezzel a drága akkuk élettartalma növelhető, a normális akku töltéstől pedig a kiegyenlített töltöttségű, nagy indító áramú akkumulátorok, az önindítót is lelkesebben látják el. Tibor egy 12V-os rendszernél szerencsésebb 6-7 db 2V-os ( 1.8V-nál 8db ) rendszert sorba kapcsolni. A soros kapcsolásnál minden azonos fogyasztón ( ha belső ellenállásuk is azonos ) ugyan annyi amper halad át. Ekkor nincs a kellemetlen hő veszteség. |
Bejelentkezés
Hirdetés |





hogy 1.8 volt legyen a feszultseg mosfetjeim is vannak amik 120 amperig mennek. Addig is koszonet.


Ekkora szarvas hibát. El se hiszem. Teljesen tökéletesen működik az áramkör.
.





