Fórum témák
» Több friss téma |
Hi!
Van egy diszkógömböb és megfigyeltem, hogy ha megszakítom a forgatómotor áramellátását, majd egy bizonyos idő elteltével (kb 1mp) visszakapcsolom, akkor a gömb nagy valószínűséggel a másik irányba kezd el forogni... Nos ezt szeretném valahogy automatizálni. Mivel sajna segg hülye vagyok az áramkör tervezéshez ezért kérném a Ti segítségeteket. Kiindulásképp: Első gondolatom egy 555+egy Triak kombó lett volna, de aztán rájöttem, hogy nem buli, mert az 555-nek nem 220 kell... Ja és jó lenne, ha egy trimmerrel tudnám állítani, hogy meddig menjen egy irányba és mennyit legyen kikapcsolva... Előre is köszi! Ja és KELLEMES KARÁCSONYI ÜNNEPEKET ÉS BOLDOG ÚJ ÉVET KÍVÁNOK!
Mit jelent hogy:
Idézet: „... visszakapcsolom, akkor a gömb n a g y v a l ó s z í n ű s é g g e l a másik irányba kezd el forogni...” A motor ugye 220-ról megy, de jó lenne tudni, hogy ez hogy lehetséges? MINDEN alakalommal mikor megáll a motor, és újból áramot kap, más irányban indul el, vagy ha leállítod, de még forog, és így adsz újból áramot, hogy ez befolyásolja? Milyen fordulatszámon megy nagyjából a motor? Gondolom a diszkógömb nem 2800 rpm-el (ford/perc) megy? Áttétes, vagy ez vmi spéci motor? Üdvözlet: deguss
Nekem van egy ilyen forgatóm. Tényleg igaz, hogy valószínűséggel. Mivel hogy a következőképpen működik:
Van 3szög alakban benne 3 fogaskerék. És középen van +egy. És bekapcsoláskor dől el hogy melyik fogaskerékhez fog hozzácsapódni, és ettől függ hogy merre forog. Azért kell lekapcsolni a megfoduláshoz, mert ki kell akadnia a fogaskerekeknek. Mert menet közben össze tartja őket a forgás, ezért nem oldanak szét. De ahogy leállítod vissza"pottyan" középre a fogaskerék, és máris jóformán véletlenszerű, hogy indításnál melyik fogaskereket részesíti előnyben ![]() Üdv. Topi.
1-2 -t mikro is csinál, így
vagy is ha kikapcs -(naon picit vársz)- bekapcs akkor a forgótányér nem 100%-k, hogy mindig a normál forgásirányba kezd forogni.... persze digitális és egyéb mikro nem jó tesztelni ezt csak sima, fel húzod melegít örülsz, csilingel kiveszed feelinges jó csak :yes: üdv
Én is mikrobol bányáztam ki egy forgatót tükörgömbnek s ezt csinálja.Szerintem 555 kell meg egy relé és kész.Az 555 nek vagy egy kistrafó,vagy 230 egyenirányítás soros konsi vagy elleneállás,puffer zener és kész is.És minél kisebb fogyasztású relé.Nálunk van siemens fehér relé az keveset eszik.Én is gondoltam már erre a témára!Hajrá
Szóval ez ilyen nagyon tuti kis spéci motor. Örülök. Nem tudnék én se újat mondani, hallgass dbase-re. 555 IC, kis pár VA-os trafó hozzá, egyenirányító(híd) pufferkondi, esetleg stabkocka, vagy zéner. "Kis fogyasztású relé." Ha jól tudom van olyan relé, aminek csak addig kell áram, még átbillen, ha tényleg ilyen takarékosnak kell lennie, akkor eléje kell még egy kis tranyó (valami BC) meg egy kis kondi, ami pl. az 555 IC négyszögjelét "lekapcsolja" pl: 0.5 mp után. A relével párhuzamosan, ellentétes irányban kötsz egy diódát, az önindukció miatt. És kész. Így tényleg takarékos, és így mehetne ELEMRŐL is, ha gond a trafó. Akkor meg nem kell egyenirányítani, elég egy pl: 5V-os relének a 9V-os elem, még kisebb helyet foglal, nem kerül olyan sokba.
Persze az 555 Ic mellől nem spórolod meg azt a pár kondit, meg ellenállást, azok kellenek az időzítéshez. Üdv. 555 IC kapcsolása: [pic]http://users.atw.hu/deguss/etc/hasznalat.jpg[/pic]
Köszönöm a válaszokat. Amúgy az az igazság, hogy nekem sem volt eddig fogalmam, hogy hogyan miféle motor ez. szétszedni nem akartam mert úgy van össze szegecselve. Amúgy tényleg nem mindig vált forgásirányt.
Deguss:Mivel tényleg abszolút nem tudok áramkört tervezni ezért köszönöm a rajzod. viszont így is sikerült rájönnöm, hogy nem tudom állítani az általad rajzolt kapcsolásban a forgatási és a szüneteltetési időközöket... ezt hogyan tudnám megoldani?
Egy kis türelem, rajzolok Neked pontos kapcsolási rajzot.
:yes:
Szia.
Olvasgatva a problémaád, neked nem kell más mint egy programozható idő kapcsoló Ilyet pedig éppen a napokban láttam a Bricostore-ban 8-vagy 900 forintért. Készen És 220-as!
Re
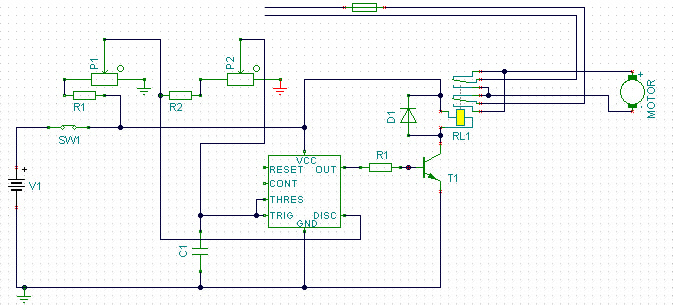
Itt az én kapcsolási rajzom, a mellékletben. Sajna méretre nagy, nem akarom hogy Topi szétrúgja a hátsóm, hogy ide nagy képet illesztek be. A relét jól nézd meg, így működik! Fontos hogy ez egy relé legyen, nem szabad kettőt párhuzamosan kötni. Gondolj bele hogy egyik "beragad", és már ott is a rövidzárlat. Ilyen relét egyébként lehet kapni, nem is olyan horribilis az ára. Viszont itt van egy kis ízelítő a "diszkógömb-forgás-frekvenciájáról" Itt ezen az oldalon, pont ott ahova mutat ez a link. Astabil kapcsolás. Én úgy számoltam, hogy ha R1+R2 összesen 1MOhm, és a C 10 uF, kb. 0,2 Hz jön ki, ami azt jelenti hogy 8 mp. alatt egy forgásirány-változás követketik be. Ez gondolom reális egy diszkógömbnek. Na most ha R1, R2 helyére egy-egy potenciométert teszel, máris fogod tudni változtatni a jobbraforgás, és balraforgás "idejét". A potméterrel sorosan egy-egy ellenállást kell tenni. FONTOS megemlítenem, hogy a motor ilyen relével alapból már egyik irányban forog. Szóval ha "kisül" az időzítő kapcsolás, egy irányban fog forogni idők végezetéig. Remélem tudtam egy kicsit segíteni. Kérdezz még, talán én is elnéztem valamit, vagy akár hiányzik valami, vagy csak máshogy gondoltad. Megjegyzés: Ha egyszerre akarod állítani, hogy milyen sokáig forogjon jobbra, és UGYAN ANNYI ideig balra, érdemes a két potenciómétert egy "stereo-potira" lecserélni. Ez drágább, de nem tudom, mi a pontos célod vele. Üdvözlettel: deguss
Hello G-Lex!
Nagyvonalakban e motor felépítéséről és működéséről egy pár szót... Ez a motor egy 220V AC-s szinkronmotor (+fogaskerék áttétel). (Rendszerint a motoron az üzemi fesz és freki mellet megtalálható a motor tengely fordulata is Pld: 375min.) A motor áll egy állandómágnest tartalmazó forgórészből és egy 220Voltra méretezett tekercsből. Az, hogy a tekercsnek ne csak kettő pólusa legyen, úgy érik el, hogy a tekercs vasmagját kettő fél darabból készítik el, és a belső (forgórész felöl), páros számú füleket hajtanak le. Ezek a fülek egymás mellet helyezkednek el, vagy helyesebb, ha egymás között-et írok. Ezt az egész szerkezetet lágyvas házba szerelik össze, amit általában szegeccsel rögzítenek. A feszültség rákapcsolásakor az állandómágnes mindkét irányba el szeretne indulni. De a tehetetlensége miatt "véletlenszerűen" felvesz egy forgásirányt. Idézet: „Mint ahogyan írtátok!” Ott, ahol nemszámít a forgásirány, ez kb. ígyvan. De legtöbb típus tartalmaz a forgórésznél egy kis kilincs szerkezetet-melyet egy rugó tart alaphejzetben. Ez a szerkezet (mint egy segédfázis) induláskor segíti a forgórészt, hogy a megfelelő irányban indul el. (Ezeket kézzel forgatni csak egy irányban lehet.)
Köszönöm szépen a kapcsolást. Azt hiszem pont van ilyen relém. kedden el is indulok beszerezni a többi hozzávalót!
Én úgy számoltam, hogy az R1=4M R2=200K C=10u
És akkor 30mp forgás 1mp szünet
Most jut eszembe, hogy fel kell cserélni az r1-et és az r2-t így amikor nincs jel a kimeneten akkor fog forogni a gömb. nagyon izgi vok, hogy sikerül e...
Egy kis figyelem, ha jól értem:
Idézet: „Én úgy számoltam, hogy az R1=4M R2=200K C=10u És akkor 30mp forgás 1mp szünet” Ez azt jelenti hogy 30 másoddpercig pl. jobbra, és csak 1 másodpercig fog balra forogni!! Itt nincs szünet, ilyen kapcsolásnál egyből jobbról balra vált, ill. fordítva. Ha mindenképpen szünetet kell beiktatni a forgásirány-változástok között, ahhoz plusszban kell még pár alkatrész! A mostani verzióban nincs szünet. Üdv.
ja! elfelejtettem írni, hogy egy picit átalakítottam a kapcsolást!
Ugyanis Te a felcserélted a pólusokat. De ez a motor úgy vált irányt,h lekapcsolod, vársz 1mp-t és vissza kapcsolod... de amit csatoltál linket, azon volt erre megoldás Na meg csak annyit kellett módosítani, hogy az egyik kivezetést leszedtem.. így meg egyszerűbb relével is meg lehet csinálni...
Bocsi, figyelmetlenül olvastam el a problémád leírását. Előfordulhat.
![]() Nagyon szépen köszönöm a pontot, ha kell még valami segítség, csak írjál, hátha tudunk még segíteni. Remélem működni is fog a gyakorlatban. Üdvözlet: deguss
Sziasztok.
Az nem merült fel vlkiben hogy esetleg astabil multival oldja meg???? Szerintem simán meg lehetne oldani így is meg egy schmidt.tiggernél asszem pozitív visszacsatolál kell egy kondi szerepépen és kész is van a pulzáló jeled. Ugyanis a kondi beszaggatja a schmidt-t. meg vag tápfeszt ad vagy semmit... Ez csak megfelel egy elének?? nem
hát ebből nem sokat értettem
![]() De nekem ez a rajz is nagyon egyszerűnek tűnik! meg ne feledd, hogy fél perc forgás és 1mp állás kell...
Sziasztok. Nekem 12v ot kellene impulzus szerűen szaggatni.Vagyis nem túl bonyolult elektronikával megoldani azt,hogy az áram kb 1 másodpercenként legyen szaggatva de csak pillanatnyi legyen az áram átfolyás mondjuk 0,5 sec. vagy még kevesebb is lehet.A lényeg az,hogy 1 trimmerrel állitani kéne a nyitás idejét.Kb 5 A-t húz az a valami amit kéne,hogy működtessen.Ha tudtok segitsetek.De sólok előre hogy nem sokat konyitok a dologhoz.Előre is köszi.
segítsetek!!:hohyan lehet könnyen,olcsón,egyszerűen diszkógömböt készíteni??
!!!HELP!!!
Sziasztok!
Arra lennék kíváncsi hogy meg lehet e oldani a nagyfeszültség szaggatását félvezető eszközökkel? Nagyfeszültség alatt olyan 4-5ezer volt ot értek kb 20mA áramerőséggel. Az interneten keresgéltem de maximum 1200V ig találtam IGBT-ket viszont nekem ennél nagyobbra lenne szügségem. Esetleg nem lehet valahogy több 800V-os FET et úgy kapocslni hogy képes legyen ilyen mértékű feszültséget elbírni? Ha hülyeséget írok akkor elnézést csak még kezdő vagyok a pályán.
Ezt a nagyfeszültséget hogyan állítod elő?
Gondolom 230V-ról vagy akkuról. Azt nem lehet "szaggatni"?
Én egy (vagy több) egyenirányított MOT- ra gondoltam amit megszaggatok kb 50-100kHz-en de ezt a feszültséget nem tudom milyen félvezető eszközzel lehetne ekkora frekvencián szaggatni
Sziasztok!
Lenne egy kérdésem, nem tudom, hogy ide illik-e, de egyenáramot szeretnék megszaggatni. A lényeg az, hogy van egy egyenáramú áramforrásom, és azt úgy megszakítani, hogy olyan 20-100Hz között legyen, tehát ne értsétek félre, nem váltóáramra gondoltam, csak egyszerűen így pulzáljon. (Pulzáló egyenáram.) A kapcsolási rajz sokat segítene, és fontos lenne. Előre is kössz!
Egy 555-ös, ami egy kapcsoló tranzisztort vezérel. A tranzisztortól függ, hogy mekkora a max fesz, és áram.
|
Bejelentkezés
Hirdetés |





csak sima, fel húzod melegít örülsz, csilingel kiveszed feelinges jó csak :yes:







