Fórum témák
» Több friss téma |
Fórum » 5 percenként 3 impulzust előállító kapcsolás
Témaindító: zaxxon81, idő: Márc 20, 2008
Témakörök:
A PIC-el szimulalsz egy tranzisztort, a 'bazisra' juto feszt AD-vel atalakitod, kiszamolod az ehhez tartozo PWM erteket es azt kuldod tovabb
nem úgy nagy általánosságba gondoltam. Én jobbszeretek mindenféle marhaságot megtervezni logikai ickkel minthogy programot írjak. Szubjektív dolgok ezek, de téma vége.
OK. En meg turelmetlen vagyok, ezert valami valtoztataskor nem szeretek ujra tervezni, maratni, forrasztani, mert az hosszu ido - eleg a progit modositani. De igazad van, szubjektiv dolog. Reszemrol is tema vege. Peace
.
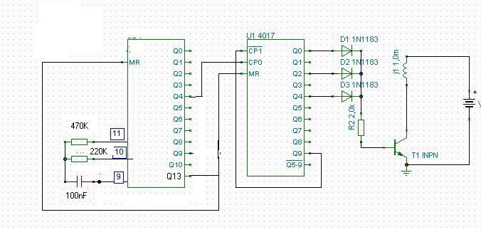
Én erre a megoládra jutottam... (lásd mellék)
Persze még nincs teljesen kidolgozva, de ez már (szerintem) egy használható kapcsolás.
Úgy gondolom ha a 4017 kimeneteit össze diódázod (ez a kimenet) és az amelyikkel egyébként az órajelet engedélyezed eleve az eng lábra kötöd az utolsó ic elhagyható.
Arra a vezetékszakaszra gondolsz, amit az oszcilloszkóp kitakatr!? Ha megtévesztő akkor javítom.
A diódás részben tudom, hogy igazad van! DE Más célra van fenntartva a 4075-ös megmaradt kapuja, s ezért nem diódáztam... Amúgy 5db diódával valóban kiváltható a funkció! A kapcsolás müködne az inverter nélkül is! (A T2 folyamatosam mülödik.) De ekkor az első inpulzus pontos időzíténe nem garantált. S ezért lett vezérelhető oszcillátor kialakítva... ( Viszont igy egy kicsit szélesebb lehet az első jel. De közel egyforma!!! )
Én valami hasonló módon gondoltam.
REset utáni 9. órajellel a 4017 leállítja saját magát Q9 clken-en van amikor ez magasra vált több orajel nem jut be a következő resetig (ez a kimenet magasan marad) (szerintem) a reset megszűnése után viszont a következő biztosan teljes ciklussal kezdi ismét az inpulzus leadást( gondolom én).
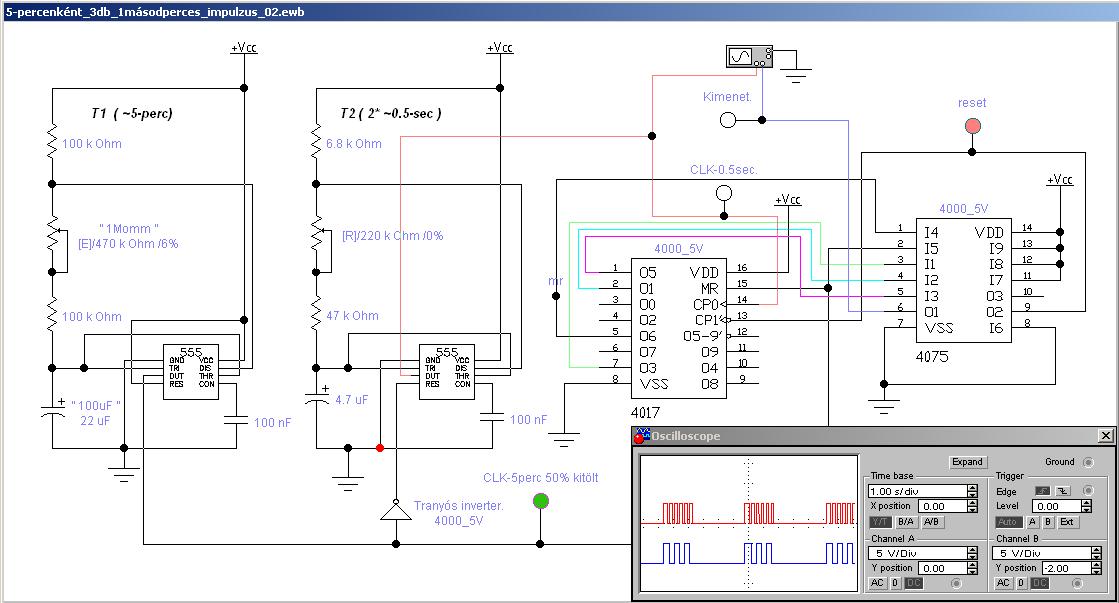
Az EWB-s szimuláció egy kicsit kikészült tőle. :bummafejbe:
De úgynéz ki, hogy megspóroltál két diódát [off] + egy kicsit elkötöttem az áramköröd első szimulációját . Hiába a +szokás...
Bocsánat a belekotyogásért.
De a PIC hez kell programozó, fejlesztő környezet, irodalon (- Sokan nem tudnak angolul!) ez is pénz, meg idő segítség amíg megtanulja a földi halandó. Ha egyszeri és nem túl bonyolult feladatről van szó, ezek figyelmbevételével olcsóbb és gyorsabb a "régi" tehnika. Egyébként egyetértek, bár nem igazán szívelem hogy már mindent összecsapott programokkal működtetnek. A készterméket ki kell dobni ha meghibásodik. Ternészetesen arról szó sem lehet hogy kicsit is más működést és/vagy beállítást használjunk mint amit a gyártója elképzelt!
A 'programozo' ot szal vezetek es egy ellenallas.
A 'fejlesztoi kornyezet' egy szovegszerkeszto es az MPLAB fordito (1 db program!) es a beegeto (1 db program!). Angolul nem tudas nem mentseg manapsag, de azert vannak a jobaratok, esetleg idosebb vagy tapasztalt haverok. A NET-en negyven talicska peldaprogram van. A penz nagyjabol az elso PIC ara, ami kb 1500 Ft, mar ez boven megterul a kisebb NYAK, a kevesebb alkatresz felhasznalasnal. Es a fejlesztesi idot nem szamoltuk, pedig az az igazi tetel... Az osszecsapott programot pedig csupan a nem kelloen alapos elkeszito nyakaba varrhatjuk...ha a paviannak geppisztolyt adnak ugye... A PIC, ha mar nem kell, kihuzhato a tokjabol (kiforraszhato) es ujra programozhato, nagyjabol szazezerszer. Nezz korbe a tobbi topicon, hogy mit szenvednek egy egyszeru problema megoldasan, hogy osszehozzak diszkret alkatreszekbol (mikozben valojaban celhardvereket hasznalnak), amit egy ketszaz forintos PIC rohogve megcsinal. Pontosabban, gyorsabban es olcsobban. Ja, hogy meg kellene tanulni programozni? Hat igen, ingyen nem adnak semmit... Az utolso mondatot nem ertem. Ha diszkret elemekbol rakunk ossze valamit, akkor lehet eltero beallitasokkal uzemelni? Masreszt a PIC eppen a rugalmassagaval emelkedik a hagyomanyos technika fole.
Már itt is vagyok
Bocs a hatásszünetért!Szóval megépítettem a proba által kreált kapcsolást, de nem működik sajnos. Viszont most néztem, h az ellenállás és a kondi értékek változtak. Próbáltam megfejteni, h most akkor mi micsoda,de hirtelen nem sikerült. Leírnád kérlek, h mit mire cseréljek ki, h működjön? Sajnos nemigazán értettem a hsz-t
A kondi 4.7mF ,a 10 lábra 100k ,a 11 lábra 220k
értékekkel szerintem működik. Vagy ha nem akarsz elkót akkor így.Ha véletlen az 5perc a duplája /fele mint amit szerettél volna a kimenetet egyel arréb rakod. Az időt a 10 lábra csatlakozó ellenállással vagy a kondival tudod befolyásolni.
Szóval úgy néz ki, h működik a kapcsolás, azonban van még egy kis bibi. Az a gond, h csak 2-őt kapcsol vmiért. Legalább is a rákötött relé, csak 2-szer húz. Egyelőre többet nem foglalkoztam vele, de gondoltam szólok, h hol tart a dolog. Esetleg vmi egyszerű megoldás kapásból?
Elrontottam az elsőt diódát a Q1 re 2. a Q3 a harmadik meg Q5.
Lehet az a baj hogy a kimeneti jelfogó alapban húz(sőt szinte biztos)
Szervusztok! Én ennek egy változatához kérnék segítséget. Olyan időjelzőt szeretnék építeni, amely 2,5 vagy átkapcsolva 5 percenként ad 1 vagy több hangjelzést (ez mindegy) bekapcsolástól kikapcsolásig. Nem kell atomóra pontosság, +- pár másodperc mindegy. És minél kisebb áramfelvétellel mondjuk egy 9 V-os elemről.
Köszi előre is!
Sikerült megépíteni és működik is. Bocs, h csak ilyen későn, de köszönöm szépen a segítséget!
Sziasztok.
Egy olyan kapcsolásra lenne szükségem ami során ha megnyomok egy nyomógombot ad egy 200-400nS hosszúságú +12V-os impulzust. Ha a nyomógomb megnyomva marad akkor is csak egy ilyen impulzus kerüljön leadásra. Hogy lehetne ezt megoldani?
Élvezérelt monostabil pl. SN74121, 74123 CD4047
Sziasztok !
C 27 kérdése az enyém is Nekem állítható idejű inpulzus 1db előállítása kell. 10 microsec től maximum 30microsec ig 5v os . Létezik erre kapcsolási rajz ?
Kifejezetten erre nincs , de egy pic-avr-arduino segítségével egy nyúlfarknyi programmal megoldható (még akár úgy is hogy egy lcd kijelzőn látod a beállított értéket)
|
Bejelentkezés
Hirdetés |




. 

. Hiába a +szokás...







