Fórum témák
» Több friss téma |
Hello!
Olvas - válaszol - megépít - örül.. Ez a helyes sorrend, nem fordítva! üdv! proli007
Te tudnál nekem adni egy ilyen kapcsolási rajzot vagy linket köszönöm.
Én szeretem a téma képeit nézegetni. Bővebben: Link
Persze a te igényednek megfelelően kell lecsupaszítani az áramkört... Bővebben: Link ( Ha szükséges. ) SMD alkatrészekkel tudnál igazán súlyt nyerni. ![]() Mekkora az áramfelvétele a motornak?
Hali!
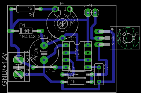
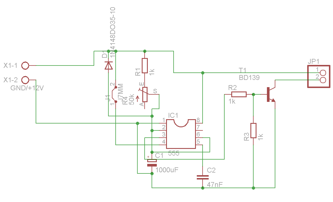
Átnézné nekem egy hozzáértő? Valamiért nem akar működni, még kezdő vagyok, gépész a szakmám. Ez egy sok kimenetű dupla monostabil időzítő az egyik kimeneten 2.5s a másikon 3.5s-ig van időzítés a táp megjelenésétől számítva és utána lekapcsolja a kimeneteket. Szerintem a bázisellenállásokkal lesz probléma, de csak tipp. Előre is köszönöm a segítséget!
Hello!
Tudok, de nem válaszolsz.. Vagy ez egy sport? üdv! proli007
Hello!
Hű de komplikált az élet. Előbb ezt át kel rajzolni, hogy az ember megértse mit akartak itt művelni. És mi az a sok dióda? Mire megy ez? üdv! proli007
Kontrollámpa tesztelő.
Minden lámpának 1-1 dióda, mindkét időzítésnek van + és - kimenete. Komplikált tudom sajnos, de ezt kívánja az elét.
Itt az élettörténete is, bár ezek nem kerültek megépítésre, de ezekre épül a kapcsolás.
Az R3; R6; R9; R10-es ellenállások is nyugodtan lehetnek 10K-sok. ( szerintem. )
Magát az alap időzítőt kellene legelőször kimérni, hogy dolgozik-e.
Ez sem rossz! ( Bár nem épp 555-ös. ) S CD40106-ossal is működőképes.
Kis szerencsével az IC közvetlen is meg tudja hajtani a 3V-os kis motort. :nemtudom:
Heló!
Bocs hogy nem válaszoltam. köszönöm a rajzot majd kipróbálom egyszerűnek tűnik nagyon köszönöm.
Hello!
Nincs itt baj, csak a rajztechnika szörnyű. Össze vissza tekerednek a táp és a GND vezetékek. Azért ilyen átláthatatlan első ránézésre. De nem tudom mekkora teljesítményűek az izzók, mert a tranyók és a bázisellenállások elég vérszegénynek tűnnek számomra. Ha 12V/1,2W-osak az izzók (Ha nem Ledek a kontroll lámpák, de ahhoz meg minek kellene teszt?), akkor a Q3 pld. 500mA kel hogy kihajtson. De oda én már BD140-et tennék (mert a lámpáknak még indulóáramuk is van, ami kb. ötszöröse a névlegesnek) és a bázisáramnak is kell vagy minimum 10mA. Így az R7-nél, inkább 470ohm-ot alkalmaznák. üdv! proli007
Hello!
Sajnos sokszor oda lyukadunk ki, hogy nem mindig az 555 a legcélszerűbb választás. (főleg ha nem kell "precíziós" időzítés) Így van, bennem is felmerült a 40106, mert ki lehetne vele küszöbölni egyetlen nem túl szép dolgot, a párhuzamosan kötött komparátorokat. De csak azért, mert a kondi lassú jelét kell komparálni, a küszöbszintek, meg nem biztos, hogy egyformák. 40106-nál, egy komparátort lehet használni, de akkor meg elfogy egy másik a fázis visszafordítására. Így megint csak három párhuzamosítható marad.. (Persze PNP tranyót is lehetne használni.) Minden esetre, a 4093-asl és a 40106- párhuzamos üzeménél nem találkozta még gonddal, ellentétben a 40409/4050-nél, ahol előfordult egyes típusok reteszelődése. (Pedig ezeket "gyári" rajzon is szokták párhuzamosítani pld. Fet meghajtás esetén.) üdv! proli007
heló. bocs hogy nem válaszoltam. a motor áram felvétele 20-30mA között van.
Nem tudok forrasztani smd-ket mert még kezdő vagyok de eljön az az idő is.
Hát igen tudom kezdő vagyok még.
Minden kimeneten 12v/1w-os izzók vannak, de még nem volt bekötve, egyelőre csak a kimeneteken vizsgáltam a feszültséget és valami nem stimmel, de majd leírom részletesebben.
Hello!
De valami terhelést azért tegyél a kimenetre, mert átver a mérés.. És első, hogy az 556 kimenetén nézd meg a működést.. üdv! proli007
Hello!
- Egy IC a legritkább esetben hibás. (már ha nem követtek el ellene valamit.) - Nem vetted figyelembe, hogy a 327 kollektorát kikapcsolt állapotban,az R11-R16 felhúzza. Ha majd rajta lesz az izzó(k), akkor nem tudja felhúzni, csak a dióda nyitófeszültség értékére.. üdv! proli007
Az IC volt a tettes, kicseréltem és tökéletesen működik, módosítsam akkor valamelyik ellenállás értéket?
Szia!. Azt az áramot akár az 555-(556)-os kapcsolás és a 4093-as kapcsolás is képes leadni. Így a kimenetet erősítő tranzisztor elhagyható a te esetedben.
( De a motorral ellenpárhuzamosan kötött védődióda MARAD! Azt ki ne spórold!)
Heló! köszi a tanácsot de remélem nem baj ha benne marad a biztonság kedvéért.
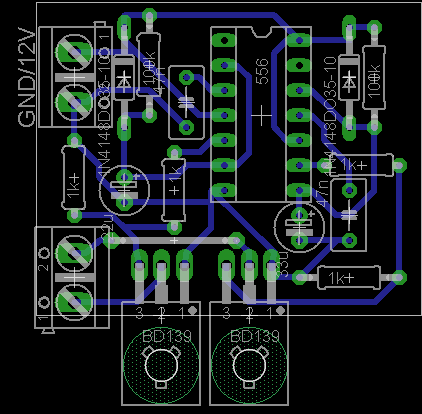
Sziasztok, nekem igazából egy kettős időzítőre lenne szükségem. Az áramkőr autóba kellene, és fényszórómosó szivattyút kellene, hogy vezéreljen, a következő módon: Amikor bekapcsolom a világítást, akkor éledjen fel, tehát akkor kapjon tápot. Ha elindítom az ablakmosót, annak a jeléről ( + 12v )elinduljon az első időzítés, ami egy kimeneten kb 3-5 másodpercig folyamatos jelet ad egy relének. Ez a relé működteti a mosószivattyút. Amikor ez a kimenet visszabillen, vagyis megszünik rajta a 12v, leáll a mosás. Az előző időzítővel párhuzamosan elindul egy másik időzítés, ami 10 percig nem engedi rá a jelet az előbbi időzítő bemenetére ( tehát az időzítők elindulása után a 2-es időzítő azonnal lekapcsolja a vezérlőjelet az 1. számú időzítő bemenetéről, ez megoldható egy sima morse relével sztem, a második időzítő kimenetén ). Ez azért kell, mert ha az ablakot közben mosom, a fényszórót feleslegesen ne mossa, mert annak elég a nagynyomású mosó 3-5 másodperces folyamatos működése, az alatt letisztul. A rendszerbe be lesz még építve egy folyadék szint adó, hogy amikor a tartályban kevés a folyadék, akkor ne engedje működni a nagynyomású szivattyút. Ehhez lenne szükségem 555-ösökkel felépített kapcsolásra. Ha az időzítések állíthatóak, az nem lenne baj, mondjuk az első 2-10s közt, a másik 5-20 perc közt. Segítségeteket előre is köszönöm!
Hi!
A linkelt kapcsoláshoz van valakinek panelterve? Erről a fórumról kaptam a rajzot és már legyártott kapcsolás elméletileg. Kösz előre is!
Sziasztok!
A minap csináltam egy monostabilt 555IC vel, nost a gond hogy nem működik úgy ahogy kéne.A kapcsolást innen az oldalról vettem.A gép úgy számolt hogy 2.7Kohm ellenállással és 470UF kondival 1.3 mp lesz az időzítés.A GND és a +12 közé 47Uf kondi van.Ha ráteszem a tápra és kb 1mm van az ujjam a bemenetre kapcsol de úgy is marad, nem ugrik vissza.Más értékekből kéne megcsinálni?Köszi a segítséget.
Használj egy lehúzó ellenállást. PL 1-10kohm a bemenet és a föld közé.
Hello!
Linkelhetted volna a rajzot. De a 2-es lábat egy ellenálláson keresztül fel kell húzni a tápra, mert az nem lóghat a levegőben! Akkor nem lesz érzékeny.. (A 470µF meg feleslegesen nagy méretű, mert az ellenállást lehet sokkal nagyobbra is választani mint 2,7kohm..) üdv! proli007
Sajna elég korlátozott vagyok alkatrészekbe ezt egy rádióból bontott cuccokkal csináltam.40 km van a legközelebbi bolt ahol egy ledet tudtam venni
. |
Bejelentkezés
Hirdetés |












. 



