Fórum témák
» Több friss téma |
Mindkettő beleszól a kondi töltési idejébe (amíg a kondi töltődik, addig a 3-as láb tápfeszültségközeli szintű), de a kisütés ideje csak az1M trimmertől függ.
Oks köszi
Hát nem sok hasznosat e téren
Elektronikai szaküzlet nevezetű "kütyüben" biztosan találsz kb 50ft os árban
tele vagyok mások által használhatatlan lommal
szerintem találok olyat ami egyben 50 ft sem ér, csak külön alkatrészenként értékes szerintem régi monitor lesz a lelőhelye am köszi az infot tudtam hogy lehet venni de most nem akarok sehova sem autokázni 50 ft-os cuccért, főleg ha itthon felelhető
Monitorban biztosan nem találsz 555-öt. Viszont régi hálózati kártyán már találkoztam vele.
Régi Sonica monitorban láttam 556-ot, meg is lepődtem rajta. Bontottam már párat, a többiben nem volt, szerintem ne monitorral kezdj...sőt bontani nehéz lesz. Hobbis körben elterjedt, de gyári áramkörökben nem igazán találni ilyet...inkább egy kis csipet odapöttyintve...
Üdv Inhouse
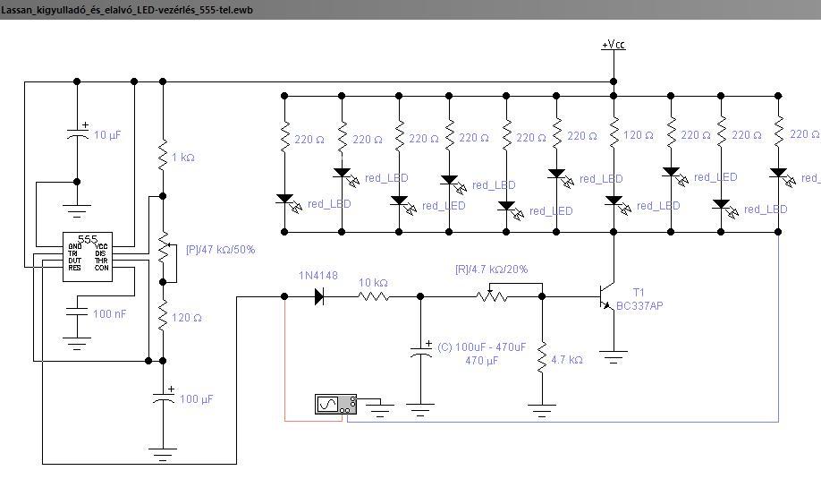
Szeretném megosztani veletek egy privát beszélgetés eredményét. Egy lassan kialvó és felgyulladó LED-sor kapcsolását. Mindenki fantáziájára bízom, hogy a LED-ekből mit rak ki. PL: Szív vagy szöveg.
Mivel az órajelet 555-ös állítja elő ezért gondoltam itt jó helyen lesz. ( Az 555-ős része a kapcsolásnak nem lett a valóságban tesztelve! De nem hiszem, hogy gond lenne vele. ) Sikeres után építést kívánok.
Sziasztok!
Egy ilyet szeretnék építeni: Bővebben: Link Hogy kezdjek neki, kapcsolási rajzot tudnátok mutatni? Ne legyen túl bonyolult mert még kezdő vagyok. Köszi!
Vicces kis valami, jópofa. Szerintem megépítheted. Egy astabil oszcillátor, mely egyik tagja a test ellenállása. (Ami változik és ennek függvényében változik az oszcilláció). Valamint egy tranzisztoros végfok, ami a jelet a hangszóróra vezeti.
A videó végén megtalálod a honlap címét, ott pedig megint csak megtalálod a kapcsolási rajzot, nyáktervet. Üdv.
Köszi!
Sziasztok,
a honlapon lévő kalkulátorral készítettem kapcsolást. A bekötés stimmel, R=100k, C= 47uF, ezzel ~5 seces időzítő kellene, hogy legyen. Van is, de csak egyszer. Ha ráadom a tápot, és megkapja a jelet, elindul a monostabil, és szépen működik, világít egy led. Viszont minden ezt követő alkalommal a led csak felvillan, tehát az 555 kapcsolt, de csak nagyon rövid időre. Mi lehet a gond? Több IC-t is kipróbáltam, mindegyik ezt csinálja. Miért csak egyszer működik rendesen, ha tápot kap? Olyan, mintha nem sütné ki a kondit, de be van kötve az a láb is. Köszönöm segítségeteket, zimpee
A 2-es lábat fel kell húzni a pozitív tápfeszre egy ellenálláson keresztül, ami lehet 10k értékű. Így a tápfesz rákapcsolásakor nem indul el, csak ha a 2 lábat egy pillanatra a testre érinted.
félreértesz.
a 2-es tápfeszre van húzva, és nem is indul el az áramkör, ha bekapcsolom. a gond az, hogy csak azután működik rendesen, hogy ráadom a tápfeszt, és csak egyszer. utána a kimenet nincs magas szinten a beállított időig, csak nagyon töredékéig ( 5 mp világítás helyett egy gyenge villanás, a led ki sem nyit azalatt teljesen, gondolom.) Ahhoz, hogy újra normálisan működjön, el kell venni a tápot, és visszaadni.
Hello!
Mex azt írja, hogy a 2-es lábat egy ellenállással kel a tápra húzni, és ennek a lábnak egy pillanatra történő lehúzására indul újra a késleltetés. De miért nem rajzoltad le? Miért kell azt is kitalálnunk, mit szeretnél és mit tettél eddig? üdv! proli007
A gomb egy kondin keresztül kapcsolódik a triggerre.
Mellékelt ábra a tényleges kapcsolás, itt van előttem próbapanelen.
Hi,
nem az a gond, hogy nem indul a késleltetés, hanem, hogy a kimenet az első alkalom kivételével sokkal rövidebb ideig van magas szinten, mint kéne. Ha a trigger nem kapna jól jelet, akkor eleve nem működne, nem? Most viszont a LED világít 5 mp-et, ha bekapcsolás után először megnyomom a gombot, és bármelyik másik utána következő alkalommal csak villan. zimpee
A kapcsolás ok.. Más kérdés, hogy nagyon nem illik korlátozó ellenállás nélkül kisütni 47µF kapacitást. Tegyél a 6-7 lábak közé 1k értéket, és cserélj ic-t. Sima 555, vagy c-mos változat?
Hi,
betettem az ellenállást, kicseréltem az ic-t, a probléma továbbra is fennáll. Az ic sima NE555N (ST) (Ami rajta van pontosan: CHN NE555N K09025 meg egy ST logo. A tünetekről csináltam egy videót, feltettem Youtubera: Nem működő monostabil A szemléltetéshez a led után kötöttem egy bd137-et és egy powerledet, a kispiros nem látszott a kamerán (így is néhányszor nem látszik, hogy villan a led, noha én láttam, a kamerának ez már nem maradt meg. )
Igen,
maradt a helyzet. Mindent átnéztem már. Ellenállások jók, a feszültségeket mértem, jók, elkötve nincs semmi, ez már a 4. ic, amit próbálok. Még a gombot is kicseréltem. tápfesz 12 V.
Egy szkóp (ágyúval verébre)
rögtön kiderítené a miértet. Addigis beírhatnád a rajzra az alkatrészértékeket, már amit nem tudunk. Cserélj kondit különböző értékekre, és figyeld megmarad-e az aránytalanság? A töltőellenállást is lehetne tág határok közt változtatni, csak az 1.1xRxC szorzat legyen megfelelő, vagyis szemmel nyomonkövethető.
Megyek is HE-be szkópot venni.
![]() no de a lényeg, hogy működik a kapcsolás, köszönöm szépen mindenkinek. Tanulság lehetne Gibbs ügynök egyik szabálya is (Never assume anything). Igaz, hogy mindent kicseréltem már, de egy dolgot nem: a próbapanelt... Köszönöm mégegyszer, zimpee
Hi,
Azzal az a gond, hogy akkor, ha túl sokáig tartod nyomva a gombot, akkor a monostabil kimenete magas marad (ha tovább tartod nyomva, mint a "t"). Ez pedig nem megengedhető. zimpee Idézet: „a próbapanelt...” Na most már csak a magyarázattal vagy adós... Hogyan idéz ilyen jelenséget elő a próbapanel???
De őszintén nem tudom.
Amit tudok, hogy összeraktam egy másikon, _minden_ ugyanúgy lerakva, ugyanazok az alkatrészek, és azóta nincs gond. Arra is kéne akkor magyarázat, hogy miért csak 5.-re tudtam felvenni róla a videót: Lehúztam, visszadugtam a tápot, videó indít, és hiába, már elsőre is csak villanás volt. Leteszem a telefont, széthúz-összedug, működik. Na most, felvétel lesz, széthúz-összedug, felvétel indít: megint semmi. Ha viszont megnyomom a felvétel gombot a telefonon, leteszem a készüléket, lehúz-visszadug, telefon kézbevesz, szintén nem megy. Ezért van rajta a videón, hogy bedugom a tápot. Telefon egyik kézben, másikkal táp ráad, és működik. 23 éves létemre öreg vagyok már ilyeneket firtatni. Talán kőművesnek kéne mennem inkább.
Sziasztok,
555-ös időzítőt építettem mozgásérzékelős autóriasztóhoz, ami annyit tud, hogy mozgásra 2-3 mp-ig ad +12 voltot a kimenetén. Nos, a szirénát mozgás érzékelése esetén ennél hosszabb ideig működtetném, ezért is építettem az időzítőt, aztán rájöttem, hogy ahhoz egy impulzusra átbillenő 555 kapcsolás kéne, ami folyamatosan tápfesz alatt van, de a kimenet csak akkor éled, ha kap egy jelet. További elvárás, hogy az újabb érkező impulzusok ne állítsák le a kimenetet, max nullázzák, és kezdje elölről a számolást. A kapcsolás mellékelve. Köszönöm előre is! |
Bejelentkezés
Hirdetés |






) 






