Fórum témák
» Több friss téma |
Sziasztok.
Szereztem egy erősítőt amibe a végfokot úgy tönkre tették hogy már a gyári végfokkal nem érdemes foglalkozni. De viszont ha tudnák bele építeni egy másik végfokot akkor egy pofás erősítő lenne belőle. Már sok fajta erősítő panelt néztem de sorba esnek ki a listából mivel ez a erősítő igen magas tápfeszről ment. Mert a tápfesze -/+60V a pufferelés viszont meg van hozzá mert 15.000 uf oldalanként. A trafó 300W hely van benne úgy hogy úgy gondoltam építek bele valamit. Csak az a baj hogy nem tudom mit tegyek bele. És egy olyan nagy kéréssel fordulnák hozzátok hogy hát ha tudnátok nekem segíteni benne hogy mit tegyek bele. Mert én már teljesen tanácstalan vagyok . Remélem tudtok segíteni előre is köszönöm. Bye.
Szia!
Szerintem tegyél bele VF2-őt Teljesítményben és hangban is nagyon jó.
Ezt én is preferrálom! Tényleg nagyon jó "kis" végfok az egyszerűségének ellenére!
Nekem is ez ugrott be először.
Egy rugóra jár az agyunk. DjPeat: ebben a végfokban szerintem nem fogsz csalódni.
Igen, nagyon úgy tünik. Bár sokan kételkednek a VF-sorozatban, én magam még ugyan nem építettem meg, de tervben van, viszont akik megépítették, azok igen pozitív visszajelzésekkel illették az erősítőt, pláne KD mester is el van tőle ájulva, nekem az pedig már elég ha csak ő azt mondja hogy jó!
Az tetszik benne nagyon ,hogy gyakorlatilag olyan mint a LEGO, össze vissza lehet variálni, hozzátenni fetet, tápfeszre sem érzékeny, egyszerű mint az A osztály a hangja is kiváló, hát kell ennél jobb végfok??
Hali! Én egy régi Beag erősítőbe csináltam VF2-t Abba egy +/- 56 Voltos Toroid van és 300w-os az is. Sztereóra építettem és NAGYON szépen szól, merem ajánlani.
Elnézést, ez itt a VF2 topik?
Egyébként még mindíg ez a legjobb hang/építési költség(munka) arányú végfok! :yes:
hy
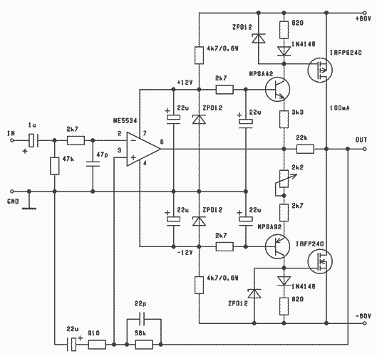
van egy javaslatom minöség javitás szempontjábol azt a Ne5534 vágd ki a kapcsolásbol mert az borzaszto minöségü ic audio célra! helyete AD810 helyetesisd igaz egy kicsit drága de megfogod halhato hanzást halani a 2 ic közöt!!!!! high-end cucokba is Ad csipek verhetetlenek Az legyen cd elöerösitöbe vagy D/A audio converterbe!
Lenne egy hülye kérdésem:Hol lehetne ilyen chipet kapni?Ezt az ad810-est nem ismeri egyik nagyobb alkatrész kereskedelme,gugli is csak pdf-et adott ki,magyarul meg még annyit se.Mert ha nem olyan nagyon vészes az ára,akkor a minőség miatt tényleg jó lehet egy ilyenbe beruházni.Majdnem ide tartozik,hogy ezt az ic-t akkor be lehet rakni a vf3-ba is?
Nekem is lenne egy kérdésem! Honnan jött az ötlet, hogy AD810 -et rakj egy végfokba, nemtudom!
Fából vaskarika? (Low Power Video Op Amp with Disable)
Szeretném mindenkinek meg köszöni a segítséget rendesek vagytok.
Sziasztok
Egyedűl a TME-nél találtam 1000Ft körül.
De ez video jelerősítőnek készűlt eredetileg, ahogy valve mondta. Ezért magas a jelemelkedési sebesség, a frekiátvitel, meg minden egyéb érték. De a 5534 is eredetileg audio ME-nek készült, természetesen vannak jobbak nála, de azért kidobni nem kell. |
Bejelentkezés
Hirdetés |










