Fórum témák
» Több friss téma |
Épp most vagyok egy mérőezköz építésében.
„hogy tudjak egy objektív véleményt mondani” Bővebben: Link Mi a vélemény? Üdv.
Az normális, hogy rohadtul melegszik az áteresztőtranyó? Egy 10cm-es bordán van.
Ca. 40V-ból állítottam be 27V-ot. Így a nyugalmi áram 0,9A körül alakul.
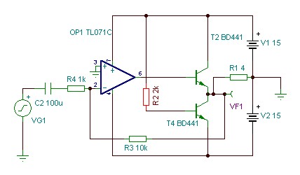
EZ wartowski erősítője.
Szerinted a tiéd miért melegszik 10cm es bordától? Egyébként normális, csak kicsi a bordád. Üdv
Ha benézel a rács alá, ott a táp proci egy jóval kisebb bordán.
Az én fetjeim egy 50cm-es 2200g-os bordán találták meg a helyüket most még mono-ban. Nincs is gond. Ez a tranyó gyanús nekem. Nem lehet, hogy a rossz Zener-választás miatt? 39V-osat tettem bele. Lehet hogy az túl nagy?
Táp proci?? Na várjunk, most neked nem az erősítőd melegszik? Ezt nem értem pontosan, Ja hogy a tápod melegszik? Ami 27V ot csinál a 40 ből 0,9A mellet? Ez kb 13W fűtés. Ez se kevés.
Oda egy 100x70x30mm-es bordát raktam be,
ami kevés, de nem volt több hely a belsejében. Ezért van rajta egy ventilátor is.
Akkor ha jól értem a táp stb tranyód melegszik? Mekkora bodri van rajta?
Üdv.
Táp tranyó bocs.
Szóval a táp fajlagosan sokkal jobban melegszik, mint az a két fet. Megpróbálom nagyobb/jobb bordán.
Ha megadod az adatokat semeddig se tart kiszámolni mekkora az eldisszipálandó teljesítmény.
Szivesen (Kösz)
Milyen adatokat mérjek/adjak?
Hagyjad inkább, már megoldottam a Metalloglobus segitségével. Egy 1100g-os bordára upgradeltem a tápot, igy már elfoadható számomra is a melegedés, úgyhogy "fel" is tekertem 1,5A-re a nyugalmi áramot.
(Számomra) Érdekes módon, ekkor már jelentős brumm keletkezett....rátett ipod "lepauzolva" . Jelenleg 10.000µF van a tápon. Ismét egy dilemma.: -Lamalas JLH-s tapasztalatát felidézve egy 100nF-os kondit érintettem az erőstő tápkábelei közé, és ekkor megszűnt a brumm. -Vagy másik megközeltésben még több pufferkondit rakjak be? (a 10.000µF lábai közé téve ezt a 100nF-t, semmi sem változott, a brumm maradt.) Szóval ötlet/javaslat?
Talán földhurkod lehet, és azért van brumm.
CRC szűrőt is kipróbálnék a helyedben.
Maga a cucc, kettős szigetelésű a 220 oldalról.
Földhurok lehet esetleg belül....? (a két fet nincs elszigetelve a bordán...d én balga még két bikakábellel összekötöttem őket redundánsan ...ez gond lehet?)
Attól, hogy kettős szigetelésű, attól még simán lehet földhurok, akár magán a nyákon is, és akkor tehetsz akármilyen tápot oda akkor is brummos marad. A vezetékezéssel is tök jól el lehet baltázni egy jó kapcsolást. Így tudom nem sokat segítettem, de felvázoltam azokat amikre én első körben gondolnék a helyedben.
Nincs még nyák, csak pókháló:
Bővebben: Link
A 10.000 mikró az nagyon kevés.
Még ha csak 1.5A a nyugalmi áramod, akkor is. Megpróbálhatod a teljes pufferkapacitást darabolni, és több értékből kirakni, pl. veszel 4db 10.000 mikróst, 4db 4700 mikróst, 2200 uF, stb.... A brumm az gáz, de nem a FET-ek egymástól el nem szigeteléséből adódik. Próbálj meg még rászűrni a graetz hídra, minden diódára egy 100nF-os kondi, és kiderül. Nálam az összerakott több tucat FET-es végfokok közül egynél se jelentkezett a maci... Egy-két kísérleti kapcsolásnál igen, de nem emlékszem sajnos hogy miért.
Varázslat.
Felállitgattam a bordákat és kicsit elmozditottam az egészet, megszűnt... Most brumm nélkül megy. Szépen fűtögeti a 3 kg alut a mono blokk... De azt hiszem ezt az álló dizájnt fogom preferálni. Főleg, ha lenne kékre eloxált borda vagy bordóra...
Igy néz kimost az új villanyradiátor.:
Szép tetszetős darab!
![]() Te neked biztos nem fog fájni a torkod! ![]() Most ca. egy órás teszt után. 46C fokra állt be a borda legmelegebb pontján. Maga a FET max. 60C fok lehet. Gondolom ez egész tűrhető egy A-osztályú ketyerénél.?
Engem tegnap fertőzött meg Doncso a JLH meg az A-osztályú erősítőkkel.
![]() Még este megépítettem a legegyszerűbb kapcsolást fettel. Az nem számít,hogy SEMMI sem úgy van nálam mint a kapcsoláson,de egész szépen szól,és egész nagyot erősít! 2SK1357 van benne. Fél perce építettem meg a párját is,így már Sztereó,és nagyon bejött idáig! Elvileg 2-3W,de a HS500-as hangfalaimat ami 8Ohm 100Watt,nagyon jól meghajtja!
Scoobykám, a te fertőzésed egyenlőre, A osztályos Mayan Zen nyavaja. A JLH vírust később fogod megkapni, addig még át fogsz esni a Wartowski influenzán.
Megépítettem az "A" minimumot, amit itt mutattam nektek, de leegyszerűsítve. 10-12W egyből jön belőle.
Nagyon jól szól, túlságosan is.
Szerintem a JLH kihagyható lépcső.
Én a HIRAGA-val kacérkodom, de visszariaszt az otromba pufferigény. Így marad a Wartowski influenza, meg egy Gainclone, amit épp most forrasztok készre.
És a H1-EL84 nevű virust mikor kapja el, papa???
Ahhoz még túl fiatal,meg kicsit okosodjon, de előbb utóbb rá fogom köhögni.
.H1-EL84 ez jó. Apropó, te csak hallgass, fő vírus terjesztő uraság! |
Bejelentkezés
Hirdetés |




...ez gond lehet?)



ez jó. 