Fórum témák
» Több friss téma |
Fórum » Ablakfelhúzó modul autóba
Témaindító: mugencivic typeR, idő: Máj 14, 2008
A kapcs2 a jó, a HE-ben levő rajzon is az van, csak így működhet.
Üdv Inhouse
Sziasztok!
Megcsináltam, és működik is, viszont ha motort teszek a kimenetre (ablaktörlő 12V) akkor a relé gyorsan ki-be kapcsol néhányszor, és csak utána kapcsol be rendesen. Ha behúzott, akkor viszont működik az időzítő. Lenne valakinek ötlete, hogy miért csinálja ezt?
Mégsem a szerkezettel van probléma, hanem a tápommal mint kiderült. Mintha a kimenet nem lenne szűrve rendesen, de ez majd egy másik topic lesz.
Kipróbáltam akkumulátorral, és azzal üzemel ahogy kitalálták a nagyok.
Sziasztok! Nekem "Rönőm" van és ablakfelhúzó automatikát tervezek építeni, remélem nem is lesz gond az előzőek tapaztalatai alapján. Kérdésem: a tetőablakhoz hogy lehet illeszteni, mert ugye az oldalablakoknál csak egy kontaktot adok valamelyik irányba egy nyomógombbal, de a tetőablaknál nekem egy 6vagy 7 állású joistick van ami valamelyik pozícióban mindig kontaktot ad. Lehet hogy körülményes a megfogalmazás de hátha érthető?
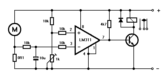
Hello! Nem értem ezt a kapcsolást. Lenne szíves valaki segíteni hogy mit rontok el? Szeretnék én is építeni ablakfelhúzómodult. Ez a kapcsolás arra való hogy összehasonlítja a lm 311-es 2es és 3as lábán lévő feszültségeket, és ha valamelyik nagyobb akkor kapcsol egy tranyón keresztül egy relét? összeraktam és nem működik. próbáltam változtatni az ellenállások értékét de gözöm sincs hogyan lehetne belőni. Annyit tudok hogy 13A-es áramfelvételnél kéne kapcsolnia. Segítene valaki?
A 0,1ohmos (motorral sorba kapcsolt) ellenálláson eső feszültség az átfolyó áramtól függően emelgeti a műveleti erősítő 3-as, invertáló bemenetét. A neminvertálót, 2-est te állítod be a potival, hogy hol kapcsoljon. Függ a motor áramfelvételétől a dolog. Mérd meg, hogy mekkora feszültség esik a motorral soros ellenálláson üzem közben és amikor végállásban van.
Üdv Inhouse
Megmértem a feszültségeket :
a negatív és az 0,1ohmos ellenállás között üzemközben 0,8V a feszültség, a negatív és az 0,1ohmos ellenállás között végállásban 1,75V van. a + és - között 12,57V van. így gondoltad?
Igen, eddig jónak tűnik. Mivel a komparátor másik lábán 0-1,2V között tudod állítani a feszültséget, kellene lennie olyan beállításnak, ahol állapotot vált az IC kimenete és kapcsol a relé.
A soros 10k és a kondi lassítja a kapcsolást, hogy határozottabban billenjen. Mérd meg a kondin is a feszültséget, mint az előbb... A biztonság kedvéért a potin is megmérhetnéd a 2 végállásban... A kapcsolásból adódóan ha az IC kimenete nyitott (open collector-os), akkor a felhúzó ellenálláson keresztül a tranzisztor nyit és húz a relé. Ha az IC kimeneti tranzisztora nyit, lehúzza testre a külső tranzisztor bázisát és ejt a relé. Ezeket kipróbálhatod... Üdv Inhouse
Szia.
Első gondolatra azért az az egy gyertyán van benzincsepp (feltételezzük), mert az a henger nem jár, a többi három meg igen. Próba: Én megpróbálnám első indítás előtt kivenni a gyertyákat és ahogy Te is felmelegíteném (gázégővel finoman, kézmelegre). Ha akkor pöccre, vagy könnyebben indul, megpróbálkoznék egy gyertyacserével. Meg lehet mérni az üzemanyag rendszernyomást is, az is árulkodhat egy-két dologról. Meg lehet nézni, hogy az üzemanyag szivattyú működik-e. És még sok apróság. Pl indítás közben egy pici féktisztítóval ki lehet zárni az üzemanyag rendszer vagy gyújtás hibáját.
Sikerült megoldani a problémát, egy tranzisztor ami a relét húzzta volna nem kapott negatívot. Ekkor már meghúzott a relé de nem ejtett el sehogy sem. Játszottam az ellenállásértékekkel egy kicsit, és a potival szemben lévő ellenállás 2k-ra cserélésével sikerült elérni hogy működjön. Az segített hogy azt írtad hogy a relének alapból húznia kéne és elejtenie, ha végállásában van, de nekem abszolút nem húzott meg. Nah hát nagyon szépen köszönöm a segítséget. Üdv Bazsi
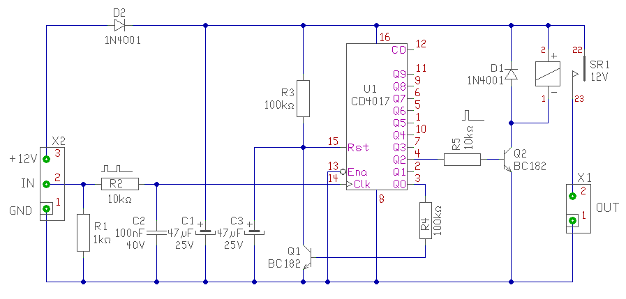
A következő kapcsolás megvalósításában kérném a segítségeteket.
Az utóba terveznék egy ablakfelhúzó modult, de itt nem elég a piacon kapható vezérlés. ezért ide egyedi kell. A következőről volna szó: 3. kp. zár lezárásakor azaz 3X megjelenik egy + 12V-os feszültség hatására induljon el a következő folyamat. A 3. lezárásra elinduló folyamatokat egy számláló IC-vel (CD4017) meg lehet oldani, ezt már megvalósítottam. Időrendben a folyamatok a 3. 12V-is impulzus beérkezése után: { 0,5s-re húzzon meg egy relé ( ide szerintem elég lenne az t idő míg egy kondi kisül, a kapacitással pontosan be lehetne lőni a 0,5s körüli időt) 1 sec múlva húzzon meg egy relé 15sec-re ahogy elenged a újabb relé szólaljon meg 15sec-re ahogy elenged a újabb relé szólaljon meg 15sec-re ahogy elenged a újabb relé szólaljon meg 15sec-re ciklus vége. } ( ez a 4 művelet az lenne, hogy az ablakoknak 15sec kell hogy felérjenek, és azt akarom, hogy egymás után menjenek fel) Ennek a kapcsolásnak a megvalósításában kérném a segítségeteket. 2. lezárásra már elindul egy funkció, ennek a kapcsolását mellékeltem, végülis ezt a meglévő kapcsolást kellene kiegészíteni. Én is jártas vagyok az elektronikában, lehetőleg az olyan kommenteket, hogy: ez nem ilyen egyszerű mert így a motor leég túlterhelődik stb, ne írjatok mert egy meglévő elektronika kiegészítéséről van szó ami ezt már tudja. Előre is Köszönöm!
Nagyszerű ötlet, viszont nem új, már mások is rájöttek, hogy nem lenne szerencsés a 4 ablakot egyszerre mozgatni. Ezért a kész modulok is egyenként, esetleg párosával mozgatják a letekert ablakokat.
Egyszerre mozgatásnál nagy az áram felvétel, télen az aksi ennek nem örülne, lényeg külön, külön jobb megoldani.
Valaki tud kapcsolási rajzban segíteni? Idézet: „Egyszerre mozgatásnál nagy az áram felvétel, télen az aksi ennek nem örülne” És mi a francnak lenne télen letekerve az összes ablak? Bocs...egyébként jó megoldás az egymás utáni felhúzás.Üdv Inhouse
rossz példa volt, lényeg, hogy amikor 4 abalak emelő motor indul ott előfordulhat 50 60-is pláne amikor a végállásba ér, ezért jobb ha egymás után megy fel...
Maradnék az eredeti kérdésemnél, miként lehet az általam leírt feltételeket realizálni, tud valaki erre valamilyen kapcsolást?
Sziasztok! Segitségeteket szeretném kérni. Van egy wl001 es ablakemelő modulom Egy audi 80 asba szeretném beépiteni, csak pneumatikus, és nem tudom a zárás pozitiv illetve a zárás negativot melyik szálra kell kötni a kompresszornál, aminél 5 vezeték van. Remélem valaki tud nekem segiteni. Köszönöm szépen
Sziasztok!
Segítséget szeretnék kérni, hogy az autómban az ablakok felhúzására kellene egy elektronika, ami csak a felhúzógombokat hidalja át relékkel! A riasztó kimenetére kötném, állandó negatívot ad lezárt állapotban. Az ablakok húzhatóak gyújtás nélkül is, áramkorláttal vannak ellátva gyárilag a motorok, így ezzel sem kell törődni! Én monostabil multivibrátorra gondoltam 555-el, de az állandó negatívot nem tudom hogy váltsam ki egy rövid jelre! Ebben kérném a segítségeteket! Előre is köszönöm! Üdv Sanyi!
Sziasztok!
Egy Suzuki swift 2005 be szeretnék beépíteni egy ablakemelő modult. Tud-e valaki segíteni egy kis helyismerettel, merre keressem a bekötési pontokat. A műszerfal alatt vagy valamerre másfele. Ha esetleg valakinek van kapcsolási rajza azt megköszönném. Azon általában fel vannak tüntetve a vezeték színezések. Köszönöm segítségeteket. Üdv: Gábor
Sziasztok!
Vettem egy WL001 típusú ablakemelő modult. A másodikra már jót is kaptam. Kérdésem a következő, indítás után kétszer járja körbe az ablakokat, ez normális-e? Jelenleg csak asztalon próbálom nincs rajta motor. Ha van rajta motor akkor is végig megy a program, vagy érzékeli, hogy az áramra oldott le és nem próbálja többször. Mekkora motoráramra korlátol a szerkezet erről van-e valakinek infója? Köszönöm: Gábor
sziasztok!
Lenne egy ablakfelhuzo modul és egy távos központizár, sajnos nem akar menni az ablakfelhuzás az auto egy fiat tipo lenne mellékelem a rajzokat. egyszerüen hiába nem értem miért nem akar működni hátha valaki jobban érti és tud nekem segíteni
Azért azt jó lenne tudni, hogy hogyan kötötted be, milyen az ablak és konkrétan melyik része nem megy? Próbálj meg érthetően fogalmazni!
Bocs, de ez jut eszembe: Az állatorvos humán orvos kollégájának panaszkodik a munkája nehézségeiről. A humán orvos beinvitálja a rendelőjébe, mondván: „Nézd meg, én hogy csinálom.” Behívja az első beteget, és megkérdezi: — Mi a panasza? Mire az állatorvos: — Ja, így könnyű! A hozzászólás módosítva: Okt 18, 2013
Rendben igazad van
bocsiEgyszerűen nem csinál semmi csak kattog a felhúzó modul, egyszerűen nem akar felmenni zárás után. Minden úgy kötöttem ahogyan írja, megkerestem a kapcsolón a +fel szálat és a másikat pedig a motorra kötöttem. Tudom hogy 4 ablakos de csak egy ablaknál próbáltam, nem kötöttem be mind a 4négyre az lehet gond? Mikor megnyomom a zárás gombot, akkor kattog 4xnégyszer, gondolom húzná fel az ablakot, de sajnos nem csinál semmit Szerk mod! A magyar nyelv, van annyira szép, hogy megtiszteljük a helyes alkalmazással! A hozzászólás módosítva: Okt 18, 2013
Szia!
Azt az egy ablakot melyik kimenetére kötötted a modulnak? Az A-B-C-D kimenetek a felhúzás sorrendjét jelentik. Átkapcsolni másik kimenetre a felvett áram növekedésekor fog. Üdv.: Feri
Szia!
Az "A" jelü kimenetre kötöttem, próba képpen. Már csak arra tudok gondolni, hogy tényleg nem lehet riasztó nélkül bekötni ! Próbáltam Úgy is, hogy nem a jel kimenetre kötöm hanem a központizár, záró szálára, de az sem segített.
Szia!
Használd a "Válasz" gombot! A motor pozitív/negatív csatlakozó hogyan van bekötve? A motoron bekapcsolt gyújtásnál +12 V vagy 0 V mérhető? Üdv.: Feri |
Bejelentkezés
Hirdetés |






Bocs...egyébként jó megoldás az egymás utáni felhúzás.
bocsi




