Fórum témák
» Több friss téma |
Van valakinek valami jó ötlete, hogy hogyan lehetne tuningolni autó esetében az ablakmosó rendszert? Gondolok itt pontosan arra, hogyha 130-cal megyek az autópályán és mosni szeretném a szélvédőt akkor szinte lehetetlen mert teljesen az ablak alsó felére spriccel! Tehát vagy a motornak kéne nagyobb erővel a vizet spriccelnie és akkor talán magasabbra megy vagy a spricninek kéne folyamatosan magasabbra emelkednie. Vagy valami egyéb trükk érdekelne!!!
Be kell állítani a mosó fúvókákat. Tűt beledugsz, és forgatod benne a gömböket.
Ha jol emlekszem lehetett kapni autosboltban olyan keszletet, ami hajlekony csovon felviszi a folyadekot az ablaktorlo lapathoz.
Üdv!
Valóban egyszerű. Egy vékony tűvel egyenként be kell állítani mind a 4db fúvókát (vagy amennyi fúvóka van). Egy kis állítás után is ellenőrizd. Kb. ha a 2 ablaktörlő sugarába mindenhova megy a mosólé, akkor OK. de ez szerintem nem éppen elektronikás téma
Azért ennyire nem vagyok sügér!!!!
Mind a 8 fúvóka be van állítva tökéletesen! 50-60 sebességnél nincs gond, tökéletes! Csak 130nál megy nagyon lentre! És ezért gondoltam hogy valamilyen módon fel kéne erősíteni az ablakmosó motor teljesítményét!
Már így is csúcson járnak azok a kis DC motorok. Persze! bírna nagyobb feszt is, de meddig? Mennyivel lenne jobb a hatásfoka?
Próbáld ki inkább, hogy ha egy motorral csak a fúvókák felét látod el lével, akkor menyire lett jobb. Ha megfelelő az eredmény, akkor még egy tartályt motorral beszerelsz, és az látja el a másik felét. Ha pedig lassan haladsz, akkor a motorok teljesítményéből könnyebb visszavenni (egy poti a műszerfalon, PWM vezérléssel (na ez már elektro)). És ez motorkímélőbb megoldás. Jobb mint 12V helyett 18V-ot adni neki!
Hali!
Én is gondolkodok ezen a nyomás növelésen, és arra is gondoltam, hogy milenne ha mégegy motort bekötnék a rendszerbe! Erről van két verzió, egyik, hogy a tartájból kijövő csövet elosztom, és belekötöm a két motortmajd újra közösítem a két csövet, vagy a két motor sorbakötésére is gondoltam! Igazából talán a párhuzamos lenne a jobb! De ezeket a megoldásokat le kéne tesztelni, ami sajnos m,ég nem megy, mert nincs mégegy motorom! Ha netán valakinek lenne rá lehetősége próbálja ki, melyik a jobb! Nekem is az a gond, hogy állóhelyben a tetőt mossa, 90-nél meg a szélvédő alsó felét!
de akkor már vegyük le a kilóméter óráról a sebességet és egy PICel szabályozzuk a PWM-et sebesség függvényében. így már kezd érdekes lenni :yes:
Vagy lehetne meg egy garnitura fuvokat betenni (ha nem sajnalod megfurni a motorhaztetot es akkor az egyik kis sebessegre, a masik pedig nagy sebessegre lenne beallitva...
És a nagysebességre beállított kiváló zuhany a városi vánszorgásnál a gyalogosoknak.
Az lehet a v2.0-ás project, a v3.0-ás pedig a szélvédő optikai átláthatóságát figyelő, automatikusan aktiválódó modell.
mégtöbb fúvókával külön szegmensekre szeparálva külön kamerákkal figyelve, hogy jobban gazdálkodjon a drága ablakmosófolyadékkal. ugye?
Sőt, íriszfigyeléssel még úgy is csökkenthető a fogyasztása, hogy csak az aktuális megfigyelt zóna legyen aktiválva.
Senki nem nézett sügérnek, de Te írtad:
Idézet: „vagy a spricninek kéne folyamatosan magasabbra emelkednie.”
Buszon is lattam mar. Mellesleg, kedden mar javasoltam...
Ha a gyári szériás felszereltséget módosítod, hogy jobb legyen, akkor az már igenis tuningolás. Ha netán nem lesz jobb eredménye, vagy akár rosszabb lesz, de jól néz ki, akkor optikai tuningnak hívjuk. :hide:
kész
nyertél űberelhetetlen. Mehetnél a sonyhoz ergonómiai mérnöknek
Kár hogy sonyék nem olvassák a HE-t. Vagy igen, és tőlünk veszik az ötleteket? Kanyarkövető fényszóró... nem lepődnék meg, ha ezekután a piacra dobnák a "sebesség függő spricni emelőt", azaz a "SF-SE"-t.
Már nagyon elment a kezdeti témától a beszélgetés, egy kicsit visszakanyarodnék rá...
Ez a jelenség kezdetben ( 0 km-nél ) is megvolt, vagy most jött elő? Milyen típusú az autó, ez típushibának számít-e ( én nem mentem még esőben autópályán, máshol meg nem szoktam ennyivel járni, így nincs viszonyítási alapom!)? Nem lehet, hogy valahova "elmegy" a nyomás ( szivárgó vezeték és/vagy szelep )? Steve
Nem esőben kell az ablakmosót spriccelni szerintem. Vagy te csak esőben használod?
Fényszóró mosó szivattyúját kell betenni. Az sokkal erősebb, mint a sima ablakmosó szivattyúja. Mondjuk "zabálja" is a vizet rendesen. Az is kérdés, hogy van-e az autóban hátsó szélvédőmosó is, mert azt jónéhány gyár úgy oldja meg, hogy egyetlen szivattyú van a rendszerben. Ha az egyik irányba forog, akkor az első, ha a másik irányba, akkor hátsó szélvédőre nyomja a vizet.
Hátsó ablak mosás elvileg van, de sajnos elég gyatra!
Hát... száraz időben a koszos ablakot én nem az ablakmosóval "csusztakolom" tisztára, arra szokott még lenni pár percem, hogy az ablakon ne legyen sok barázda a kemény porszemektől!
Sőt télen is le szoktam tisztítani a hótól és a jégtől, mert a katonaságnál nem harckocsizó voltam! Steve
Sziasztok! Arra tekintetben van valakinek ötlete hogy miért nem kaphat "tápfeszt. (áramot a szivattyú motor)? Jelenleg Két autónál tapasztaltam ezt a hibát. Bajuszkapcsoló meghúzásakor csak a törlő lapátok indulnak ami a szélvédőre porlasztott vizet/folyadékot törölné le. De a motor mind két esetben nem kap "áramot". Biztosítékok jók, arra lennék kíváncsi hogy a szivattyú általában milyen kapcsolási körrel van megoldva? Esetleg az ablaktörlő relé vagy a benne lévő elektronikáról kapja-e a delejt. Vagy a bajusz kapcsolóról, esetleg az útobiról de külön ágról? Mert érdekes számomra hogy a törlő lapátokat indítja de a motorig nem jut el a feszültség.
Urak! Arra van szerintetek megoldás, hogy az ablakmosókkal ne induljanak egy időben az ablaktörlők? Régebbi Hondákon tök jól lehetett használni az ablakmosót. Először elárasztottam az üveget vízzel, és csak utána kapcsoltam hozzá az ablaktörlőt. Ez különösen a hátsó üvegnél volt jó, mert nem töröltem a koszt szárazon. Mára ez megváltozott. Minden indul egyszerre.
Nem lehet valahogy külön venni a két dolgot, hogy úgy működjön, ahogy kell?
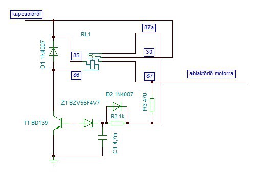
Persze, de kocsifüggő. Meg kell szakítani egy időzítővel a törlőmotor szálát hogy késleltetve induljon, de egy mai autóban nem hiszem hogy meg lehetne simán tenni ezt. Ez kb 3 másodpercet áztat, kisebb kondival kevesebbet.
Mondjuk felesleges a váltóérintkezős relé, nem is értem miért rajzoltam úgy. 4lábú is elég, a 87a ra menő meg átköthető a bejövő 12V ra.
|
Bejelentkezés
Hirdetés |




nyertél űberelhetetlen. Mehetnél a sonyhoz ergonómiai mérnöknek

