Fórum témák

» Több friss téma
Fórum » AC fesz szabályozás sarokcsiszolóhoz
Lapozás: OK   1 / 1
(#) Zoltan.ms hozzászólása Márc 1, 2007 /
 
Sziasztok. AC feszültségszabályzót építenék sarokcsiszolóba (polírozáshoz) és dekopír fűrészbe (fémvágáshoz) max 1000 Wattig.
Ha tudnátok segíteni ebben azt nagyon +köszönném.
Pár kapcsolást (triakost) találtam + volt már szó itt is ilyesmiről, de sok alkatrészes nyákos kapcsolások voltak, én pedig bele szeretném építeni a gépek testébe. Úgy tudom a gyári ford szabályzós szerszámgépekben is csak 3-4 alkatrészből áll az elektronika...
(#) Georgee hozzászólása Márc 1, 2007 /
 
Sztem ez jó lessz

Fénypult.gif
    
(#) dobo hozzászólása Márc 1, 2007 /
 
Nem feltétlenül fontos ac kapcsolás mert ezek az univerzális motorok mennek dc ről is.
Nekem ment 24v ról is csak nincs ereje.
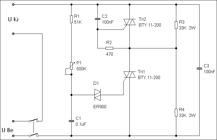
(#) Joci77 hozzászólása Márc 2, 2007 / 4
 
Hali nézd át ezeket ... nyák rajzaim nincsenek hozzá a Fényerő szab. nekem vibr.deszkába van beleépítve 400W szépen játszik
A teljesítm.szabályzó triac - a saját igényeid szerint.
sorry.: ajánlom az utolsót mert sokoldalú használatra alkalmas
(#) zsolesz0715 hozzászólása Ápr 16, 2022 /
 
Sziasztok
Segítséget szeretnék 3 lenneegy sarokcsiszolom mutatom a képeket.
Nem indul el mitöl lehet a szénkefe uj szinte a kábelek jok nincs törve !!!
A hozzászólás módosítva: Ápr 16, 2022
(#) uniman válasza zsolesz0715 hozzászólására (») Ápr 16, 2022 /
 
Érthetőbben is írhatnál!
Láttad működni? Van benne egy állandó fordulatszámot biztosító elektronika...akár az is meghibásodhatott.
(#) Horvath65 válasza uniman hozzászólására (») Nov 12, 2022 /
 
Üdv! A szerző nem nagyon aktiválta magát. Nekem egy kísérteteisen hasonló elektronikám van a metabó WEV 15-125 Quick típusú sarokcsiszolóban. A szénkefe egy rugó beépítésű védelemmel van ellátva. Ki szereltem az elektronikát a kapcsoló működik és a csiszoló is a szénkefék cseréje után. Kérdésem az, hogy üzemszerűen használhatom-e a csiszolót az elektronikus egység nélkül. Később nyilván cserélem. De addig használható-e?
(#) Bakman válasza Horvath65 hozzászólására (») Nov 12, 2022 / 1
 
Mehet szabályzó nélkül.
(#) Horvath65 válasza Bakman hozzászólására (») Nov 12, 2022 /
 
Köszönöm.
(#) Horvath65 válasza Bakman hozzászólására (») Nov 18, 2022 /
 
Üdv! Még hétfőn össze raktam, de azt vettem észre, hogy nagyobb lett a fordulata. Lehetséges ez?
(#) Bakman válasza Horvath65 hozzászólására (») Nov 18, 2022 /
 
Vagy a szabályzó nem engedi rá a teljes 230 V-ot a motorra gyárilag, vagy ami benne volt, hiba miatt nem tette meg és azt szoktad meg.

Hasonló jelenséggel dekopír fűrésznél találkoztam (szintén Metabo), de ott a fordulatszám visszajelző mágnes esett darabjaira. A tulaj elmondása szerint így gyorsabban forgott, mint egyébként működő szabályzóval bármikor. A képen nem látom, hogy van-e visszajelzés de a lényegen nem változtat, lehetséges a dolog.
Következő: »»   1 / 1
Bejelentkezés

Belépés

Hirdetés
XDT.hu
Az oldalon sütiket használunk a helyes működéshez. Bővebb információt az adatvédelmi szabályzatban olvashatsz. Megértettem