Fórum témák
» Több friss téma |
Nem tom mit alkothattál, de az elmélet és a teszt az valósat mutat.
kiszámoltam az adott értékre (80hz) és össze raktam... 2 esetleg 3 kondiból ált 1 kondi érték, mivel olyan értékek jöttek ki, h olyat nem lehet kapni... ennyi..
a tesztet mivel kreáltad ?
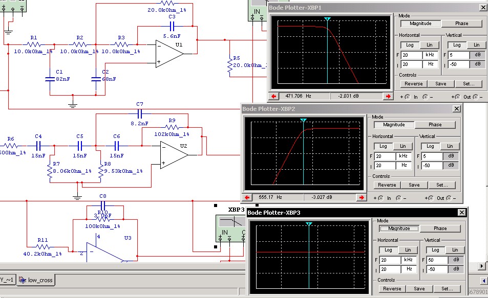
Szűrő...ahogy megbeszéltük:
Köszi, ezt az .SCH kiterjesztésűt mivel tudom megnyitni?
Tina -val
köszi Dbass r6 után van a szűrő igez, nekem csak az kellene
Akinek csináltam még nem építette + mivel érettségire készül..
Ezért nyákterv sincs.Kb 1 óra alatt +van..
szabi83 ->>>http://www.electronics-lab.com/projects/audio/008/index.html >>>ezen a kepen, a potik:
-47K log -22K ezek mit takarnak??? segítsetek plz, mert kesz van teljsen csak a két potmeter hianyzik, és nem toom, hogy milyet vegyek! Köszi!!!
1 db 47K B-s mono poti
1 db 22K A-s stereo poti ezt csinálom én is pont
Oksi köszi! Még egy kérdés, a rajz közepén van a 220n-os kondi, mellette a 180n-os kondi, azt írják a megjegyzéseknél, hogy ugye így jön ki a 400nF. Szerinted meg lehet csinálni úgy is, hogy egyből berakok egy 400nF-osat, a kettő db helyett?
írj ha sikerült megcsinálnod, én elkészítettem, de mintha valami nem lenne 100 as ...
nem tudom mi lehet, a bemenetet és a kimenetet nem igazán értem, +-12-es tápomnak kicsit trafóból van, de szerintem nem kell neki olyan nagy áramellátás. (táp egyébként jó), de kellett ugye egy led is bele, azt írták a srácok az angol oldalon, az is pilákol, de én nem toom, valami gas lehet. Talán az IC-m nem jó? TL072-est raktam bele. Potik: 50K logaritmikus, 25K líneáris. 220n, és 180n helyett egyből ugye 400n. Írj, ha tudsz valami okosságot. Köszi!
Forditsd meg a LEDet! Mit nem értesz a be és a kimeneteken?!? Van stereo bemeneted jobb és bal csatorna,és van 1 monó kimeneted, mert ugye mélyláda csak 1 kell ! Az áramkör egyébként összegzi a jobb és a bal csatorna jelét aztán 12 dB/oktávval vágja a magashangokat a stereó potival beállított frekin.
Remélem segítetem!
Idézet: „r6 után van a szűrő igez,” IGEN
A led világít, de ha megfordítom akkkor nem fog... vagy?
A bemenetet az összegzés miatt nem értettem... Valaki elmondhatná nekem a titkot, hogyan lehet sztercsi jackdugót forrasztani, mert nekem nem sikerül jelet vinni a készülékembe ezek szerint... ja és a kimenetet is el kéne magyarázni... Köszi mindent, és a hülye kérdéseimet meg nézzétek el, elvégre egy csomó topikban olvastam már, hogy : "Ha valamit nem tudsz/értesz akkor itt az ideje, hogy kérdezz" Köszi!
Tehát: a jackdugót pl: forrasztópálkával lehet forrasztani!
Félre a tréfát! Érdemes használmi egy csöpp sósavat mert akkor meg is marad az ón rajta..Bekötése:a legelső érdekes alakú gyűrű a BAL(L) oldal, a középső a JOBB(R), a legbelső amire a bukrokatot lehet csavarozni az a FÖLD(GND)!A bekötési oldalt pedig kicsipogtatod! Árnyékolt vezeték bekötése:a belső szigetelt a jel(bal, vagy jobb) az a sok drótszál ami a belső eret körbeveszi az a föld. Bemenet bekötése: a földet arra a szép nagy felületre forraszd ami körbefut a nyákon(tehát a földfóliára) ez a vezetősáv egyben a kimenet és a táp földje TEHÁT azokat is rá kell forrasztani!! A két jelet a két ellenállásra menő forrszemre kell forrasztani. Remélem a kimenet így már 1értelmű:az ellenállatról jövő a jel,a föld pedig... JA és ha világít a led akkor ne fordítsd meg(mert nem fog...) ! Hú de sokba lesz ez neked !!
A lényeg a bekötés lett volna, de köszi, hogy mindent így ilyen szépen elmagyarztál. Amint lesz idő, azonnal megcsinálom. És amint lesz egy kis pénzem, azonnal elmegyünk és iszunk valamit! KÖSZ mindent!
en is ilyen potikat raktam bele
menyiben befolyasolhatja ez egesz rendszert ez a kicsi elteres?
Nekem azt mondta a tanárom, hogy nem befolyásolja nagyon, 2%-ot talán.
Egyébként rohattul nem műxik az egész, szóval, nem tudom, hogy mi lehet a gond
panel az jó, alkatrészek is jól vannak berakva, fogalmam nincs mi lehet a gond.
Alapokkal kéne kezdeni.Sok rajzot nézegetni,leírásokat olvasni, és rájönni az egész lényegére.
Nekem sem sikerült minden elsőre.Szerintem keress valami szakit a közelben,mert így az éteren keresztül így nehéz segíteni. De hajrá!!
Gyömöszölj fel 1 fotót az egész xarról. Hátha tudunk akkor segíteni!
en megepitettem tegnap es nekem kitunoen mukodik igaz h csak 12V rol de majd a kozeljovoben megkapja a 15 voltjat.nem olyan sepen lett megcsinalva inkabb a gyorsasagra torekedtem de nem tudom h miert
itt egy kep rola
Elkészült a cross panelterve ,csak a vég ic-kkel, a meghajtó ic nem tudom mi legyen még,au majd lehet stereo lesz .Ha valakit érdekel a téma kérem nézze át a tervet.
kösz.
nah össze raktam én is!
de elbarkácsoltam és kerestem a hibámat ![]() ![]() DE meg lett a +12v ágban 10 ohm helyet 10k-sat raktam ![]() ![]() (a led előtét-ellenállasa melleti ellenállat.)amugy jó pár dolgot nem úgy csináltam ahogy ott az oldalon le van irva ![]() azaz: stereo poti elötti 4.7 k helyet 3.6 k stereo poti nem 22k-s hanem 50k-s a 47k B poti helyett 47k A -s trimmert a led előtét-ellenállasa 1K5 helyet 1k a 400nF helyet 440nF a 39pF helyet 47pF ennyi. és jól müxik ![]() üdv ui: kép télleg segítene! a képem nem a legjobb min
a trimmert axem kiveszem, teszek be egy 47k állatott.
Srácok, megvan a hibám!
ennyire hülye hogy lehettem, azt mondtam, h működik a tápom, de nem... a +ban csak 5V-ot ad... szar a 7812-es IC-m... amúgy suliba ki lett prószálva a vágó, és működik! köszi, mindent!!!!
Sziasztok.
Én most építem ezt a kapcsolást: Subfilter És nem tudtam venni 39pF-os kondit. Mit tudnék oda berakni? Az nagyon fontos oda? Nem csak valami magasfrekis szürő? Köszi: Isa
Pedig biztos hogy lehet venni 39pF-es kondit mert szabványos érték. azt lehet csinálni hogy kettőt sorba vagy práhuzamosan kötsz. ezt ki kell számolnod hogy hogy jön ki pontosan a 39pF.
szerintem nyugodtan rakhatsz bele 33pF, 30pF, de sztem még a kvarcokokhoz használt 22pF is jó lesz...
(max2-t párhuzamosan) [link=http://www.hobbielektronika.hu/kapcsolasok/subwoofer_-_alul_atereszto_szuro.html?pg=2&Submit=%3E%3E]http://www.hobbielektronika.hu/kapcsolasok/subwoofer_-_alul_ateresz...%3E%3E[/link] |
Bejelentkezés
Hirdetés |





nem tudom mi lehet, a bemenetet és a kimenetet nem igazán értem, +-12-es tápomnak kicsit trafóból van, de szerintem nem kell neki olyan nagy áramellátás. (táp egyébként jó), de kellett ugye egy led is bele, azt írták a srácok az angol oldalon, az is pilákol, de én nem toom, valami gas lehet. Talán az IC-m nem jó?
A bemenetet az összegzés miatt nem értettem... Valaki elmondhatná nekem a titkot, hogyan lehet sztercsi jackdugót forrasztani, mert nekem nem sikerül jelet vinni a készülékembe ezek szerint... ja és a kimenetet is el kéne magyarázni... Köszi mindent, és a hülye kérdéseimet meg nézzétek el, elvégre egy csomó topikban olvastam már, hogy : "Ha valamit nem tudsz/értesz akkor itt az ideje, hogy kérdezz" Köszi!








