Fórum témák
» Több friss téma |
Szevasztok! Lenne egy kapcsolásom aktív hangváltóhoz, kellene egy kis segítség a nyáktervhez! Aki tud, legyen szíves segítsen! Köszönöm!!!!
Hali!
Tudom javasolni a sprint layout tervező progit (van magyarított verziója) és ilyen egyszerűbb ák-höz kiváló!
Nem tudtok vmi címet, ahonnan le lehet húzni? De nekem az is jó lenne, ha vki megcsinálná a tervet, mert én elég béna vagyok...
[link=http://www.hobbielektronika.hu/forum/topic.php?id=463]http://www.hobbielektronika.hu/forum/topic.php?id=463[/link]
A webhelynek van egy beépített kereső része! Olvasni, olvasni... Ha ehez a progihoz béna vagy akkor, ne menj emberek közé! (ti.: olyan egyszerő mint a faék):bohoc: Ez a flame-elés egy "kicsit " durva volt! Lécci finomabban! Kösz: Frankye (Ps: Te is voltál kezdő, ne feledd!) Igen, elnézést! Viccnek szántam. Bocsi még1x
Köszi, persze olvasni, csak sok minden van ám itt!
KÖSZIKÖSZI!!! Idézet: „sok minden van ám itt!”
Mindig más nem fogja +csinálni a nyákot!!
Egyébbként 1-2 nap alatt megtanulható/megszokható! Teszek a honlapomra módosított makrókat(ez alkatrészek egybeszerkesztett forrszemeit tartalmazza) Han van vmi kérdésed a progival kapcsolatba nyugodtan kérdezz!!
Nekem nem tetszik ez a rajz.Én egy másik építésébe kezdtem, ezt leszimuláltam és tutkó.És ez si egszerü ajánlom mindenkinek.És még számolni sem kell az értékeket!!
link a crossoverre
Namost...én kérdezek egy olyant, HOGY:
mi is az a crossover? mi a funkciója? mit érek el vele? mi az a keresztezési frekvencia? mit keresztez? Szóval van itt pár kérdés, mivel a téma ezen részében még egyáltalán nem vagyok jártas. Aki tudja rá a megfelelő és jól érthető válaszokat, az ne kíméljen! Se engem, se másokat! "A ne menjek többé emberek közé" című hozzáállás nálam nem jön be, mert úgyse fogom alkalmazni egy percig se Szóval emberek! IRÁNY A TUDÁS ÚTJA!
Én nem tudok ien szépet írni mint ebben a cikkben ez az okos emebr.
De ajánlom elolvasni!! [link=http://www.garry.hu/faq13.htm]http://www.garry.hu/faq13.htm[/link] És ha van kérdés bátran!!
..megnéztem én is...... hát igen....én is inkább dbase áramkörét ajánlanám...
..ahogy igértem ITT elérhető az általam magyarított, vastagított forrszemes, makrók, bővített alkatrész készlettel!
Ezt(és majd mást is) folyamatossan frissíteni fogom, tehát érdemes néha felnézni a lapra...
Jó, nekem ezt egy tanár állította össze, nagyon nem tudok hozzászólni. Annyi a bajom az egésszel, hogy nyugodtan hülyének nézhet akárki, mert végülis kit érdekel, ugye itt csak olyan emberek vannak, akik kenik vágják. De visszatérve, annyi a bajom, hogy kb annyira tudok nyáktervet készíteni, mint misét tartani... (nem vagyok pap.)
Hali!
Én pont az az ember vagyok, aki ugyancsak nem keni-vágja a téma ezen részét ![]() Úgyhogy itt most engem is hülének lehet nézni és a legalapvetőbb dologgal át lehet vágni az agyam
Ha nem kenyitek itt az ideje h kérdezzetek.Ezé van ez a hely.
[link=http://home.new.rr.com/trumpetb/audio/cboard.html]http://home.new.rr.com/trumpetb/audio/cboard.html[/link] Az alábbi linken van panel terv hozzá, egyszerü,próbapanelos ha esetleg nem vettétek észre.De ha lesz időm akkor készül programmal 1-2 héten belül egy rendes.
Idézet: „Service Temporarily Unavailable The server is temporarily unable to service your request due to maintenance downtime or capacity problems. Please try again later.” Ezt a választ kaptam...
Okés, köszi. Egyébként nem azt mondtam, hogy tök hülye vagyok hozzá, csak nem nagyon értem hogyan lehet kapcsolás alapján nyáktervet készíteni. Csak annyi a gond, azzal, hogy,ha kérdezek, hogy egyből rávágják, hogy te "hülye" vagy, persze nem így... Mindegy, kérdezek majd ha kell valami. Ha viszont tudnál sima nyákra tervet, az jól jönne tényleg. kösz
Tehát én ezt úgy szoktam csinálni,hogy:
-kinézem a kapcsolást, -ellenőrzöm, hogy működőképes-e(ehez átnézek más ilyen ICvel készült kapcsolást,és az ic bekötését....) -megveszem(összeszedem) az alkatrészeket(innen már tudom hogy milyen távolságra esnek a lábak) -lefixálom magamba,hogy bizonyos alkatrészek hova esenek(potik,csatlakozók,kontrol lámpák ledek...) -praktikusan elkezdem az IC vagy a legtöbb lábú alkatrész köré elhelyezni az alkatrészeket,közbe kötözgetem is össze őket a kapcsolási rajz szerint. és kész is a nyák tervünk! Vigyázz az alulnézet(nyák oldal) és a felülnézet(alkatrész oldal) NE keverd össze! Én egyébbként 10 évig sk rajzoltam! a tervet és a nyákot is.Csak most tértem át a progi használatára,mivel ezekután fotó eljárással akarom késziteni a nyákokat. És végül egy általam készített nyák a mellékletbe.
Hello all!
Nem akartam egy uj topicot nyitni ezert inkabb ide teszek fel kerdest... Szal azt szeretnem tudni hogy lehet.e olyan active crossovert epiteni ami megfelel egy hangvaltonak ezt ugy ertem hogy nem az elofokban foglalna helyet hanem a vegfok utan tehat olyan 100-120watt menne keresztul rajta... letezik olyan muw erosito vagy olyan kapcsolas ami ezt a teljesitmenyt kibirna? ha ugy szamolok akkor 120watt 4ohm.on az kb22 volt mert ugy p=u(negyzet)/R es akkor 22 voltal szamolva az 121w... szal bocs hogy ide ronditok de kivancsi lennek hogy meg lehet.e valositani elore is koszi Creative
Aktívot nem hiszem de paszív az a síma hangválto a kondi-tekercs ellenállás.Nézz utána.
az előerősítő után kell betenni az activot.c. és utánna a végfok, így jobb a hatásfok. én így tudom, és így is fogom csinálni..
Nem csak a hatásfok, hanem egy passzív crossover a hangszóró öninduktivitásának frekvenciafüggése miatt nagy a szórása, tehát van ahol sokkal többet vág, van ahol nem tud vágni abban a frekitartományban, ahol dolgoznia kellene. Ezért van, hogy ha egy passzív hangváltós hangfal valós frekvencia-átviteli jelleggörbéjét megnézed, úgy néz ki, mintha egy parkison kóros rajzolta volna. Az aktív hangváltónál ez sokkal kevésbé van így.
ehhez a hangváltóhoz, kellene nekem illesztés ami annyit csinál, hogy a két mély ch-t egybe hozza
ne5532-s icvel. tudom gugli a barátom, az is!.. egyiknap találtam, most meg :no: találom..
Szerintem egyszerüen közösítsd ellenállásokkal,kondival mint keverőben szokott leni csak potikat hagyd ki.Bár lrhet lesz áthallás a bal-jobb között.
Én sem találom pedig meg volt a rajz.Keresem..
szerintetek nagy örültség lenne egy aktiv hangváltó helyett
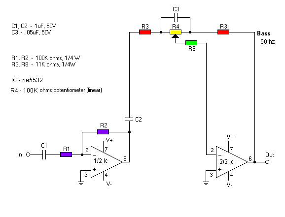
baxandall EQ nak a magas és a közép rész nélkül megépíteni ? a mélyet 50 hz nél szabályoz +-18db -t kb. ez pl igen rosszul szól..
A eq azért nem jó ilyenre mert ha kiemeled a 50hz-t az csak a 50hz nél lesz 18db-vel nagyobb mint a magas-közép hangok.És még lefele is csökken a mély fele, mert egy harang formája lesz kb. Ha sikerül akor nyújtott harang, de akor meg nem elég meredek a magas hangok felé a vágás.
Mi a baj a cuccal? Nálam még csak szimuláción készült el, de ott jó.
mi a baj ?
csak annyi h 80 hz nél van bumm, amikor van 80 hz es jel, de ha nincs 80 hz akkor hallani a magas hangokat .. amire én gondoltam... azt csatoltam !! ez külön subra menne végfok elé.
hassonlítható ehhez is..
nézd meg: r6, stereo poti, r8 és a c5... |
Bejelentkezés
Hirdetés |




(ti.: olyan egyszerő mint a faék)
KÖSZIKÖSZI!!!







