Fórum témák
» Több friss téma |
Ezt amúgy hol sikerült vásárolni? CE jelölés sincs rajta... Az ilyenekben szoktak olyat találni, hogy mindennemű érintésvédelmi szabályt letojnak, aztán jobb esetben senki nem hal meg tőle.
Vaterán, elvileg külföldről rendeli a tag, de még most nézem.. 115°c van feltűntetve, de hogy ez a normális érték lenne, vagy a maximális...
Egyébként már azon gondolkozok, hogy szerzek valahonnan egy régi kiberhelt de még működőképes tápot, ami elég csendes... azaz nem árt ha passzív hűtésű és azt valahogy rákötöm a winyóra
Sajnos én is rendeltem az e-digitáltól eszközöket, aminek ugyanilyen tápja volt. Azokból már kettő tönkre is ment, az egyik mindjárt az első bedugáskor, garanciában cserélték, a másik sajnos már időseb korában produkált szikraesőt, és a külső USB -s vinyó vezérlőjét is magával vitte. úgyhogy, a minőség igen gyengusz.
Attól, hogy nincs rajta a CE jelölés még jó is lehetne, de nem az. A nagyobbik baj az, hogy még az sincs rajta, hogy milyen biztonsági előírásokat teljesít VDE, stb.
Az a 115°-os jelzés a beépített hőbiztosító leoldási hőfokát mutatja.
Akkor csoda, hogy nem kapcsolt le, lehetett már kb akkora hőmérséklete. Mindenesetre a kommentek alapján inkább hagyom az egészet a fenébe. Inkább egy régebbi számítógép tápját használom fel
Kedves Fórumtársak!
Van egy régi vezeték nélküli fejhallgatóm - mondhatni: A fejhallgató pántja eltörött, így az elektronikát kiszereltem belőle. Némi bügykölés, forrasztás után sikerült megoldanom, hogy egy 3,5-es jack csatlakozón adja le a vett jelet. Azt tervezem, hogy ennek a segítségével fogom a konyhában hallgatni a szobában lévő pc-s online rádiót. Azonban van egy apró gondom: Az eszköz két apró AAA elemből nyeri a működéséhez szükséges energiáját. Ezzel idáig nincs is gond, eddig is elemmel használtam, azonban mivel többet nem fog mozogni, szeretnék valami állandó forrást, esetleg egy adaptert betenni áramforrásként az elemek helyére. Megoldásként persze egyből kínálkozik valami ceruza akkumulátor / tölthető elem, viszont nekem van 3-4 régi, kiszuperált Nokia - Sagem töltőm. Ha lehetséges, ezek segítségével szeretném megoldani az áramforrás problémáját. A Nokia adapter a következő kimeneti paraméterekkel rendelkezik: DC 3,7 V / 355mA / 1,3 VA A Sagem-é a következő: DC 4,5 V / 650 mA Sajnos szakmai alulképesítettségem (amatőr érdeklődő) miatt nem tudom, hogy miként lehet 3 V-os egyenáramúvá tenni a két eszközt. Azon gondolkodtam, hogy esetleg egy ellenállás-kondenzátor páros segítene-e, de ezek értékét sem tudom miként kéne számítani. Még valami. Lehet tévedek, de ugye a töltők DC-je impulzusos, vagyis nem igazi egyenáram. Ugye? Mind a két töltőn egy vonal látható, alatta pedig még egy szaggatott. Ezért írtam ,hogy 3V-os egyenáramúvá alakítani. Előre is nagyon köszönök minden választ.
Hello! Csak azért írok, mert nem válaszolnak. Ugyanis nem ismerem a töltődet. De egy töltőre ha 3,7V van írva, az általában azt jelenti, hogy névleges terhelés mellet adja ezt a feszültséget. Vagy is terheletlenül vagy kis terheléssel lényegesen nagyobb feszültség jön ki belőle. Ezért eleve célszerű lenne megmérni a feszültséget. Ha a készülékedet két AAA elem táplálta, akkor túl sok áramot az nem vehet fel. De a 3V-ra csökkentéshez, inkább egy 3V vagy 3,3V-os háromlábú stabilizátort használj. Itt pld. találsz számos típust belőle. Ha tényleg csak 3,7V lenne az adapter feszültsége, akkor LDO típust kel választani. Mert a normál típusoknál, a ki és bemenet között, 2..3V feszültségkülönbség kell. Az LDO-nál ez 0,5..1V.
Hogy mi van ráfirkantva, és ténylegesen milyen a szűrés az csak akkor lehetne gond, ha nem kapcsolóüzemű a régi adaptered. Ezt a súlyából könnyen megállapítható, a kapcsolóüzemű pille könnyű, a trafós meg kis medicin labda. A kapcsolóüzeműhöz biztos nem kell pluszba szűrőkondi. üdv!
Sziasztok!
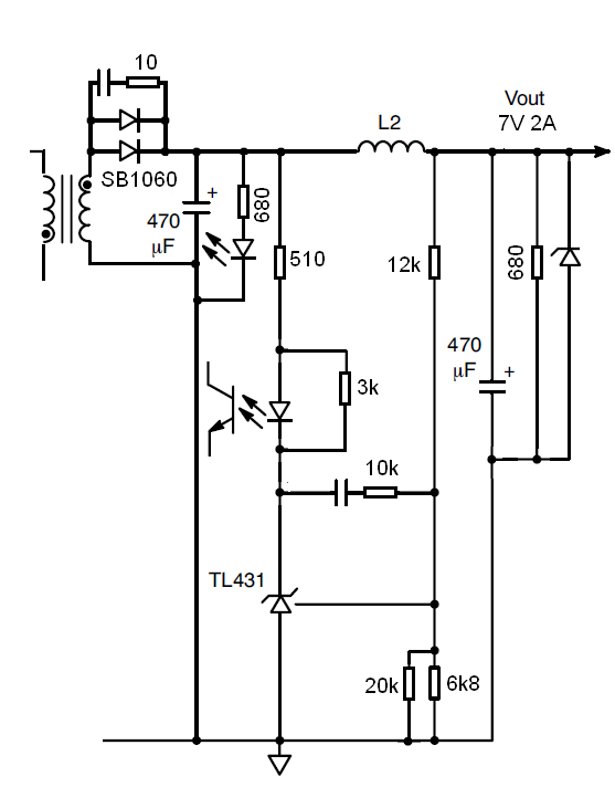
Hiányzik egy router tápom, 5V 2A. Pénztárgép bontásból lett egy 7V 2A-es tápom. Gondoltam átállítom 5V-ra, annak mennie kellene. Ráadásul még szerencsém is van, csavarozva van, nem ragasztva a doboza. TL431, ellenállásosztó, az alsó ág 6k57-re adódik, így a felsőnek is annyinak kellene lennie 12k helyett és elő kéne állnia az 5V-nak. Próbára csak egy 18k-t raktam párhuzamosan a 12k-val. Elindul, leáll, elindul, leáll...közben 3,x és 4,6V között ugrál a feszültség, már amennyire egy multiméter ezt leköveti. Mit lehetne tenni érte? Nagyon kicsi lenne a kitöltés és leállítja az IC magát? Terheléssel már lehet, hogy jó lenne? A hozzászólás módosítva: Feb 19, 2014
Az nem lenne jó, hogy sorbakötsz vele két-három 1N5404-es diódát? Hatásfok nem olyan jó, viszont úgy biztos működne. Esetleg a routerbe is belenézni, ezek tovább szokták stabilizálni a feszültséget belül maguknak, akkor meg 5V helyett simán kaphat 7V-ot is. Az 5V-os táp az stabilizált vagy csak graetz+puffer?
Egyébként nem veszítesz semmit, ha teszel rá terhelést, hátha jó lesz. A hozzászólás módosítva: Feb 20, 2014
Szia!
Köszönöm, megnézem. Most az épp mellette üzemelő PC-ről kap tápot.
Hello az lenne a kérdésem hogy egy 12v-os 1A-es adptert használhatok e egy 12v-os 0.11A-es eszközhöz?
Miért ne használhatnád? Az adaptered majd 10 -szer annyi áramot tud szolgáltatni, mint amennyire szükséged van.
Attól függ, hogy milyen adapter. Ha kapcsolóüzemű, akkor szabályzott, tehát igen. Ha sima trafós, akkor lehet gond. Sokszor úgy oldják meg az ilyen adaptereknél az 1A-t, hogy üresjáratban kijön belőle akár 24V is, terhelve megy le a kívánt értékre, adott készülékhez való. Ha ezt ilyen kicsi fogyasztóra kötöd, simán tönkreteheted vele. Tehát előbb nézd meg a súlyát, vagy még jobb, ha megméred a kimenő feszültséget, mielőtt rákötöd.
|
Bejelentkezés
Hirdetés |










