Fórum témák

» Több friss téma
Fórum » Ágota ds600
 
Témaindító: Csilag, idő: Ápr 22, 2020
A téma átmenetileg fagyasztva lett, hozzászólni nem tudsz!
Lapozás: OK   1 / 1
(#) Csilag hozzászólása Ápr 22, 2020
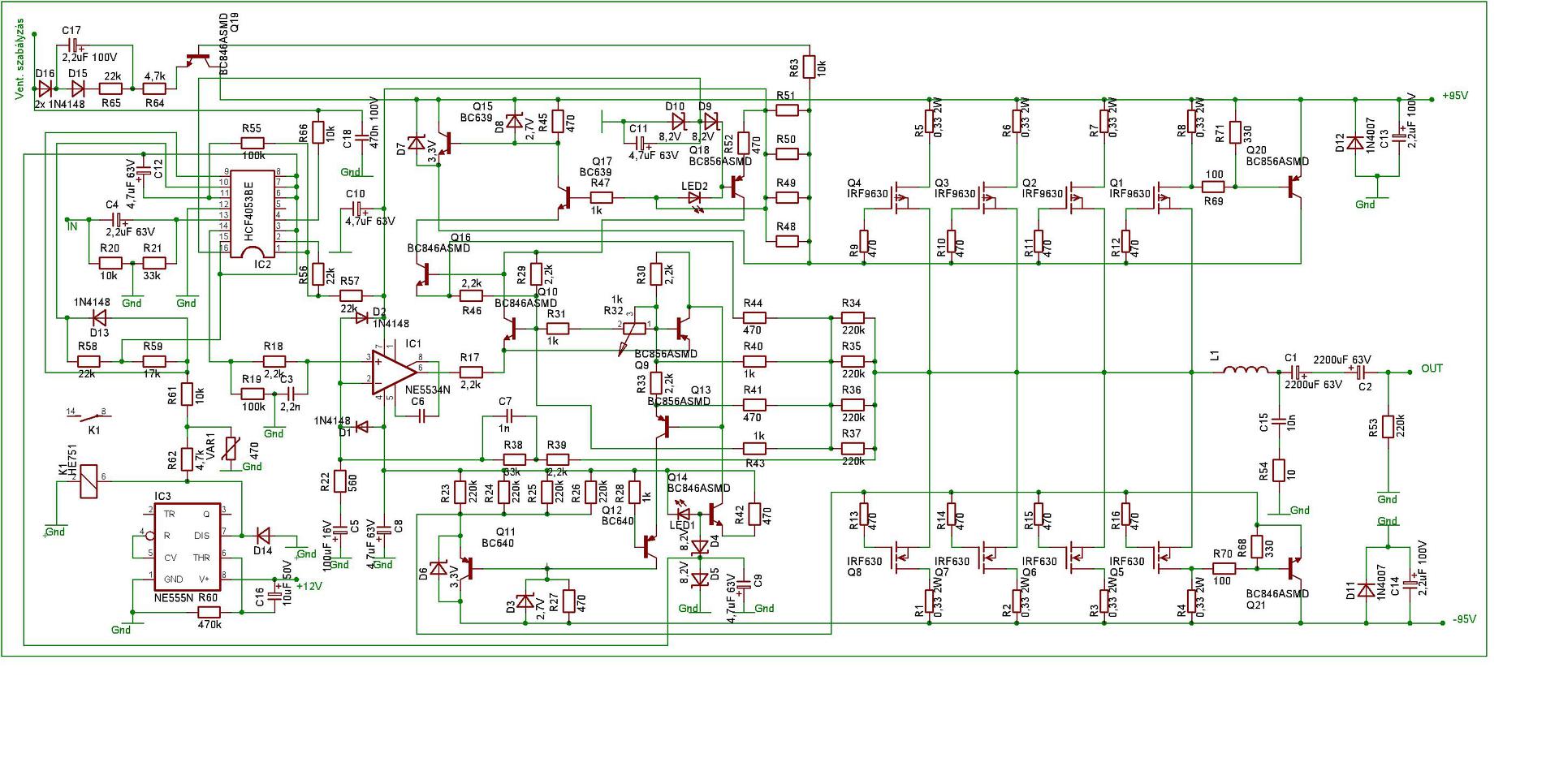
Üdv mindenkinek lene egy Ágota ds600 a kivezérlő elöerösitőnel van 2db IC pontos típusát nem tudom mert hiányoznak belöle valaki tudja hogy hejeszkednek el bene és pontos típusát mert elég szépen bele van kontárkodva életre szeretném kelteni
(#) Johnycorp válasza Csilag hozzászólására (») Ápr 22, 2020
Szia.

Nézd meg a mellékelt fájlt, hátha ez az, amit kerestél.


Egyébként nem érzed, hogy illene egy fórumon kicsit követni a helyesírás szabályait?
Ez nem egy chat oldal. Lásd szabályzat.
Összefolynak a mondataid, nincs helyesírás és nincsenek írásjelek.
Szörnyű.
(#) pucuka válasza Csilag hozzászólására (») Ápr 23, 2020
Másfél éve vagy fórumtag, és még mindíg nem jöttél rá, hogy hogyan kell használni.
Most minden erősítődnek, amit nem tudsz megjavítani, külön topikot nyitsz?
Bővebben: Link
Ez is elfért volna a másik mellett. Ráadásul még a kapcsolási rajzát is mellékelted (ami igencsak hasonlít erre), attól kezdve nem lehet nagy probléma kitalálni, hogy milyen IC -k vannak benne.
(#) Moderátor hozzászólása Ápr 23, 2020
A helyesírási szabályok be nem tartása, továbbá a téma jellege miatt a topicot lezárjuk.
A hozzászólás módosítva: Ápr 23, 2020
Következő: »»   1 / 1
Bejelentkezés

Belépés

Hirdetés
XDT.hu
Az oldalon sütiket használunk a helyes működéshez. Bővebb információt az adatvédelmi szabályzatban olvashatsz. Megértettem