Fórum témák
» Több friss téma |
Fórum » Akksitöltő gond
Ha usb kábellel dugom fel a gépre akkor lehet választani 3 mód közül..de szerintem eggyikbe se tölt..
A puffer az kondenzátor, és nem 2K, meg 6K, vagy meg tudod ezt mondani értelmesebben is. Ha a töltő 5Vos, akkor jó lesz, polaritásra ügyelj. Az újabb Nokiák azok 5Vosak.
Akkor a kondenzátor 6000µF és 2000µF a töltő 5V-os decsak 350Mah jön ki belőle..ezért félek, hogyha rákötöm amit csinálok abból kijöhet 1,5A is és az tönkre is tehetné..
Úgy is annyit vesz fel a cuccod amennyi kell. Az csak egy dolog hogy mennyit tud leadni a tápod!
A mértékegységeket rakd a helyére. 350mA talán és nem Megaamperóra, mert Ah-t csak az akkukra adnak meg.
Ezen és is csodálkoztam..de a töltőn 350mAh van írva
![]() Na m1 próba szerencse.. max ha nagyon melegszik az akksi majd lekapom
Sziasztok.
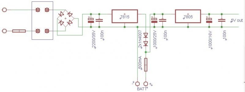
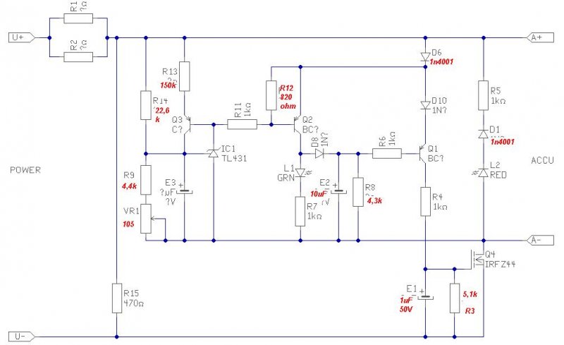
Igaz már régi téma de újra elővettem mert idegesít hogy ez az egyszerű kapcsolás még sem működik. Anó feltett kapcsolási rajzot kiegészítettem a hiányzó alkatrészek értékével. És csináltam az aksi negatívjához képest egy pár mérést R11,R12,R13 =(12,09V) / R7 = (10V) / D6 (12,31V) Kiszedtem újra a három tranzisztort hát ha valamelyikkel gond van. 3 tranzisztornál egyforma értéket kaptam (szerintem jók) (Ha a Q3 benne van akkor még villágít a zöld led.) Az R9+VR1 -en 2,1V a max mérhető érték ami kevés ,és a TL-nél 12V, 0V , 2,33V a lábain. Az ellenálásokat egyenként kimértem és beazonosítottam azok is jók, R1,R2 nem szakadt. IRF cserélve , és a TL is , diódák jók, nem szakadt nem zárlatos. Más trafóval sem jó. Valami tipp ? A kukán kívűl!
Újabb fejleményre jutottam ha az R9-et kikötöm akkor megy a töltés de a zöld led világit akksiról is meg a hálózati tápról is egyaránt. R9+VR1 -en 2,6V van rajta a akkuhoz viszonyítva.
Szerintetek mi lehet a gond?
Hello!
Ha a zöld Led világít, nem szabadna töltésnek lenni. - Vedd ki a Q3-at, és az IC1-et. - Kapcsold be a töltőt, előtte a töltőt kapcsold rá az aksira. - A zöld nem éghet, a töltésnek mennie kell. - Mérd meg a tranyók lábain mérhető feszültségeket, az aksi negatívjához képest. - Mérd meg az ellenállásokon és diódák lábain mérhető feszültségeket. Ha most az R11-szabadon maradt lábát hozzázárod az aksi negatív pontjára, akkor zöld Led jelez, a töltés kikapcsol. -Mérd meg újra a feszültségeket.. üdv! proli007
Köszi a tanácsot de megoldódott miután sikerült töltésre bírnom (véletlenűl). Onnét kezdve minden érték megváltozott. Nem úgy mint az előtt, szinte mindenhol 12V- volt. A lényeg hogy a Q3 tranzisztor volt a bibis ,csak nem tudom mi van vele mivel a többi tranzisztor mérésével megegyezett. Igaz csak dióda méréssel mértem ki őket. A töltés működik, a zöld led is jó 14,60V-nál áll le a töltés (3/A töltésszintnél), Még a hibás tranzisztor benne van mivel máshová került. Most a polaritás jelző rossz. Fordítva teszem az aksira ég a piros de a IRFZ 44, és a biztosíték is elszáll azonnal.
Sajnos a tranzisztorok számát nem tudom leolvasni H550 vagy ilyesmi (550 az látható) de adatlapot nem lelek hasonlót sem. Mivel lehetne helyettesíteni a tranzisztorokat? Dióda mérésnél a középső láb a műszernegatívján és igy lehet mindkét lábon értéket kapni. fordítva nincs érték.
Hello!
Elvileg nem kellene elszállnia a Fet-nek, mert csak kb. kétszeres feszültséget kap, de zárva kellene hogy legyen. "Dióda mérésnél a középső láb a műszernegatívján és így lehet mindkét lábon értéket kapni. fordítva nincs érték." Akkor ez egyértelműen egy PNP tranyó (amihez mérsz, az meg a bázis), mint ahogy a rajzon is ábrázolva van. De a tranyók helyett, bármelyik kis teljesítményű (BC) megfelelő, csak a PNP-NPN be legyen tartva.. (BC182-BC212 v. BC546-BC547..) De ha a bázishoz képest a kollektor és emitter jót mutat, attól még a kollektor-emitter között lehet zárlat.. Tehát azt is mérni kell, mind két irányban szakadást kell mutatnia. üdv! proli007
Elvileg nem kellene elszállnia a Fet-nek, mert csak kb. kétszeres feszültséget kap, de zárva kellene hogy legyen.
De mos a rossz tranyó oda kerűlt biztosan (majd kimérem vagy az összest cserélem) mert ez előtt ha fordítva tettem akkor tényleg nem volt gond belőle . és biztosan C/E között van a hiba mert ugy nem mértem. Köszönöm a segítséget. Egyébként megépítem ujra ezt a kapcsolást mert az újdonsűlt akksitöltőm egy gagyi és csak egy dióda van benne. Na meg aztán aztán bír melegedni rendesen.
Sziasztok!
Összeraktunk egy akksi töltőt a csatolt rajz alapján. A rendszer működik akksiról és hálózatról is külön-külön. A stab IC (L7815CV) csak kéz meleg. Viszont, ha az akksi is rajta van rohamosan megnő a hőmérséklete. Próbáltam az 5V-os kört is kiiktatva, de nem használt. 120-150mA az akksira menő áram. A Stab IC-re 28,6V-t megy. A trafó 18V/12VA. Válaszokat előre is köszönöm.
Mondjuk ha nem a batt nevű aksit kívánod tölteni korlátozás nélküli árammal, akkor kéne egy aksi felöl nyitó irányú dióda is sorba... (biztosíték anód, leágazás katód )
Ha cél a batt nevű aksi töltése is akkor a plusz diódával párhuzamosan kell kötni egy kb. 22-47 ohmos ellenállást .
Gyorsabb ha részletesen leírom.
A biztosíték és a leágazás közötti vezetéket megszakítod , a biztosíték felöli részre teszed a dióda anódját és az ellenállás egyik végét, a 2x 1n4007 és a leágazás csomópontra megy a dióda katódja és az ellenállás másik vége. Az ellenállás 22 ohm esetén legalább 1Wattos kell legyen. Na közben le is rajzoltam...
Köszönöm. Kipróbálom, de be kell szereznem 1W-os ellenállást, mert jelenleg nincs.
1N4007 jó? S akkor elvileg megfog szünni a melegedés és a töltés is rendben lesz?
Az a dióda 1A 700 V szóval jó lesz.
Melegedni fog valamennyit, mert átfolyik rajta kb. 200mA lemerült aksinál 22 ohm esetén, tehát hüteni nem árt az ic-t de 47 ohm nál már csak 100mA folyik, és akkor már lehet az ellenállás is fél wattos... És akkor igen, minden jó lesz.
Megcsináltam. 22 Ohm/2W-os ellenállással. De még mindig iszonyatosan forró. Pedig csak egy 12V-os 1,3Ah új akksi van rajta amit tölt. Egyéb fogyasztó egy 16F PIC és egy LCD...
Hello!
Nincs ezen semmi csodálkozni való, a stabilizátor jelentős teljesítményt alakít át hővé. Szép nagy hűtőborda kell számára. :yes: üdv! proli007
Hello olyan dologbe ütköztem , hogy van egy 14,4V voltos akkus csavarozó töltöm aminek elszált a töltöje.Nos rosz bennt a trafo ami helyett kéne egy másik.Az elö kérdés hogy mekkora trafo lehetett benne.Meg vagy egy to220 tokozásu valami amiröl nemtudom miaz.Ez van ráirva :A I 757 alatta pedig: F9I5
Nos ez mi és mi jó helyette? Boltban db 243-at adtak helyette de nem hiszem hogy jó mert melegszik rendesen.Probáltam a db-nek a collektor emitter lábát cserélni de ugyis semmi.Egy 12v-os trafoval probáltam helyettesiteni a régi trafoját.Amugy olyan töltö hogy visszajelez ha töltve van az aksi tehát piros és egy zöld led is van rajt.
A 3 lábú nem véletlenül 7915 15 V-os stabilizátor ic?
7915 Esetleg fényképet nem tennél fel? Könnyebb lenne mint így tippelgetni.
Hali de ha 7915 lenne az nem hiszem hogy jó mert az negativ 15V-os fesz stabilizátor és ehhez szerintem ha kelle akkor is pozitiv stab kéne
probáltam lefényképeznide a felirat nem láthato a képen sajna.
Sziasztok!
Az akksitöltőm a szelénnél köhint egyet- párat ha olyan kedve van. De nem is terhelem túl és néha úgy is köhög párat. Csak félek hogy eldurran az egyszer mellette, egy szekrényben tárolt akku is. Itt egy videó hogy mit művel: http://data.hu/get/3805020/MOV00001.3gp Bezzeg mikor videóztam csak egyet pukkant és villant, ha láttok egy pukkanást tovább ne nézzétek a videót mert nem csinálja többet full zárlatnál sem. Képek róla: A két szelén között a felső lapnál belül látszik is hogy lyukasra van égve és ott eregeti a gömbvillámokat: http://img3.indafoto.hu/9/3/2603_98bd65207ee83bfd17ebb0db971eddf9/11617709_c22ff60ad53025d17ebb657b4ccd2a00_m.jpg AKkor ez már kuka? A szekunder kör egy kicsit barnára van égve, egyszer zárlatba ment az áramkör és csak akkor vettem észre mikor megtelt füsttel a sufni. De túlélte csak néha meglepetésszerűen a szelén is pukkangat párat. http://img1.indafoto.hu/9/3/2603_98bd65207ee83bfd17ebb0db971eddf9/11617707_02b9e1f06b99abd537e8e91619dad395_m.jpg A biztosítékokkal nem lehet gond, sose ott volt a hiba: http://img9.indafoto.hu/9/3/2603_98bd65207ee83bfd17ebb0db971eddf9/11617703_adf5655df2e547be0318599ff55b6485_m.jpg Meddig élhet még?
Szia!
Az a biztosíték nem egy életbiztosítás. A szeléned viszont rossz, kár kínozni, 2db 5A-es diódával lazán ki lehet váltani.
Az a csavarszár, ami "bizti" helyett látható, kb.1000A-nél old(-ana)le, örülj, ha a trafó nem menetzárlatos(mennyi a primeráram-terheletlenül?)!
De még működik.... csak néha szikrázik.
Mert végülis az akksit feltölti. De minimális kiadás a dióda... úgyhogy majd átfogom alakítattatni. |
Bejelentkezés
Hirdetés |











