Fórum témák

» Több friss téma
Fórum » Akksitöltő gond
 
Témaindító: lift, idő: Jún 22, 2007
Lapozás: OK   7 / 15
(#) VIM válasza proli007 hozzászólására (») Jan 6, 2009 /
 
Helló! Ha szólhatnék, talán annyit, hogy a tranyónak látszó alkatrészek betűjelét meg kellene nézni pontosabban, jó világítás és nagyító segédlettel s talán ha sikerül lerajzolni a nyákkövetős rajzot (erős fényű izzóval átvilágítva a panelt látni az alkatrészek nyákkapcsolatát) akkor könnyebb lesz megérteni a működést is. A rajzot is azért bányásztam ki, mert elég hasonló a te "4 tranyós" nyákodhoz. Az IRF és a KA...-s alkatrészeknél is találhatók alapkapcsolási megoldások. Vagy, ha tudnál egy jobb minőségű közeli képet csinálni a panelról.
(#) zsa válasza VIM hozzászólására (») Jan 7, 2009 /
 
Hello

Készítettem uj képeket, remélem ezek használhatók .

Ja KA431AZ (Tranyó?) a képen kivan szedve.

3 db tranyó pedig egyforma (ST (B,vagy H vagy R 550D) SN LC van ráírva
(#) Dempsey válasza zsa hozzászólására (») Jan 7, 2009 /
 
Szia!
Irtam hogy az nem tranyó hanem valamilyen komparátor féle, erre írta MEX hogy feszültség referencia beállító! Azt is irtam hogy TL431CZ néven tudsz venni!
(#) VIM válasza zsa hozzászólására (») Jan 8, 2009 /
 
Helló! Csinálta itt valamit, nem tudom segít-e a többieknek eligazodni az áramkörön, már ami a fotók alapján elkészíthető volt. Amit a leveleződre írtam, mert hát véletlenül oda sikeredett, felteheted ide is.
(#) zsa válasza VIM hozzászólására (») Jan 9, 2009 /
 
Kép a nyákról mi hova volt kötve..

Kép 0034.JPG
    
(#) proli007 válasza zsa hozzászólására (») Jan 9, 2009 /
 
Hello!

Kicsit előrelöktem a dolgot.
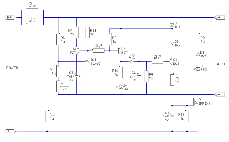
Ha van valakinek kedve, ellenőrizze le, hogy ez az áramkör és a pozíciószámok, megfelelnek-e a valóságnak. És ha készíthetne egy alkatrész listát is, akkor ráírom a rajzra, és leírom hogy működik (bár most már látható). Elvileg így működhetne a dolog.

üdv! proli007

IRFZ-CHG.png
    
(#) zsa válasza Dempsey hozzászólására (») Jan 9, 2009 /
 
Ki lett cserélve a kérdéses alkatrész de semmi változás.

TL431cz csere lett.

Következő észrevételem amit nem értek..

Be tápról meghajtva az irfz44n mérésénél a következőket tapasztaltam

S,D,G a lábkiosztás szerintem. szóval a S és G lábon -12V van. viszont ha S/D vagy G/D-t mérek (irfz lábain) akkor a D-n +12V megy ki . amit nem értek hiszen a (középső) (D) ott mindenképp - nak kellene ki meni-e ? Vagy csk én mérek hűlyeséget ?
(#) VIM válasza proli007 hozzászólására (») Jan 10, 2009 /
 
Helló! Köszi a segítséget! Legalább ma nem kell rajzolnom. Szerintem ha a hibás 431-es kicserélődik a töltő működni fog, de csak akkuval! A nélkül nem lehet jó értékeket mérni a kapcsokon.
(#) VIM válasza zsa hozzászólására (») Jan 10, 2009 /
 
Helló! Ez nem tápegység! Ez nem működik addig míg nincs akku a kapcsokon. Vagy úgy sem megy? Ha kicserélted a 431-et, más szemmel látható elváltozást nem látsz amit javítani kell, rakd össze és menni fog.
(#) Dempsey válasza zsa hozzászólására (») Jan 10, 2009 /
 
Ha kicserélted tegyél rá akksit ahogy a többiek is mondják és próbáld ki hogy jó-e a töltő!
(#) VIM válasza zsa hozzászólására (») Jan 10, 2009 /
 
A a jó, hogy ott most pozitívabb lett, mert a 431-es beállítása nem érzékeli az akksit. Vagy rátetted?
(#) zsa válasza VIM hozzászólására (») Jan 10, 2009 /
 
igazatok van aksi nélkűl mértem.!!!!

Most szereltem össze de csak nem megy...

Aksit ráteszem a zöld led folyamatosan világít ( nem tölt)!

Terhelés allat kilehet szűrni mi lehet a hiba ? És ha igen hol mérjek ?
köszönöm előre is
(#) VIM válasza zsa hozzászólására (») Jan 10, 2009 /
 
R11, R12 átad akksi nélkül? Ezek egyben mint egy bizti működnek ha baj van szakadnak,kiégnek.
(#) zsa válasza VIM hozzászólására (») Jan 10, 2009 /
 
R12 , R11 az jó , kiszerelve 2K mérésnél 980 mutat a műszer..


üzemközben is rámértem úgy is van előte és utána is áram
(#) zsa válasza VIM hozzászólására (») Jan 10, 2009 /
 
A 3db tranyó nál ezt mértem (kép)
műszer a negatív bemenetre a másik a tranzisztorokra. minden lábnál 12v van

és csak egy negatívat leltem köztük.

Ez nem hiba ? esetleg ?


Kép 00h.JPG
    
(#) VIM válasza zsa hozzászólására (») Jan 10, 2009 /
 
Forrasztásnál nehogy összeérjenek a szigetek, mert mint ha úgy látszana. R5 egyik lábát ha kiforrasztod megy-e a töltés?
(#) VIM válasza zsa hozzászólására (») Jan 10, 2009 /
 
Ha ott 0 van akkor az a tranyó nyitva van s ha nyitva van az IRF zárva. A potival lehet, hogy új referenciát kell beállítani az új 431-nek. R1, R6 közösén kb. 2.5V-ot kellene mérned. Vagy az akksi töltve van?
(#) zsa válasza VIM hozzászólására (») Jan 11, 2009 /
 
R5 ki lett szedve , de igy sem töltött.
R1, R6 közösén mért érték 1.53V van , ha töltő+aksi is rajta van (mint mikor tölteném)

(#) VIM válasza zsa hozzászólására (») Jan 11, 2009 /
 
Helló!Tudtam, hogy el fogom rontani azzal , hogy átszámozom az ellenállásokat.Ugyan is nem mind látszik jól, ezért én tetszőlegesen más számokkal láttam el a megértés végett, míg nem készül el a rajz. De a rajz az kiváló, csak a számozott ellenállások a panelon máshol vannak! Légyszi keresd meg aszerint, ahogy a rajzon, (amit proli készített) elhelyezkedik a panelon.
(#) VIM válasza zsa hozzászólására (») Jan 11, 2009 /
 
"R5", szemből nézve a panelt, jobb szélső tranyó fölött van. Elkó, R.., R5, jobbról, balra" haladva".
(#) zsa válasza VIM hozzászólására (») Jan 11, 2009 /
 
Bocsi de sajna nem igazán tudok eligazodni a rajzon .

Csatolok egy képet 1 vagy 2 re gondoltál vagy teljesen rosszat nézek ?

Bocsi az értetlenségemmel.

Köszi a válaszodat előre is
(#) VIM válasza zsa hozzászólására (») Jan 11, 2009 /
 
A 2. számú. Írom, hogy szembe a panel, jobbról balra. Ha azt írtam volna, hogy fóliázott oldal.....Na szóval ha kiforrasztod az egyik lábát az R5-nek töltenie kéne 1000-el.
(#) zsa válasza VIM hozzászólására (») Jan 11, 2009 /
 
Akkor jól csináltam de sajna nem tölt igy sem...

a zöld led csak világít .. ( se szikra )
(#) VIM válasza zsa hozzászólására (») Jan 11, 2009 /
 
Ráteszed az akkura és nem megy az amper? kiforrasztott "lezáró" alkatrésszel? Akkor az IRF rossz, vagy nem nyit ki a G,S közé iktatott értékre vagy úgy ment tönkre, hogy G,D zárlaton keresztül R13 táplálja a ledeket.
(#) proli007 válasza VIM hozzászólására (») Jan 11, 2009 /
 
Hello!

Bocs, hogy megint zavarok, de nem lett volna célszerűbb előbb a tanácsomat megfogadni, hogy tisztázzuk az alkatrészek pozíciószámát és értékét?
Méréseket végezni ebben az áramkörben (az IFRZ Gate-t kivéve) az akku negatív pontjához célszerű.
- Azon a képen, ahol az alkatrészoldal látszik, ráírni a pozíciószámot, mert olyan homályos, hogy azok nem olvashatók.
- Kis txt táblázatot készíteni, hogy melyik pozíciószámú alkatrésznek mekkora az értéke.

Így már rendelkezésre állna egy rajz, ahol helyesek a pozíciók és van hivatkozási alap egy mérés, vagy csere esetén.

Én a csapkodásnak nem vagyok híve. Még ha hamarabb is vezet eredményre. A megértésnek és áramkör működésének, mérésének, később több haszna van, mint egy gyorsan megjavított készüléknek.

üdv! proli007
(#) VIM válasza proli007 hozzászólására (») Jan 11, 2009 /
 
Helló! Teljes mértékben igazad van! Az érdem eddig is a tiéd, hisz a te rajzod nélkül nem nagyon haladna a dolog. Mert, hát zsa töltője csak nem akarja az igazságot. Én már kértem, hogy nézze meg pontosan mi van írva az alkatrészekre. Már úgy is jó lenne ha a te rajzodat használná fel számozásra és beírt értékekkel tenné fel nekünk, nekem mind egy.Színkódot találni a neten. Nekünk nem okozna gondot a javítás ha kézben tarthatnánk a panelt! De neki a leolvasás is gondot okoz, mert nem tudja mit is kell nézni. Na, majd menni fog ez, semmi pánik!
(#) VIM válasza proli007 hozzászólására (») Jan 11, 2009 /
 
Ja, igen! Akartam mondani, ha meglesz a bűnös, az nem véletlenül lett az! Hát, ezért lenne jó a jó rajz! Amúgy csak indítsuk már el neki, ha tudjuk, még ilyen körülmények között is, mert hát TÉL van. (...a pontok nem érdekelnek ez után sem...) csak tudja használni a kedvenc töltőjét zsa.
(#) proli007 válasza VIM hozzászólására (») Jan 11, 2009 /
 
Hello!
Ha már itt tartunk:
- Ha ég a zöld led, akkor "vége a töltésnek".
- Tekintve, hogy a TL-nél jelentős pozitív visszacsatolás van, nem biztos, hogy bekapcsolna, még ha jó is lenne..
- A két párhuzamos ellenállásnak biztos nem jó a 600-vagy mennyi ohm. Mert akkor mennyivel fog ez tölteni.
- Az aksi helyére labortápot kellene tenni és úgy próbálni.
üdv! proli007
(#) VIM válasza proli007 hozzászólására (») Jan 11, 2009 /
 
De neki nincs! TL-nél a poti csúszkát maxra, hogy lezárjon Q3, Q2, később majd beállítjuk a jó értéket. HA! jó az IRF. Azt meg kb. 10W-os izzóval D,S átmeneten nézném meg.Ha világít az izzó, az IRF az előfeszítés ellenére sem vezet, tehát szakadt. Ha nem világít, amit nem tartok valószínűnek, mert R5 kiforrasztva sem vitte zárásba, akkor a G,D átmenet összehiccent. De, hogy miért??? Akksival!
(#) proli007 válasza VIM hozzászólására (») Jan 12, 2009 /
 
Hello!

Nem minden kerek, amit csináltok. (de még mindig gond a pozíciószám, lásd R5)

Idézet:
„TL-nél a poti csúszkát maxra, hogy lezárjon Q3, Q2, később majd beállítjuk a jó értéket.”


- Ha már benyitott a TL, nem biztos hogy a potival vissza tudod billenteni, mert az a pozitív visszacsatolás mértékétől, avagy az alkatrészek értékétől függ.

Idézet:
„HA! jó az IRF. Azt meg kb. 10W-os izzóval D,S átmeneten nézném meg.Ha világít az izzó, az IRF az előfeszítés ellenére sem vezet, tehát szakadt.”


- Az izzót itt nem teheted a kimenetre, mert ha nincs rajta aksi, akkor nem tud kinyitni a Fet. Ugyan így a fordított polaritás ellen is véd a D4-D3 dióda.



Idézet:
„Ha nem világít, amit nem tartok valószínűnek, mert R5 kiforrasztva sem vitte zárásba, akkor a G,D átmenet összehiccent.”


- Ebben a mondatban ellentmondások vannak, vagy nem tudom hova gondoltad az izzót és milyen üzemállapot van (akksi, betáp..) R5 kiforrasztása esetén a Fet-nek zárni kell. Ha a Fet GD átvezet, akkor a Fet állandóan nyitva lesz. Szerintem R5 kiforrasztásánál, rossz ellenállásokról beszéltetek. (kép 1-2)

Ez a módszer, nem fog célravezető lenni. Szerintem aksi kell rá, és mérni az aksi negatívjához képest.

üdv! proli007
Következő: »»   7 / 15
Bejelentkezés

Belépés

Hirdetés
XDT.hu
Az oldalon sütiket használunk a helyes működéshez. Bővebb információt az adatvédelmi szabályzatban olvashatsz. Megértettem