Fórum témák
» Több friss téma |
Fórum » Akksitöltő gond
Ha próba, akkor: végy kb. 2m 0.75-ös MCu vezetéket, majd tekerd a trafó köré, szorosan egymás mellé a meneteket és kösd össze a szekunderral sorba. Ha kevésnek bizonyulna a feszültség a menetvégeket fel kell cserélni a póttekercsen.
Az már igen rossz trafó amelyik a vasmagon kivül is képes komoly gerjesztést létrehozni.
hali!!
Van egy 12V 30Ah zselés aksi és azt hány Amperal kel tölteni?
18 cm x 7cm
160W-os gyors töltésnél 7.2A normál 2,4 A ez van a készülékre írva Kérdésem az lenne hogy mivel másik trafó nincs most egy másik aksitöltővel meglehet-e hajtani a panelt ? a töltőn nincs R-zárlat elleni védelem folyamatos a 12V
Hello! Na nagynehezen eljutottam odáig hogy kb összeállt a töltő váza. A teljesség kedvéért a hegesztő trafó semmi rendkivüli csak egy bazi nagy trafó. Sima mezei lemezelt trafó jó nagy és brutális anyagokból. Nem ilyen mozgó belső magos meg egyébb finomságok.
A primer oldal van belül ahhoz nem férek hozzá de van három csapolása ami olyan 8V körüli fesz változást jelent. A szekunder oldal amiből tekerek vissza az nagyon vastag lapos vezetőből van. Na most kérdés! A szekunder oldalon meg tudom csinálni hogy a menetekre rácsatlakozok vagyis lesz menetenkénti kivezetés. Elég lapos széles a vezető hogy a szigetelést megbontva rá tudjak forrasztani egy-egy vezetéket. Ekkor keletkezik ugye nekem mittomén kb 2-3Vnyi feszültség lépcsők. Ezt is tudom egy TIP35C vagy nagyobb teljesitményü tranzisztorral meg hozzá a vezérlés variálni, ez elég vagy elég csak a végkimeneten a most kb 38Vos feszkimenetre rátenni a szabályozást?? Vagy venni egy ETA porszivó fordulatszabályozóját és azt betenni a három fokozat elé még a primer oldalra? A lényeg van egy nagyon erős talán több száz amperos trafóm amiből egy olyan töltőt szeretnék ami birja egy akksi (200Ah) töltését vagy kisebb akksikét is. Esetleg megfelelő dióda sorral a bikázást is. Ehhez kellene valami kapcsolás ötlet köszönettel
Nem a külső méretet kérdeztem, hanem azt ami a tekercs közepén áthalad! Akkor az 7X mennyi?
Hello!
Ha igaz, rá van írva az aksi oldalára. Ha nem, akkor a kapacitás tizedével, azaz 3A-rel töltve, nem követhetsz el nagyobb hibát. üdv! proli007
Hello!
Én úgy gondolom, hogy a megcsapolás, mindenképpen szükséges. 38V mellett, akkora lenne a szabályzóeszközök disszipációja, hogy töltés közben befűtené a garázst. A kivezetések kialakítását, azért megfontoltan kell elvégezni. Ott, főleg ha bikázásra is használni akarod szép áramok folynak. A forrasztás, nem biztos, hogy célravezető. Tápegységeknél, ekkora áram mellett, már komoly csavart és sarukat szoktunk alkalmazni és figyelni az érintkező felületek nagyságát is. Eddig még csak szekunder oldali fázishasításos szabályzót készítettem, de annak sem örül igazán a trafó. Tulajdonképpen egy fojtó tekercs is kellene bele, de akkor már igen macerás a dolog. Primerköri szabályozásra vannak akik esküsznek. De én úgy gondolom, hogy egy ekkora induktív terhelés meghajtására, egy egyszerű porszívó fordulatszabályzója nem alkalmas. Ha primeroldali szabályozással akarod a 38V-ot 12V-ra csökkenteni, akkor ott szép csúcsáramokra lehet számítani. Plusz a trafónál ügyelni kel a szimmetriára, hogy ne legyen visszamaradó egyen komponens. (De majd ha valakinek van ezzel tapasztalata rám cáfol.) Ha a bikázással kapcsolatban van kérdésed, azt tedd fel a Potyo-nak, mert emlékeim szerint neki van tapasztalata trakesz aksik terén. De úgy gondolom, oda alacsonyabb feszültség is megteszi, mint a töltés esetén, hiszen párhuzamosan fog működni a gyenge aksival, és nem biztos, hogy közben szüksége van az aksinak 100A töltőáramra. üdv! proli007
Ha csak 12Vos akut akarsz tölteni, akkor tekerj le a szekunderből. Ha 24Vost is, akkor felezd meg a szekundert, vágd ketté, és csinálj két 12Vos tekercset. Most nem tudom, hány volt váltóáramú kell, hogy legyen a tekercs. Ha van 12V váltóáramod üresben, az elég lehet, de ha teszel szabályzót is a kimenetre, már nem. Bikázásra, négy orosz dióda után, fojtó, marad ki anyagod, ha letekersz a szekunderből, azt hiszem neked is jó lesz a mikrosütő trafója vasmagnak, arra fele menetet rátekersz, kis légrést hagyva. Töltés üzemben az egyenirányítás után csinálnák leágazást, legfeljebb 6négyzetes réz kábellel. Majd komoly pufferelés, de ez elé egy kapcsoló kell, ami legyen 25, 40Aes legalább. Találsz mint kétpólusú hálózati kapcsoló. Ha ezt bekapcsolod, akkor ne használd bikázásra. Ide jöhet a teljesítmény szabályzás. 200Ah akunak 20A kell. Kisebbnek kevesebb. Valahogy figyelni az áramot, és a feszültséget. Ha túllépi a beállított áramot, leszabályozni, lehet legjobb volna a primert szabályozni.
Hány VAes a trafód? A bikázás az több száz amper is lehet szerintem. A bikázó részt, azt fixre kell szerelni, és rákapcsolhatóra a töltőt szerintem. Nem túl jó volna, ha egyenirányítás utáni kondit az aku egyből leszívná, majd az elektronikának is visszarúg. Ha tudjuk, körülbelül mekkora trafó, akkor lehet gondolkodni, primer vagy szekunder szabályozásról. Tudnunk kell hány amper várható a primeren. Vagy mérd meg, egy 12Vos akut a primerre kötve hány amper folyik át rajta, és pontosan mennyi akkor az aku feszültsége. Ettől még nem ég le a trafó, de tudjuk pontosan az ohmos ellenállását, és a max áramot. liderces-nek, de a tied volt az utolsó hozzászólás a témában.
üdv Mki! Nem is tudom kinek válaszoljak. tehát elsődleges cél 12V akksitöltés. De majd idővel ha beszerzek alkatrészeket kiegésziteni esetleg bikázás funkcióval, de ez nem létfontosságu.
Akkor ha jól értem két fajta betáplálás és kétfajta kimenet ami célravezető. Megfelelő üzemmód választó kapcsolókkal. Lehet egy primer oldali porszivós vagy hasonló szabályozás és lehet egy szekunder oldali is kis elektronikával? vagy elég az egyik? melyik jobb?? A másik vonal ha bikázok is vele akkor kell a megfelelő dióda sor ami ezt elviseli a fojtó és különösebb szabályozás nem is kell? Eleve van három fokozatom is. Mondjuk ha a legmagasabb fokozatban mérve visszatekerem 15Vig akkor abból lesz kb 11V a minimumon a három fokozat választásával és ez még csak a primer oldali. Ezt meg lehet fejelni egy szekunder oldali elektronikus szabályozóval, ampermérő már kész megfelelő söntöléssel, voltmérőt is szeretnék bele ahhoz is megvan a panelmüszer. a lényeg egy sokoldalu kis trafó ha kell akksis kis gépeket is elbirja meg egyébb apróságok. köszi minden épitő jellegü hozzászólást.
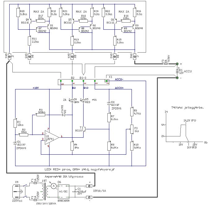
Múzeális értékünek számító 1981-es RTÉ-ben közölt töltővel nem jutok egyről a kettőre. Minimális módosítással megépített töltő nem a megadott karakterisztika szerint működik. A módosítástól függetlenül a vezérlőköre nem azt produkálja, amit kellene. Az IC1 (uA741) 6-os kimenete nem akar a nulla közelébe menni, annak ellenére, hogy az invertáló (-) 2-es bemenete magasabb szinten van mint a (+) nem invertáló (3-as láb). Néhány konkrét adat:
IC1/2 = 6,69V (zénerrel satbilizált) IC1/3 = 4,78V IC1/6 = 3,07V Na ezzel a 3,07V-al van a gondom. Hiába kap T1 bázisa 1,9V feszt, mivel az emitere ugyan azon aponton van mint az IC kimenete, ezért nem tud kinyitni. Így meg nem működik a "C" - "D" szakasz. Az "A" - "B" probléma mentesen beállítható 2A-re és az "E" pont utáni szakasz is működik. Ha az IC 3-as bemenetét direkt testelem, akkor is csak 2,12V-ig csökken a kimenetén a fesz. IC-t már többet is cseréltem. Áthidaló megoldásként kisérletezten a T1 bázisosztójával. Alsó tagját megemeltem pl. 12K-ra, de csak minimális 0,2V emelést értem el vele. Az emiter jelenlegi kb. 3V-ját alapul véve, legalább 2V-nyi emelést kellene elérni a mostani bázis szintről. Véleményem szerint nem a T1 báziskörében van a megoldás. Már csak azért sem, mert nem mindegy, hogy T2 bázisa az R4, R6 (T1) körön keresztül egy megemelt szintről, vagy közel nulláról kapja a vezérlést. Bármilyen hasznosítható tanácsot előre is köszönök. Idézet: „IC-t már többet is cseréltem.” A többi félvezetőt leellenőrizted? Tranyók, diódák jók?
Hello!
Az elmondottakat kissé át kellene rágni. - Az elég természetes, hogy az IC kimeneti feszültsége nem megy le nullára. A maradék feszültség elég gyártófüggő is. - A kapcsolás kissé "analóg" típusú, értem ez alatt, hogy sok mindentől függ a beállítása, és mindenki mindenkivel összefügg. Én ezt a kapcsolást valaha megépítettem, és kissé módosítottam. Ha érdekel elő kaparom és felteszem. A bázisáram vezérlést kiiktattam, és áramgenerátort alkalmaztam. (Így sem probléma mentes, de működőképes.) üdv! proli007
Helló! Nem körtokozású a számozás véletlenül???
Válaszod közben módosítottam a beírásomon, de itt külön megjegyzem, hogy szinte már minden egyes érintett alkatrészt kicseréltem, ami félvezető, a passzív elemeket meg kimértem. Minden alkatrész jónak bizonyult. Annyival kiegészítem az áramköri leírást, hogy eredetileg nem a TIP2955 és nem is a BD250 volt a főköri teljesítmény tranyó, hanem egy BD242 és 2N3055 kombinációjával kialakított PNP kapcsoló. Működött is, amíg a BD242 egyik lába le nem törött. Gondoltam, hamár cserélem, beteszek eredendően PNP nagyteljesítményűt. Nem ragozom tovább, mert szerintem ennek a főköri változtatásnak nem szabadna befolyásolni a vezérlőköri komparátor kimenő szintjét. Mivel a megépitett főkör az éppen kéznél lévő anyagokból lett összeállítva, ezért eddig nem is igen bajóltam a karakterisztika szerinti beállítással. Most szerettem volna beállítani, de nem tudom, hogy a csere előtt az milyen volt. Lehet, hogy akkor sem tudta?
Minden ötlet jól jön. Ha megtalálod kérlet tedd fel, talán más is hasznosítani tudja.
Kérek engedélyt meghunyászkodni!!! Nem gondoltam semmi rosszra, de a rajz körtokos lábkiosztást mutatott akkoriban is. Nekem ez volt az első töltőm amit megépítettem, de nem tetszett mert túl sokat diszipált a tranyó s nekem nagyon ki kellett perforálnom, kopoltyúznom a dobozt.
Hello!
Úgy látom sok változás nincs rajta, a meghajtást kivéve. Egy furasága van, hogy a töltés végén, ki-be kapcsolgatja a töltőáramot, annak megfelelően, hogy az aksi feszültségesése milyen. Majd a kitöltés egyre csökken. De ez is egyfajta "áramszabályozás". A diódákból, viszont látszik a működés módja. (Nem tudom, felraktam-e már?) üdv! proli007
Kösz a rajzokat. Az enyémmel összevetve kisérletezek tovább. A KI/BE kapcsolgatást az enyém is csinálta egyszer. A te rajzodon P3-al jelzett potin állítottam és megszünt. Arra már nem emlékszem milyen irányba.
Hello!
Tök mindegy merre tekered, mert ez a 14,V-os lekapcsolási szintet állítja. Azért krepeg, mert igen nagy az erősítés, ha eléri a beállított szintet, akkor lekapcsolja a töltést. Erre az aksi feszültsége csökken, majd újra bekapcsolja. Ha eltekered, az csak ideiglenesen hat, míg a fesz el nem kezd csökkenni. üdv! proli007
Nálam valószínű, hogy azért hatott, mert tényleges KI-BE kapcsolgatásról valójában nem volt szó. Mivel az én töltőmön momentán a C-D szakasz még mindíg csak max +1A-el tud többet az A-B szakasznál, amely töltési szintben megegyezik az E ponttal. A korábbi leírásomhoz és a feltett rajzhoz képest modosítottam az eredeti változaton, bár így sem tökéletes, de legalább zavaró dolgokat kiszedtem. Pl. bekellett tennem egy hidegítő kondit az invertáló bemenetre mert az aksin műterhelésnek használt izzó egy kb. 50KHz-es háromszögjelet produkált vissza, amelynek a szintje a hasznos jelnek kb. 1/4-a volt, ennyivel megelte a bemenő jelet az IC 3-as lábán. Gőzöm sincs hogyan csinálta. Az én rajzomon D7-el jelzett diódát is kidobtam. Ez egyébként a RTÉ könyv rajzán sem szerepel. Már nem tudom miért tettem be a kisérletezés közben. Annyi kombinációt próbáltam már ki, hogy egyes dolgokra már nem emlékszem.
Hello!
Ha a CD szakaszban a tranyó nem képes több bázisáramot szolgáltatni, akkor az szerintem mérhető feszültségekben. (Az, hogy a potikat rövidre lehet zárni, nem túl illedelmes dolog) Ha a 741 nem képes lehúzni az emittert, akkor próbáld meg a 741 kimenetét a testhez képest lehúzni egy 2,2kohm-os ellenállással. Azt a 741-nek még meg kell tudni hajtani, viszont segít a végfoknak lemenni. (Erős a gyanúm, hogy itt valami igen egyszerű árulás van. Próbáld meg kivenni az IC-t ha foglalatban van, és a kimenetének testre húzásával beállítani a CD áramot. De a potit ne zárt rövidre, mert akkor a tranyónak és a trimmernek is annyi.) üdv! proli007
A javasolt dolgokat lényegében már végig játszottam, ha nem is pot az általad írtak szerint. Én megkisértettem az ördögöt és a T1 kollektorát direktbe földeltem, majd kiduvadt szemmel ellenörizve a kimenő áramot ovatosan szabályoztam a T2 bázis áramát a trimmerrel. Mintha semmit sem csináltam volna. Szóval addig eljutottam, hogy függetlenül a IC kimenet és a T1 bázisának egymáshoz való viszonyától, ami továbbra sem úgy vezérlődik, ahogy szerintem kellene, magában a teljesítmény körben is van valami hiba. Most már csak arra tudok gondolni, hogy a BD250 tranyónak az erősítése jóval kisebb lehet mint a TIP 2955-nek. Hűtóborda méret miatt lett a BD250 betéve, de most már beteszem próbára az RTÉ-ben írt eredeti tranyót.
Hello!
Hát akkor a végfok mégsem képes meghajtani a szükséges áramot. De a gond, több problémából is összetevődhet. a. Áramerősítési tényezők b. Tápfeszültség szűrése c. Trafó feszültsége a.) Ha a tranyók bétájának szorzatával elosztod a töltőáramot megkapod a szükséges vezérlőáramot. De ha megnézzük a BD250 és 2N2955 áramerősítési tényezőjét, akkor láthatod, hogy a BD sokkal erősebb. 10A kollektor áram mellett, mintegy 70-es bétával számolhatunk. (2N ennél az áramnál, már 10 alatt van) Ha 10A folyik és a béta 70, akkor ehhez 142mA bázisáram szükséges. Ha ekkora kollektor áram mellett megnézzük a BD242 áramerősítését, akkor kb. 150-es értéket kapunk. Így a vezérlőáram 142mA/150) kb.1mA-re adódik. Ezt kell biztosítani a tranyónak. Ha figyelembe vesszük, hogy ezt a bázisáramot akkor is biztosítani kell, mikor a trafó feszültsége meghaladja az aksi feszültségét (12V) és ebből le kell vonni az IC és tranyó maradék feszültségét, akkor R6 potira, kb. 10V jut, tehát annak értéke 1mA mellett, kb. 10kohm-nak kell lenni. b.) Ha a tápfeszültséget nem szűrjük meg, akkor áram csak abban az időben folyik, mikor az egyenirányított feszültség magasabb, mint az aksi. Tehát nem a teljes időben folyik. A feszültség pillanatnyi értéke, u = Umax sin ωt. Ha a trafó terhelt feszültsége 16V, akkor kb. 20V csúcsfeszültségre számíthatunk. (Umax) kiszámítva látható, hogy áram csak akkor folyik, mikor a nullponthoz képest eltelt 1,5msec idő. 10ms periódus időt számítva, így csak 7ms-ban folyhat áram. (a kétutas egyenirányítás frekije 100Hz azaz 10ms) Ez 10/7 arány mellett, 1,42-es szorzót jelent. Tekintve, hogy az áram a 7msec időben sem állandó értékű, hanem közelítőleg szinuszos jellegű, a csúcsáramhoz képest, kb. az effektív érték folyik. Ez újabb 1,42-es szorzót jelent. Így ha az árammérőnkön 10A-t szeretnénk leolvasni, akkor kb. 20A-nak kell csúcsban folyni (1,42*1.42*10A). Látható, hogy szűretlen kétutas egyenirányítás esetén a csúcsáramnak kétszeres értékűnek kell lenni. Ha megnézzük a BD250 áramerősítési tényezőjét 20A áram mellett, akkor már látható, hogy csak 30-as bétával számolhatunk. A BD242-nek is már kb. 700mA-t kell szolgáltatnia. Így már csak 70-es bétával számolhatunk. A meghajtó áram, így közel 10mA-ra esik. c.) A trafó terhelt feszültsége szintén befolyásolja a csúcsfeszültséget, és minél közelebb kerülünk az aksi feszültséghez annál nagyobb csúcsáramok szükségesek a 10A eléréséhez. (A tranzisztorok maradékfeszültségével okozott veszteségeket nem vettük figyelembe.) Nos, tanulságként annyi vonható le, hogy minél gyengébb a főáramkör szűrése, és minél nagyobb a töltőáram és aksifeszültség annál rosszabb helyzetbe kerülünk. (Elnézést, ha kissé hosszúra sikeredett a dolog, csak azt szerettem volna szemléltetni, miért lehetnek olyan problémák, amik talán az első ránézésre nem látszanak.) üdv! proli007
Jelentem sikerélmény.
De mindenekelőtt köszi szépen a részletes számításokkal is alátámasztott elemzést. Biztosan mások is tanulhattak belőle. Sajna már rég volt, amikor ilyen számításokat csináltam és azóta egy percet sem dolgoztam a tanult szakmámba. Ezért a valamikori tudás hobbi szintren sűllyedt, messze lemaradva már, főleg napjaink technikai szinvonalától. Végül is ez segített a megoldáshoz. Számításaidnak az a része, amely az R6 ellenállásra csak 10K értéket hozott ki, kicsit elgondolkodtatott. Mia fenének van ott 220K (RTÉ adat). AZ R4 értéke az A-B szakasz biztosításához kb 87K. Ezzel párhuzamosan kötődik az R6, tehát annak a maximális értékének is jóval kisebbnek kell lennie. Betettem helyette egy 25K-s trimmert max értékre állítva. Próba. És láss csodát. Csípőből 5A-el tőlt a C-D szakaszban. Csekély szabályozással elérhető a karakterisztika szerinti 6A. És ezt produkálja úgy, hogy az IC kimenete továbbra is messze van a 0-tól. A legkisebb értéke sem ment soha 2,5V alá a kisérletezés közben. Nincs is rá szükség és valószínű, hogy ebben a kapcsolásban nem is tud lemenni. Még annyi hozzá tartozik a történethez, hogy azt a 220K-s trimmert eldobtam jó messzire. Abban a végkitérésében (már eléggé közel a vége pozicióhoz) , ahol ezt a kb 20-25K értéket kellett volna adnia valószínű, hogy kontakthibás is lehetett. Bár soha nem mertem csontra kitekerni, mivel nincs vele sorban fix értékű, az áram maximumot korlátozó ellenállás. Szóval tiéd a max. pont, dem nem tudom, hogy kell ezt a nevedre írni. Ha valamelyik moderátor olvassa, kérem tegye meg helyettem. Köszönöm
Hello!
Örülök, hogy sikerült! Valóban a hozzászólásaim sokszor azért ilyen hosszúak, hogy hátha veszi valamelyik kezdő a fáradságot hogy elolvassa és akkor talán okul belőle. üdv! proli007
Hy Proli!Elég sok hozzászólásodat olvastam,és úgy látom, te vagy az én megmentőm.Egy 50-60A-es töltővel küszködök.Ez bikázni is tud 150A-el.Már ha jó lenne.Bikázáskor a primer oldali tekercseket kapcsoljuk át.Ekkor szekunderről mindent lekötve,primeren 5-6A van.Nem bikázásnál kb 1-2A.Ez egy 630-as trafó azt hiszem.Ha ez normális,akkor a híddal kell tovább foglalkozni.12 és 24V-ot tud, középleágazásos trafó.Egy graetz-híd van a két szélső kivezetés között.12V-ra ráakasztok egy halogént(graetz után), és a 12 leesik 9V-ra.Ha símán a tekercskimenetre kötöm akkor nem.A diódákon mégis tudok mérni nyitófeszt.Másik irányban szakadást ahogy kell.Nincs zárlat sem.Ezek nem a gyári diódái.Viszont megtaláltam a gyárit is.Gyárilag egy graetz volt benne, de minden dióda duplán volt rakva(tehát párhuzamosan 2db).A 8db-ból egy el van durranva.A többi jó , és ezekkel egyenirányítottam, és ekkor is leesik a feszkó.Gondoltam ez is rossz.Fiókból előszedtem egy 25A-es hidat.Ez után raktam az izzót, megint kevés a feszej.Van ötleted?
hegusp Ja, terhelve mértem a diódákat, multiméterrel dc-ben 5,23V-ot mindegyiken. |
Bejelentkezés
Hirdetés |
















