Fórum témák
» Több friss téma |
Fórum » Akksitöltő gond
Hali!
Nem sikerült valakinek megtalálni még az 1-tirisztoros orosz akksitőltő kapcs. rajzát? Üdv
Hello!
Szerintem rajzold ki, nem lehet egy nagy kaland. üdv! proli007
Üdv..
Kellene Nekem az ONDULTECH 170, és a EINHELL ISG 1000/1 heggesztőgépek kapcs. rajza. Vagy valami tipp, hogy hol lehet ilyet találni... Előre is köszi!!
Sziasztok!
Hirtelen adódott egy kis gond Kérdésem az lenne, hogy egy automata ólom-akku töltőben helyettesíthetem-e a tranzisztoros bemenetű LM358-at, FET-es bemenetű TL072-vel? Gondolom valami komparátoros megoldás lehet, de most nincs semmi fesz a kimeneten. Tudom filléres dolgokról van szó, de ilyenkor mivan nyitva vidéken, semmi... Köszi: Zoli
A bemenet nem gond,inkább a kimenetet nézd meg.mekkora áram folyik- folyhat,és birja-e a TL.
Ha teszel fel rajzot megnézhetem én is.
A "Typ." 40 - 40 mA egyaránt mindkettőnél.
Végülis beletettem, mert más választásom nem nagyon van. Úgynézki jólesz. Köszi szépen! BUÉK!!!
De van azis
Csak nemis figyeltem annak mi a bekötése. Ugynézem csak egy M.E.-t használ a tokban lévő kettőből a kapcsolás. Mindegy már bennevan. Nem vesződök tovább. Átnyújtom a szomszédnak, kedves mosollyal, remélve, hogy ennek tükrében már tolerálni fogja a hajnalig tartó szilveszteri bulimat
Hello búék!
Látom akksitöltésben otthon vagy, most csinálok én is egyet. Egy heggesztő trafóból visszatekerve a megfelelő feszre, ampermérőt már szereztem a betáp oldal három fokozatban állitható. Egy 200Ah-ás akksit kell vele tölteni MTZ. Kérdésem mit kell még hozzá épiteni hogy jó legyen ne töltsön tul nagy árammal stb. V-t mérőt is tegyek rá?? Az akksi vadi uj csak a traktor ritkán van használva és most itt a tél is közben azért jó lenne tölteni. Egyenirányitás megvan egy autó generátor dióda hidja. köszüdv.
Hello, neked is buék!
Hát hegesztő trafóból, még nem készítettem töltőt, így túl sok tanácsot nem tudok adni. - Valaminek kell korlátozni a töltőáramot. Ez egyszerű töltők esetében, a töltő saját belsőellenállásából adódik, ami a trafó feszültségcsökkenéséből, és a diódák ellenállásából áll. Régebben ennek változtatását úgy oldottuk meg, hogy a primert tovább tekerve és 10-20 Voltonként leágazást képezve, váltogattuk a menetszámot. Tulajdonképpen csökkentve a trafó gerjesztését, és szekunder feszültségét a töltőáram szabályozható lett. De hogy ez hogyan fog elsülni egy hegesztő trafónál, arról nincs tapasztalatom. - A feszültséget, minden esetre figyelni kell. És a leágazást az szerint érdemes megválasztani, hogy ne tudja túltölteni a trafót. Ezzel a módszerrel, persze a töltés végén az áram jelentősen csökken, és a dolog a hálózati feszültség nagyságától is függeni fog. - Minden esetre, egy értelmes kompromisszumot biztos ki lehet kihozni, de nem érdemes felügyelet nélkül magára hagyni az aksit. - Vigyázni kell, hogy a fordított polaritással ne kerüljön az aksi a töltőre, mert az a diódák biztos halálát okozza. Viszont a generátor diódák nem a feszültségtűrésükről híresek, így induktív lökés esetén is esetleg megsérülnek. Tehát azt javaslom, hogy először a töltőre az aksit, majd csak ez után kapcsold be a hálózatot. (Visszafelé értelem szerűen fordítva) - Ha módodban áll, először egy legatyásodott aksival kísérletezzél. üdv! proli007
Hello!
Egy 12v-os autós töltő, túltöltés védellemel (rossz) hiba jellensége : aksi csatlakoztatásánál a zöld led villágít ( Full - feltöltve) a töltő kikapcsolt állapotában is! A táp leadja 12v-ot, aztán az egyenirányító is jó benne. Ezért a panel áramkörét kezdtem el nézni. A negatív kimenetné van egy IRFZ 44n tranzisztor aminek a (D/2) lába a negatív kimenet (itt nincs áram). viszont a s1/g3 lábon -12v-t jellen van . gondoltam ez az alkatrész rossz ezért kicsréltem. De sajna nem jártam vele sikerrel. Van még 4db tranzisztor benne de szerintem azok is jóknak tüntek ha valaki esetleg tudna segítteni légyszíves irjon .. Köszönöm.
Szia!
Tegyél fel róla képet vagy a típusát írd le először hogy tudjunk segíteni!
Bocsi a hiányosságért pótoltam..
itt egy kép. Tipus : ebc10a
Hát nem találtam hozzá kapcsolási rajzot sajna sehol! Jó lenne még pár jó minőségű fénykép a belsejéről, a panelról minden oldalról. Hát eddig csak azt tudom mondani hogy mérd ki a tranzisztorokat meg az összes diódát, ja meg keress esetleg érintkezéshibát! Hirtelen ezek jutottak eszembe! Én most javítok egy automata töltőt ilyen gagyi félét abban a trafó volt leégve, ami most lett újratekerve. A panelon az egyik 5 Wattos ellenállás lába ki volt olvadva gondolom elég nagy hő lépett fel. Ezért írtam hogy keress érintkezés hibát!
Itt vannak a képek lefotóztam.. A diódák azok jók benne de a tranzisztort nem tudtam megnézni ( egyszerű muli-méterem van és a tranzisztorokat hiába dugdosom a tokozatba semit nem jelez ki a műszer) esetleg máshogyan lehet tesztelni őket?
Szia!
Leírom hogy kell a tranzisztort kimérni: Beírod neten a típusát kiadja hogy NPN vagy PNP típusú. A lábkiosztást is megtudod az adatlapból! A multimétert dióda vizsgálóba állítod (mivel a tranzisztor két diódából áll) és a bázishoz teszed a pozitív mérőhegyet és a negatívot az emitterhez, ha NPN típusú a tranyó akkor vezetni fog ha megfordítod a két mérőhegyet akkor nem szabad vezetni (ha mégis akkor zárlatos, ha egyik irányba sem vezet akkor szakadt). Aztán a bázison marad a pozitív és a negatív mérőhegy megy a kollektorra és ott is megnézed hogy egyik irányba vezessen a másikba ne. Ha PNP típus akkor ez a pozitív negetív mérőhegy dolog fordítva működik! De az a lényeg hogy soha ne legyen olyan hogy mindkét írányba vezet vagy az hogy egyikbe sem mert akkor rossz a tranyó! Remélem érthető voltam ! De csatolok rajzot azon a nyilak segítenek hogy merre kell vezeni a tranyónak! Mérd ki őket aztán megnézzük mi a helyzet!
Ja azt elfelejtettem írni hogy a tranyókat ki kell forrasztani hogy meg tudd mérni meg a diódának legalább az egyik lábát mert csak úgy lesz valós az eredmény!
Na kiméregettem minden alkatrészt ami számításba jöhet.
A középső három tranyó az ST B5500 vagy b5503 nem látom igazán a utolsó számot. (Ezek a jók, mind tán PNP ). Egy rosszat találtam az ennek a fordítotja NPN-es KA431AZ ez zárlatos. Csatolok egy leírást hozzá. Mivel lehetne helyetesíteni ? Ja és még egy kérdés az IRFZ44n Tanzisztort ezzel a módszerrel kilehet mérni? Csat leírás róla..
Hát ha ezt keresed!? De írtam neked személyesen is emilt.
Hát most látom hogy amit mondtál hogy zárlatos (KA431AZ) nem is tranyó hanem valamilyen komparátor féleség! Na hogy azt hogy méred ki nem tudom, mondjuk anód, katód és referencia lábai vannak. Google-be keresd meg és nézd meg az adatlapját! De végülis nem drága mert kb 50 forint és TL431CZ ez a neve vegyél egyet és cseréld ki! Mert lehet hogy azért jelzi mindig azt hogy tele van az akku mert rossz a komparátor!
Az egy elterjedten használt feszültségreferencia (beállitható). Rossz sztg.tápokból is lehet kioperálni.
Aha értem de akkor lehet hogy ez mégiscsak a hiba okozója? Vagy te mit gondolsz?
Lehetséges,de nem valószinű,hogy tönkremegy-gondolom megfelelő munkaponti beállitása volt gyárilag. Mérni meg nem úgy kellene mint egy tranzisztort mert hibás eredményt ad.
Helló
Ebben igazad van valóban csatlakozik egy potihoz Na és ha kicserélném esetleg gondolom akkor valami frekvencia szabályzást végez ez az alkatrész... ja és a poti az szerintem a frekvenciát korigálja Egyébként más nem lehetséges hiba ként mivel minden jó benne ...
Azt tudom hogy nem úgy kell mérni! Hát amit küldött nyákról fotó, azon nem sok mindennek lehet baja szerintem! Pár tranyó féleség van rajta bár amit leírt zsa azokból a típusszámokból nem találtam egyet sem sehol!
Hello!
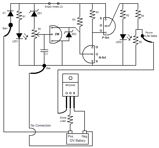
Ha tényleg ez a kapcsolása a dolognak, akkor az egész áramkört szépen meg lehet vizsgálni, ha a "Dump Load" terhelő ellenállás helyére egy 12V-os 2W-os izzót kötsz, és az egész áramkört meg az aksi helyére csatlakoztatott labortápot teszel. (A töltőt nem kapcsolod be) A feszültséget szabályozva 10..15V között a működése szépen látható, illetve mérhető a hibás alkatrész. üdv! proli007
Szia!
Kösz az infót! Szerintem írd majd le részletesebben hogy mit is mérjen meg hol, mert így kicsit meredek lesz neki kiméregetni! Én is figyelemmel fogom követni ennek a témának a kimenetelét legalább tanulok belőle mert én se vágom hogy mi lehet a baja a töltőnek!
Hello!
Hát elég fura módon (de nem lehetetlenül), ez az áramkör nem leszabályozza a töltést, hanem lesöntöli a töltőt a a töltési végfeszültség elérésénél. Tehát első körben, ha ráteszi a tápra, akkor Led1 folyamatosan égni fog, mikor eléri a 14,2V-ot, akkor Led2 és a lámpa ki fog gyulladni. (mérni majd ezután, de kellene az alkatrészek értékei is a rajzra) üdv! proli007
Hello
szóval ha jól értettem akkor a kimenetről hajtsam meg (kikpcsolt állapotban) akkor zöld led világít (igy van) . Ez azt jelzi hogy felvan töltve az aksi De a piros (reverse) az soha nem világított még működő állapotában sem Azt meg nem igazán tudom melyik lehet a terhelő ellenálás... az biztos az irfz44 nél a s,g lábnál a -12v-t jelen van de a középső lábon (d) nem megy semi ki (egyébkét ez lenne a aksi fele a negatív láb) Hello! Erős a gyanúm, hogy nem ez a rajza a készüléknek. - Ha az IRFZ forrása az egyenirányító negatív lábára csatlakozik, és a Drain (középső) meg az aksi negatív pólusához, akkor ez egy soros áteresztő szabályzó lesz, amit nem is tudsz úgy megnézni, ahogyan írtam. - Fogalmam sincs melyik dióda melyik, de ha egy piros mellé az van írva, hogy "reverz", akkor az arra utal, hogy az aksi fordítva van bekötve. Tehát akkor nem töltheti. Ettől az áramkör még hasonlíthat az előzőre, mert a funkciók amit el kell végezni szinte pont ugyan olyanok, csak a Fet-et nem kinyitni, hanem lezárni kell. Szóval jobb lenne kirajzolni az egészet, akkor egyből tiszta kép lenne. (de ez a panel baromi ismerős nekem) üdv! proli007 |
Bejelentkezés
Hirdetés |








! De csatolok rajzot azon a nyilak segítenek hogy merre kell vezeni a tranyónak! Mérd ki őket aztán megnézzük mi a helyzet! 










