Fórum témák
» Több friss téma |
Fórum » Akkumulátor töltő
Lemértem a 96ah s akkut 4A terheléssel is csak 40Ah-t hoz, szobahőmérsékleten.
És a töltéssel is gondok vannak, a töltés utolso harmadában már ha 1A el töltöd felmegy a fesz 15Vra.. le kellett venni az áramot.. Magyarul nem veszi a töltést rendesen.
Nézd meg az elektrolit szintet benne. Ha gondozás mentesnek hívják akkor is.
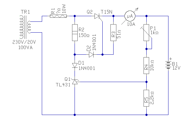
Esetleg tudnatok ajanlani olyan toltot megepitesre amihez a tapom jo lenne?
A hozzászólás módosítva: Jan 28, 2013
Hello!
Elárulom neked, miért nem válaszolnak.. - Nem tudják a trafó feszültséget. - Nem ismerik az igényeidet. - A topik tele van töltőrajzokkal. Megnézted? üdv! proli07
Igaz, elege szukszavu voltam.
A dioda hid utan 12,8V -ot mertem. Amit igy nezve eleg keveske. Nem is ertem, hogy hogyan tudta feltolteni az akksit(egyaltalan, ha feltudta). Savas akksikat szeretnek tolteni. Rovidzar es tultoltes elleni vedelem szukseges lenne. Talaltam par jo rajzot, de mindhez nagyobb trafo kellene.
Sziasztok!
Szeretnék építeni egy hordozható erősítőt. Egy 12v 7,2Ah-ás zselés akksira gondoltam. Nézegettem a témákat,de nem találtam megfellő kapcsolást (vagy csak azt hittem, hogy nem jó..). Nagy segítség lenne, ha tudnátok ajánlani egy megfellő kapcsolást. Ezen felül lenne még pár kérdésem is. - Az erősítő működhet tölés közben? -Tölthető az akku anélkül, hogy teljesen le lenne merítve? Köszönöm szépen : )
Nem írtad mekkora teljesítményt szeretnél. Mono vagy sztereó erősítőre gondolsz. Természetesen működhet töltés közben, ha megfelelő az erősítő és nem kell teljesen lemeríteni sem a töltéshez. Az autó akku is így működik.
Köszönöm a gyors válaszod
![]() tda2003-mal szeretnék erősítőt és 2db 5w-os hangszóróval. Esteleg egy kapcsolást Valaki tudnak adni?( nyákter előny, mert sajnos ahhoz sem sokat konyítok...)
Ha az erősítő kapcsolásra gondolsz, az NYÁK tervvel együtt ott van az adatlapján. Bővebben: Link Ha az akkutöltőjére, az pedig több változatban megtalálható, ha itt a témában kilistázod a képeket. Bővebben: Link
Hello!
- Egy olyan trafónál, ami egy egyenirányító után egyből az aksit tölti, túl sok lehetőség nincs. Mert annak feszültsége úgy van méretezve, hogy ne töltse túl az aksit. Nem túl jó módszer, mert a hálózati feszültségre hagyatkozik, ami természeténél fogva változhat. - Egy szabályozott töltőhöz nagyobb feszültség kell, lévén hogy valamiből szabályozni kell. Amit mértél, az nem megfelelő. Az egyenirányító után hiába mérsz műszerrel. Részben mert a ha terhelés nélkül mérsz, az egyenirányító szivárgási áramai meghamisítják a mérést. Vagy is mindig valami terhelés mellett kell mérni. Másrészt a műszer egyenfeszültség átlagértékét méri, nincs felkészítve, hogy egyenirányított jelek mérjen. Vagy is nem lehet elhinni a mért értéket, mert nem erre a jelalakra van kalibrálva. - Egyébként azért tölti az aksit, mert amit mérsz, az a jel átlagértéke lenne (esetleg TRUE RMS műszernél effektív). A feszültség csúcsértéke szinuszos jel esetén gyök kettőször magasabb, mint az effektív értéke. Vagy is tudja tölteni az aksit, mikor a pillanatnyi érték magasabb, mint az aksi feszültsége. - De nem az egyenirányított feszültséget kell mérni, hanem a trafó szekunder váltófeszültségét, mégpedig terheletlen, és névlegesen terhelt állapotban. Ez már útmutatást adhat. De várhatóan ezzel a trafóval nem lehet "értelmesen" szabályozott töltőt építeni. üdv! proli007
Ehhez a trafóhoz csak ezt a kapcsolást Relés lekapcsolású töltő , vagy hasonló megoldásút tudsz alkalmazni proli007 által elmondottak miatt. Az előtét izzó értékét kisérletileg kell megállapítanod, esetleg el is hagyható, bár ez biztosítaná a védelmet túltöltés és rövidzár ellen. Ki kell próbálni, mert az izzó ellenállása hideg állapotban kicsi, nagy átfolyó áram esetén megnövekszik. A töltési végfeszültséget pedig csak úgy tudod meg, ha töltesz egy akksit és méred az áramot is, meg a feszültséget is. 14,0V-nál még kéne legyen50-100mA töltőáram, 14,4V-ig kéne eljutni a teljes töltöttségig. Ebből meg tudod itélni mire lesz jó a töltőd. Mivel a trafó a legdrágább alkatrész a töltőben, megéri méricskélni.
A hozzászólás módosítva: Jan 29, 2013
Rossz rajz került bele - Relés lekapcsolás töltőhöz
Sziasztok fórumozók.
Szeretnék segítséget kérni egy 100-150Ah akku töltéséhez kellene nekem egy autómata töltő kapcsolás. Gondolom elég lenne egy 8-10A-es töltő max. kicsit tovább tartana a töltés. 12V-os autó akksit kellene tölteni. Előre is köszönöm a segítségeteket.
Listázd ki itt a képeket és máris válogathatsz.
Köszönöm a gyors és kimerítő választ.Innen tényleg lehet mazsolázni:
Akarok építeni egy ólom (autó) akku töltő, regeneráló és szintentartó áramkört (akku télire ki van véve a gépből, és folyamatosan csücsül az elektronikán). A cél, hogy az akkut lehetőség szerint amennyire lehet regeneráljam, hogy nőjön az élettartalma. Arra gondoltam, hogy valami 400mA körüli 14.2V-os végfeszű áramgenerátorral tölteném. Egy feszültésg sokszorozóval pedig kb 50V-ra töltenék egy kondit, amit ciklikusan rásütnék az akkura (regeneráló funkció).
Olvastam azonban, hogy az ólomakku nem szereti a túl alacsony áramú töltést. Tudtok erről valami konkrétot? Mennyi a minimális töltőárama? A maxról úgy tudom a kapacitás 5%-a ajánlott. Másrészt meg tudtok valamit a regenerálásról? Vajon van bármi haszna a fentebb leírt algoritmusnak?
Sziasztok! Megépítettem ezt(1 kép) a töltőt. Gondoltam átállítom 24 voltos töltőnek. Tökéletesen működik, csak az a bajom, hogy akárhogy is nézem a kapcsolást, nem jöttem még rá hogy melyik értéken változtassak ahoz hogy a BC547-es tranyó ne süsse meg az egész kapcsolást. Kb 65-70C fokosra hevül a tranzisztor, és hevíti az egész nyákot.
A bemenő feszültség 35,2volt, és 0,63A-ra van beállítva, a töltőáram 28,9v. a töltő feszültség. Segítségeteket előre is köszönöm. A hozzászólás módosítva: Feb 6, 2013
A kollektor ellenállását növeld meg (1,5 Kohm) úgy hogy a led és a tranzisztor nyitófeszültségét levonva a tápfeszből és osztva a növelt ellenállás értékével a 20-30 mA áramot
ne lépd tul.
Igen erre odafigyeltem. 35,2voltnál az 1,5kohm: 35,2-1,9-0,6/1500=0,021A. Ez szerintem még így jó. Ám azt vettem észre, hogy a rajzon szereplő 8,2kohm-os bázis ellenállás indításnál kezd megsülni. A 390ohmo-s ellenállást, kicseréltem, hogy a zener mögött tényleg 6,8volt legyen. Lehet hogy zárlatos a tranzisztorok egyike?
Valami nem jó, a 8,2 Kohm ellenálláson 35 V fesznél csak 4 mA áram folyik, ez nem "süti"
meg. Lehet hogy nem 8,2 K csak 820 ohm ?
Sőt most cseréltem ki egy 18kohm-ra, és így is süt
Valami nagy gond van. Minden esetre megmérem a tranzisztorokat.
LM358 zárlat?
Az LM358-nak semmi baja. Szabályoz, a szerkezet, csak fűt. A 390 ohmos ellenállás még meg is égett egy kicsit mielőtt lecseréltem.
NYÁK-on zárlat?
Bocsi, de meg kell kérdeznem: Helyesen vannak bekötve az alkatrészek? (BCE) Már akkora értékű ellenállások vannak benne, hogy már "nem is folyhat áram". A megadott értékekkel a 390ohmnak legalább 2W kell! A hozzászólás módosítva: Feb 6, 2013
Elküldöm a nyákrajzot. Zárlatot még nem vizsgáltam, bár szerintem akkor nem lehetne szabályozni. Nem sokára végigmérem.
Roppant érdekes lenne ha 35 V-on 18 K ellenállás leégne !!!!!!
A hozzászólás módosítva: Feb 6, 2013
Nem leég, csak fűt mintha ki sem cseréltem volna. Igen Tényleg érdekes lenne.
Kivéve, ha terhelést lát maga mögött. Hm. Zárlat a bc ben,? nemtom. A hozzászólás módosítva: Feb 6, 2013
A NYÁK-ot Én átnézném a helyedben! Nem értem mi alapján van az IC bekötve! A többit nem is néztem.
A hozzászólás módosítva: Feb 6, 2013
Bocsi!
Rájöttem, a beültetési oldal van a rajzon. |
Bejelentkezés
Hirdetés |





A bemenő feszültség 35,2volt, és 0,63A-ra van beállítva, a töltőáram 28,9v. a töltő feszültség. Segítségeteket előre is köszönöm.







