Fórum témák
» Több friss téma |
Fórum » Akkumulátor töltő
Mert hozzá adódik az akku belső ellenállása is.
Hát ha számolok: akkor 13,8V-al számolva, mert ennyivel töltöttem. 300mA-nél az akku+ellenállás 46 Ohm, az ellenállás 5 Ohmos, akkor 41 Ohm lenne az akku belsője? Akkor viszont, hogy ment át rajta direkt bekötésnél 2,5A?
A hozzászólás módosítva: Jan 10, 2013
Töltésnél sorban van, kisütésnél párhuzamosan.
Sántít a számolás.
Az 5 ohm két kivezetésén mérj feszültséget, a műszer 300mA átfolyó áram esetén 1.5V-ot fog mutatni. A 13.8V töltőfeszültségből levonva 1.5V-ot kijön az akku kapocsfeszültsége, vagyis 12.3V. Ez egyébként alacsony töltöttségi fokot jelent. Ha az ellenállást kiiktatod, akkor csak az akku belső ellenállása korlátozza a töltőáramot,de mivel a kapocsfeszültsége a nagyobb áram hatására gyorsan emelkedik, viszont a belső ellenállása változatlanul marad,-létrejön a töltőáramcsökkenés ahogy Te is tapasztaltad. A hozzászólás módosítva: Jan 10, 2013
Szia.
Azt szeretném kérdezni, hogy ha azt az áramkört ami a primer részen van, át lehet-e rakni a szekunder oldalra. Persze egyenáramra. Én PC tápból készítek akkutöltőket, és oda kellene. A hozzászólás módosítva: Jan 10, 2013
Hello! Rövid egyszerű válasz NEM! (Köze nincs a két dolognak egymáshoz.) üdv! proli007
Akkor majd magam próbálom meg és ha sikerül,akkor közzé teszem.
Egyenáramot kapcsolgatni Triac-al a szekunder oldalon? Hosszú életű leszel..
Sziasztok!
Kézhez kaptam egy kiégett elektronikájú, házi készítésű akksitöltőt. Kicseréltem a kiégett 2N2218-as tranzisztort 2N2219-re (ez volt kéznél, és az adatlap szerint csak abban különbözik, hogy 30V a CE fesz. a 60V-os 2N2218-al szemben). A kapocsfeszültségen figyelő TIL133, ZPD12, és LED körben a LED volt még kiégve azt is cseréltem. Bemondás szerint eddig a töltő 14,4 V kimenő üresjárati feszültséget produkált. Jelen állás szerint 16,6 V-ot mérek rajta. Szeretném beállítani a töltő feszültségét 14,4 V-ra, ebben kérnék segítséget.
Hello!
Ha a Led megpusztult benne, akkor elég valószínű, hogy az opto, esetleg a zéner is halott.. Az optóra nem feltétlen van szükség egy ilyen dologba, egy tranyóval és két ellenállással is helyettesíthető. Mivel itt nincs áramkorlát az opto-zéner-Led körben, ha a fesz felugrik, elszáll az egész csapat.. üdv! proli007
Szerintem mivel sorban vannak, biztosan csak a leggyengébb száll el, a többi nem biztos.
(És az is lehet hogy a ledek nyitófesze nem lett ugyanaz, 1,5 vs. 3,5 azért nőtt meg a kimeneti fesz)
Sziasztok! Van egy 6 A. - s absaar akksitöltőm. Szerintetek az képes feltölteni a 90 AH. - s akkumulátort? A válaszokat előre is köszönöm
Üdv: Balázs
Körülbelül 15 óra alatt teljesen lemerült állapotából.
sziasztok!
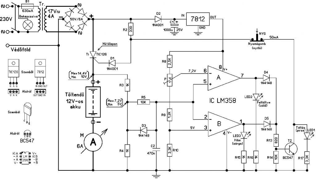
Egy rádiótechnika folyóiratban megjelent tirisztoros akkutöltő rajzát keresem. Volt benne egy TIC106os tirisztor és egy kisebb tirisztor is. Sajnos nem emlékszem melyik számban volt benne ez a rajz. Köszi a segítséget! üdv: Tiva A hozzászólás módosítva: Jan 24, 2013
Szia!
Minden bizonnyal a csatolt rajzot keresed. A Hobby Elektronikában megjelent rajz továbbfejlesztett változatát építettem meg én is, hibátlanul működik. (de ha rákerestél volna megtalálod a fórum képei között) metabo A hozzászólás módosítva: Jan 24, 2013
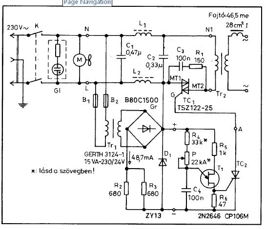
Két rajz
A második rajz egy heggesztőhöz készült szabályozó. Természetesen meg lehet csinálni
akkutöltésre is, csak azt kell tudni, hogy nem lesz semmilyen visszacsatolás az akkumulátorról a töltő felé. Töltőáramot azért lehet vele szabályozni, optós visszacsatolással a maximális töltési feszültségszint is megoldható.
Köszi igazad van, elkerülte a figyelmem, de mint írod adoptálható némi átalakítással akkutöltő célra is.
Mindazonáltal nem kell túlbonyolítani a dolgokat, személyautóhoz elég ha 4-6 amperral tölt,
ahhoz meg elégséges a szekunder oldalon szabályozni a dolgokat. Pl metabo123 rajza egy jó választás, igaz áramot nem szabályoz, de fontosabb, hogy tudja a töltési végfeszültséget. Amúgy a max áramot a transzformátor teljesítménye és szekunder feszültsége határozza meg, ez ha nem hibás, cellazárlatos az akksi elegendő is. A másik jó választás az első rajzodon lévő jobb oldali rajz, mert ez viszonylag egyszerű és a csepptöltés funkciót is megvalósítja.
szia!
Az első rajzon a jobb oldalit kerestem.Ezt már megépítettem pár éve és most is meg akarom csak nem találtam a rajzát. köszi! üdv: Tiva A hozzászólás módosítva: Jan 28, 2013
Sziasztok!
Van egy 3 éves Exide 95Ah-s akksim.. ha fel van töltve és rárakok 13A-es terhelést akkor 3 óra után, hirtelen összeesik a feszültség 4Vra, (2 órán keresztült tartja a 12Vot utána 1 oran at 11V) Bent a lakásba 20 fokon tesztelve.. Van ötletetek milyen töltővel tudnék javítani rajta, mert ez igy csak 40Ah, és kint az autóban a hidegben sztem még kevesebb.. Indítani indít, de ha sokat áll a kocsi akkor kifingik, ha hallgatom a rádiót szintén..
Szia!
Az a 95Ah a 20 órás kisütésre vonatkozó kapacitás (tehát 4,75 A árammal terhelve). =>A mérésed pontatlan. Az inditóakkukat nem tartós nagy áramú kisütésre tervezik. A mélykisütéstől pedig károsodik az akku (~10,8 V alá kisütve).Ha úgy érzed, kevés a kapacitása, itt olvasgathatsz: Bővebben: Link üdv:hp
Jogos, holnap lemérem kisebb árammal...
Sziasztok!
Szeretnék építeni egy erősítőt amit akkuról üzemeltetnék és ezzel kapcsolatban lenne szükségem segítségre. -A zselés akku és az ólom-savas akku ugyan az? Tudnátok adni egy akkutöltő kapcsolást 12v 7,2Ah-ás akkuhoz? Az akkutöltőt is be szeretném építeni a dobozba az erősítővel együtt. ( Olvasgattam a topikokat, de nem találtam kimondottan ilyen akkuhoz töltőtőt és egy komplettebbet nem szeretnék építeni a helyigénye és az ára miatt.) Előre is köszönöm a segítséget! Idézet: „A zselés akku és az ólom-savas akku ugyan az?” Bizonyos szempontból igen. Az ember is állat (és nem növény). Mindenképpen "zselés" akkut javasolok (ami a szünetmentesben van, meg a riasztókban). Olyan töltő kell, ahol 13.7V fölé nem megy töltő feszültség és C/10-nél nincs nagyobb töltőáram (0.7A). Konnektorból kihúzva viszont nem folyik vissza áram az akkuba. 7812, talpánál LED-el, fenekénél dióda az akku felé...
Sziasztok,
Meghalt egy regebbi toltom es szeretnek csinalni helyette masikat. A trafo jo, de semmi adat nincs rajta. Annyit tudok hogy 10 amperrel toltott. Tudtok valami jo kapcsolasi rajzot amihez tudnam hasznalni a trafomat? Koszi,Munya Ui.: A radiotechnikaban levo toltot megepithetem a tapommal? A hozzászólás módosítva: Jan 28, 2013
|
Bejelentkezés
Hirdetés |












