Fórum témák

» Több friss téma
Fórum » Alacsony költségű digitális oszcilloszkóp
Lapozás: OK   25 / 118
(#) gtk válasza Tomee hozzászólására (») Szept 14, 2006 /
 
Koszi!
(#) Gory válasza gtk hozzászólására (») Szept 15, 2006 /
 
Hi!

Sajnos a suli miatt nekem is fel kell függeszteni kb novemberig a szkópgyártást. De azért idenézegetek, hogy hogy haladtok. Nekem gyakorlatilag csak az analóg rész van hátra. Remélem nem fog majd annyira gerjedni mint neked bbatka.
(#) bbatka válasza Gory hozzászólására (») Szept 15, 2006 /
 
Nem gerjed. A környező zajt szedi össze. Tegnap jöttem rá hogy a tápegységről jövöt is. Mivel egy nagy ellenállású potmetert tettem a bemenetre a tápegységről jővő zajt felerősíti. Teljesen logikus, de csak lassan esett le.
(#) gtk válasza bbatka hozzászólására (») Szept 15, 2006 /
 

Nem akartok cikket irni a szkopotokrol?
(#) bbatka válasza gtk hozzászólására (») Szept 15, 2006 /
 
Még messze vagyok tőle, de azért elég sokat megtudsz ebből fórumból is. Egyébként nagyon egyszerű, címezni kell a ramot, azaz minden tárhelyet úgy kell kiválasztani 15biten(dec 32767). A RAM-nak van 3 engedélyező lába ezeket ki kell választani attól függően hogy írni akarsz bele vagy kiolvasni. Íráskor az adatportján lévő 8 bites érték beíródik a RAM-ba, olvasáskor pedig ki lehet olvasni belőle a tárhelyen lévő értéket.
(#) gtk válasza bbatka hozzászólására (») Szept 15, 2006 /
 
Ok.Ez menne gondolom,de nekem az egesz meresi/adatgyujtesi folyamatrol kellene valami leiras .Pontosan mit mer es hogyan.A tobbit mar bogolnam valahogy
(#) bbatka válasza gtk hozzászólására (») Szept 15, 2006 /
 
Egyenlőre meg kell elégedned az egyszerű szkópom leírásával 211-225 hozzászólás. Van benne hiba, de az elmélet szempontjából nem lényeges. A programot azóta javítanom kellett, felteszem ide. Szimuláld végig és megérted a lényegét.

szkop.bas
    
(#) Tomee válasza gtk hozzászólására (») Szept 15, 2006 /
 
Idézet:
„Pontosan mit mer es hogyan”

A jel ampiltúdóját a frekvencia fügvényében...
Tők "egyszerű" !
Fogsz egy állítható freki generátort meg egy A/D átalakítót + memóriát és kész is.
Csak az összehangolással és a pontos beállítással kell eltőlteni némi időt...
Szerintem nem kell erről cikk. Csak logikusan kell végig gondolna a mérés folyamatát és a megfelelő alkatrészeket kiválogatni és megépíteni.
Persze itt a szkóp építő mestereknek sokat köszőnhetünk.
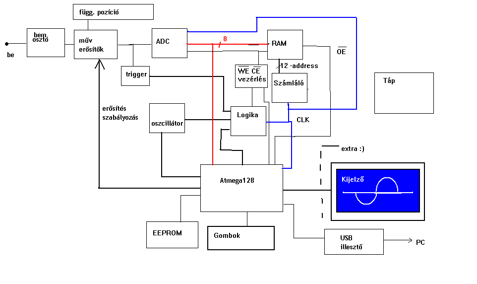
(#) MaSTeRFoXX válasza Tomee hozzászólására (») Szept 15, 2006 /
 
Idézet:
„Fogsz egy állítható freki generátort meg egy A/D átalakítót + memóriát és kész”

Meg még kell hozzá egy marék logikai ic is, vagy CPLD vagy FPGA. + elszántság, soksok idő
Valahogy így épül fel: (saját elképzelés )

tomb1.GIF
    
(#) Gory válasza bbatka hozzászólására (») Szept 16, 2006 /
 
Hello!

Azt hiszem nálam is ugyanaz a mintavételezési hiba fog fellépni mint nálad, azaz hogy a mintavételezés "fázisa" kicsit elcsúszik. Ugyanis az 1Mhz-es mintavételnél szoftverből állítok elő minden időzítést, és számláló növelést, ezért triggerelésnél vagy amikor a felső 8 biten kell számlálni, néhány utasítás különbség van. Ez mondjuk olyan 0,5us nagyságrendű maximum, de attól tartok hogy észlelhető lesz. A többi időzítés timer interrupttal megy, úgyhogy ott talán nem lesz ilyen feltünő. Ha igen, akkor át kell terveznem a szkópomat és logikai IC-kkel végezni a mintavételezést és beírást. Majd bemegyek az egyetemre és egy rendes frekigenerátorral meg szkóppal letesztelem a dolgokat.
(#) gtk válasza bbatka hozzászólására (») Szept 16, 2006 /
 
Kosznom, es masoknak is.
Asszem lassan fel kell nonom hozza
(#) bbatka válasza Gory hozzászólására (») Szept 16, 2006 /
 
Mióta megemlítettem a problémát azóta még nem foglalkoztam vele. Nemtudom mi okozza. Az analog bemenetre jutó zajra koncentráltam. Bedobozoltam fémdobozba az áramkört még kedden, kipróbáltam de úgyanazt a zajt láttam. Aztán rájöttem hogy a bemeneti potméteren eső tápegység zajt erősítheti esetleg. 2 napig hanyagoltam a szkópot. Most fogok foglakozni a tápegységzaj elnyomással. A potméter elé induktivítást fogok kötni sorosan. Ha ez sem segít akkor egy kapacitást is párhuzamosan hogy aluláteresztő szűrőként müködjön.
A következő szkópom analog része már teljesen független áramkör lesz. Jelgenerátorral és szkóppal ki fogom mérni. A jelgenerátoromat is be kellene már fejeznem(dobozolás,beüzemelés) hozzá.
(#) bbatka válasza bbatka hozzászólására (») Szept 17, 2006 /
 
Kiprópáltam azt hogy induktivítást tettem a poti elé egy kondival. A javulás semmi. Horganyzott lemezből dobozt készítettem az analog rész fölé és így kb.2/3-ra csökkent a zaj. Ez nem elég úgyhogy kénytelen leszek a bemeneti ellenállást lecsökkenteni. A zaj ami rákerül a digitális rész órajele. Különféle tápegységekkel is hiába kísérleteztem.
(#) MaSTeRFoXX válasza bbatka hozzászólására (») Szept 17, 2006 /
 
Te több megaohmos ellenállásokat használsz az analóg ic-k között? Mert szerintem le kéne menni néhány kohm-ra. A max477-es adatlapban is 500-ohmokkal dobálóznak. Én legalábbis néhány kohm-os ellenállásokat használok, mert szerintem a nagyobb ellenállásokkal több zajt szed össsze, és még be is gerjedhet. Mondjuk a bemeneti osztó nálam is 1 megás
(#) bbatka válasza MaSTeRFoXX hozzászólására (») Szept 17, 2006 /
 
A bemeneti résszel van csak gondom. Mivel egy nyákon van az analog és digitális rész, ezért képtelenség leárnyékolni.
(#) Báddzsó válasza Gory hozzászólására (») Szept 17, 2006 /
 
hogy használod a max118-at a szkópban? mert én most kezdtem nézegetni és kipróbáltam a pipe-lined módban (adatlap) és így csak a CS lábat kell birizgálni a többit be lehet kötni direktbe. Csak még azt nem tudom, hogy így milyen frekin bír működni, nem próbáltad? mert piccel próbáltam 10Hz-en ( ) , működik szépen, csak az kicsit kevesebb mint az 1Mhz.....
(#) gtk válasza bbatka hozzászólására (») Szept 17, 2006 /
 

211-225 hsz.
Idézet:
„286-os alaplapból bontott RAM-ok jóságának vizsgálata.”

Itt milyen RAMokra gondoltal? A 386 -ban is ilyen van?
Nekem is van nehany de nagyon regiek,talan 486 vagy az utanni gepekben volt.Ezeket lehet hasznalni digitalis aramkorokben ram-kent?vagy az sram mirol neha itt szo esik az mas?
En azt olvastam az emlitett szamitogep ramokrol ,hogy mivel tranyo+kondi tarolja az informaciot igy nagyon rovid idelyig kepesek azt megtartani,igy idonkent az adatot frissiteni kell.Ezert kerdezem Toled..
(#) bbatka válasza gtk hozzászólására (») Szept 17, 2006 /
 
71256. 62256 és ezekkel kompatibilis 32KBytos SRAM. Ezeket nem kell frissíteni ! Amint a tápegységet megvonod tőle elfelejt mindent. Illetve néha lehet találni néhány 64Kbytos SRAM-kat is. A Baji Elektronika BT-nél 600Ft az Em51256B-20P (62256)

Ezeket a RAM-kat kizárólag a legrégibb 286-osokban találod meg.
(#) gtk válasza bbatka hozzászólására (») Szept 17, 2006 /
 
Koszi szepen ujra
(#) IMi válasza gtk hozzászólására (») Szept 17, 2006 /
 
Hello!
Bocs hogy bele rondítok!
Találtam a témával kapcsolatos lapot: BitScope
Ha már ismeritek: 1000 bocs!!
(#) Gory válasza Báddzsó hozzászólására (») Szept 17, 2006 /
 
Hi.
Én Read mode-ban használom, a pipelined módot még nem próbáltam, mert nem nagyon értettem. Elvileg read mode is bírja az 1Mhz-et.
(#) Báddzsó válasza Gory hozzászólására (») Szept 17, 2006 /
 
köszi!,
én azért próbáltam a pipelined módot mert ott csak a CS lábra kell egy clock-ot rakni, és működik, read modba meg mást is kell (WR, RD) "kapcsolgatni" nem?
(#) Gory válasza Báddzsó hozzászólására (») Szept 18, 2006 /
 
Read módban csak az RD lábat kell birizgálni, a többit fix értékre lehet tenni. Beállítod 0-ba az RD-t aztán meg úgy 800ns múlva 1-be. Valahogy így fejből már nemtudom. De én is kipróbálom majg a pipeline módot is ha lesz időm.
(#) Báddzsó válasza Gory hozzászólására (») Szept 18, 2006 /
 
nahát, én meg azért nem próbáltam a read módot, mert nem értettem. lehet én meg kipróbálom a read módot, bár nemtudom melyik jobb , mert sebességet nem tudok tesztelni, (340Hz-el megy most real-timeba... az a max (9600bit/seckel a sorosportra...) ) hú,:no: mikorra lesz ebből szkóp
(#) MaSTeRFoXX válasza Báddzsó hozzászólására (») Szept 25, 2006 /
 
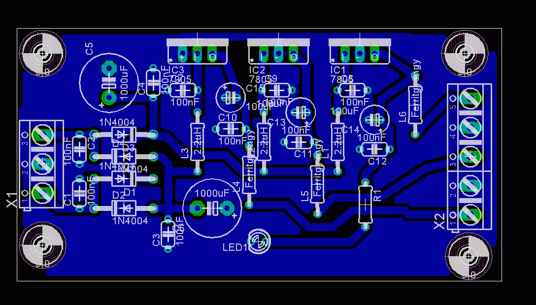
Sziasztok!
A hétvégén megterveztem a szkóp analóg részének és a tápjának a NYÁKját. Most hétvégén elvileg egy részét össze is rakom. Ma még megpróbálom az AVR309-es USB-RS232 konvertert összehozni egy ATmega16-tal, esetleg egy másik PC-vel összekötni ezt a gépet.
Addig is néhány ízelítő
(#) Báddzsó válasza MaSTeRFoXX hozzászólására (») Szept 25, 2006 /
 
hülye kérdés lesz, de miért van szükség 3 műv erősítőre a bementenél?? 1 nem bírná rendesen felerősíteni, 2-se??
(#) MaSTeRFoXX válasza Báddzsó hozzászólására (») Szept 25, 2006 /
 
bbatka szerint a megfelelő elválasztás miatt kell. 1 biztos fel bírná erősíteni, mivel csak az egyik erősít a 3 közül . A neten található összes komolyabb digitális szkóp hasonlóképpen épül fel.

Épp most dugtam össze USB-n a gépemet egy P1-es géppel. Tökéletesen megy a kommunikáció 57600 baud-on. eddig.... Beírtam txt-be 256 darab byte-típusú számot egymás alá txtben és kb 12mp alatt küldi át. (ha a szkóp 256 mintát vesz. De szerintem 512 mintával fog dolgozni, ezért kb fél perc míg átjön egy mérési eredmény)
(#) Báddzsó válasza MaSTeRFoXX hozzászólására (») Szept 25, 2006 /
 
köszi, megkérdezhetem milyen tipusú opampot használsz?
(#) bbatka válasza MaSTeRFoXX hozzászólására (») Szept 25, 2006 /
 
Sziasztok!

A három műverősítőre azért van szükség mert:
Az első nagy bemeneti ellenállással fogadja a jelet. Nagy bemenő ellenállást csak neminvertáló kapcsolással lehet elérni. Pontosan nemtudom mekkora az adott műveleti erősítők bemeneti ellenállása, de nem is lényeges. Az a lényeges hogy a bemeneten ellenállásokból felépített 1Mohm-os összellenállást lényegesen haladja meg. Ezáltal a hatása minimális legyen a feszültségosztóra.

A második fokozat, ha jól emlékszem a méréshatár választó.

A harmadik pedig az offsetet állítja be, hiszen az AD átalakító egytápos.
Röviden kb. ennyi a lényeg.

MaSTeRFoX ! Valamit nem értek. Nekem a 32767 mintát 52s alatt küldi át a PIC a PC-re 9600b/s-on. Lecsökkentettem a várakozási időt a bytok között és nem küldök "kocsi vissza ,soremelés byte-ot". Így sikerült lefaragnom 3 és fél percről.

Képzeljétek találtam HAMEG szkóp rajzokat tegnap itt . Túl nagyméretüek hogy ide feltegyem. Hasznos olvasmány.
(#) MaSTeRFoXX válasza bbatka hozzászólására (») Szept 25, 2006 /
 
Akkor lehet hogy nálam még nem stimmel valami....
Majd Delphiben írni akarok rá egy programot.
Ez a HAMEG szkóp digitális? Mert akkor nekiesek és leszedem....

Báddzsó: max477-et használok, minta ic ként szereztem
Következő: »»   25 / 118
Bejelentkezés

Belépés

Hirdetés
XDT.hu
Az oldalon sütiket használunk a helyes működéshez. Bővebb információt az adatvédelmi szabályzatban olvashatsz. Megértettem