Fórum témák
» Több friss téma |
Vagy pedig nem tolja el a jelet semerre, ha két ellenállással kötöm oda.
Valóban. Kell egy kicsatoló kondi a második műveleti erősítő után, csak az egyenfesz megfigyelésének ekkor lőtek. Ebben azért nem vagyok teljesen biztos. Az arab kapcsoláson se volt.
Na megszületett az offszet és a bias
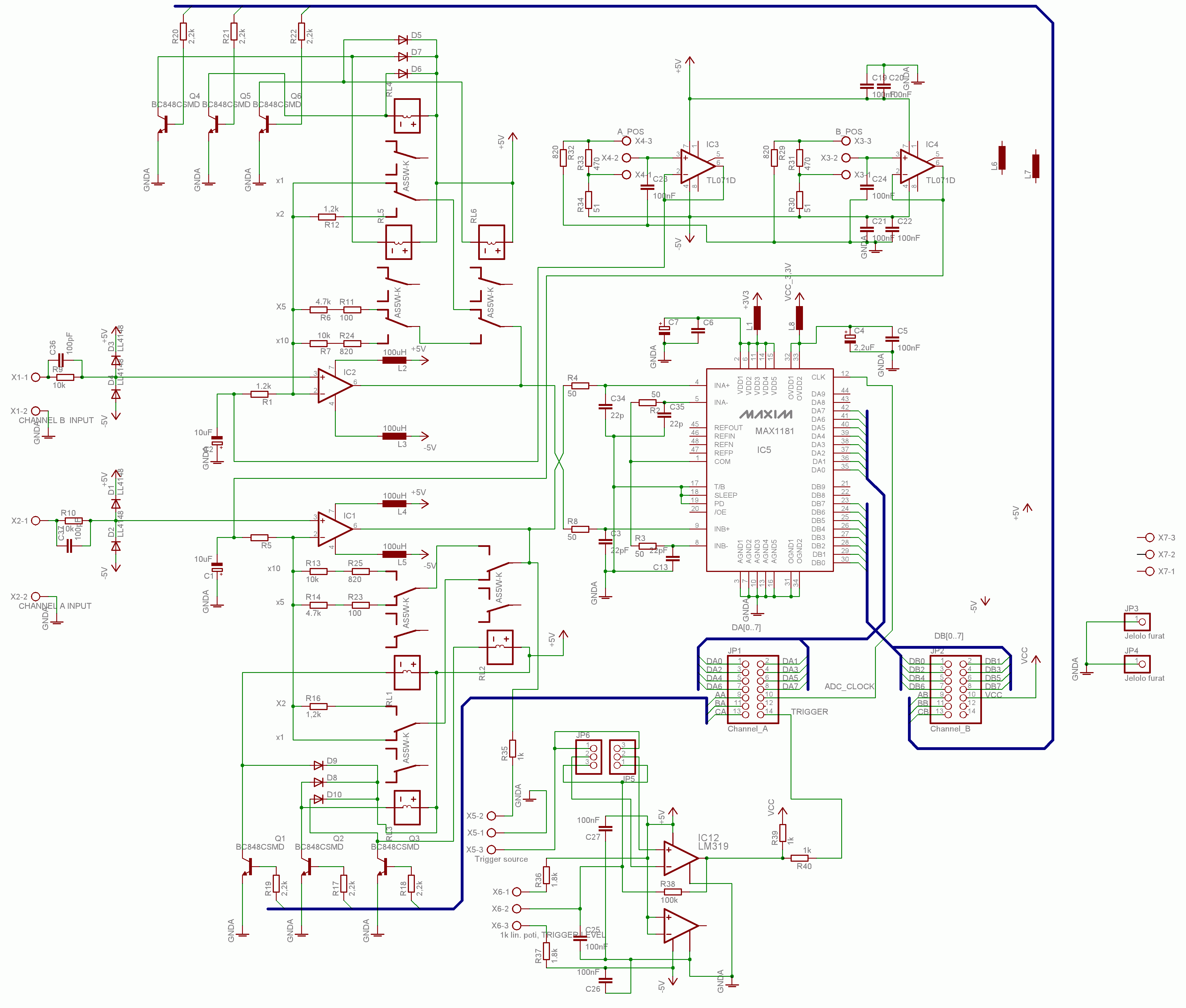
![]() Az áramkört az ADS831-hez vagy 830-hoz gyártottam. A bemenete 2 és 3 V közt kell hogy legyen. Az adatlapban azt nem értem hogy van 2Vpp és 1Vpp beállítás. És a 2Vpp-nél 2 és 3 V az alsó és felső referencia. Márpedig az 1V különbség és 2,5V-os bias. Na de mindegy. Szóval az áramkörnek az offszetje 2V és 3V közt állítható, mégpedig a konverter belső referenciáját felhasználva, a felső 3V referenciával. Ezt a 3V-os elem szimbólum jelzi jobbra lent. Az egy bufferbe van bevezetve. Ami aztán egy feszültségosztóval állítható 1 és 1,5V közé, A fix 200 ohmos ellenálás gondoskodik róla hogy ne lehessen 1 V alá állítani. Az eltolás végülis ennek kétszerese lesz majd. Mivel az erősítő egy invertáló kapcsolásban van, a jel invertálva megy az RC szűrőn át a konverter -IN, azaz invertáló bemenetére. A +IN lesz majd földre kötve. Az adatlap szerint ez így jól müködik majd. Az persze kérdés hogy valójában is jó lesz-e ![]() A bemenet elé még megy majd a szokásos feszültségosztó és erősítés nem invertálva. Az offszetet a 200 ohmos potival lehet állítani. Ez lehet digitális is, vagy sima normál. Csak kéne találni olyat ami középállásban kicsit megakad.
A 10V-os táp a TL072 miatt kell, mert nem rail-to rail. De nyilván nem ilyet használnék. Az alsó műveleti meg lehet singel tápos fajta is.
Az alsó műv erősítőnek miért nem kötöd össze az invertáló bemenetét a kimenetével direktbe? A szabványos feszültségkövetőben nincs ellenállás. Vagy van valami konkrét oka?
Nincs. Az adatlapban így van a bias visszacsatolva. Én is csodálkoztam.
Akkor ez az R6 már mindhármunknak szemet szúrt.
Kiszedtem, ugyanúgy műküdik. Az eredeti hasonló kapcsolásban OPA2681 van aminél az adatlap szerint a stabilitás miatt kell. Meg olyasmit is olvastam benne hogy invertáló módban kevesebb a zaj. Szóval én ezt a kapcsolást fogom majd használni. Csak a -IN bemenetre teszem. A com és az IN lesz majd összekötve.
Szereztem MAX1181-es AD konvertert. 80MSPS, 10Bit , Duál channel
, differenciális meghajtás (bár nem fogom használi) És 3.3V-os. De elbír 3.6-ot, ezért elvileg ez már megfelel az 5V-os rendszerhez (max sorbakötök a 74HC541-es IC tápfeszültségébe egy diódát, hogy lejjeb menjen a tápfesze). A MAXIM azt írta hogy nincs minimális órajelfrekvencia, az adatlapban semmit utalás róla..... Bíztató Tervezek vele egy analógrészt, ami kompatibilis lehet akár a későbbi CPLD-s verzióval ha mégse vállna be a kisebb frekvencia. Mégiscsak megpróbálom ezt az utolsó lehetőséget, hátha beválik. Szereztem SMD nyákba ültethető 5V-os reléket is ingyen, minden együttvan Bár a beforrasztása meg fog izzasztani szerintem, 0.5mm-re van a lábtáv ha jó látom
Nekem megjött az AD9057, de azt hiszem mégis az ADS831 a legjobb. Elég messze vannak a lábai, viszonylag könnyű beforrasztani, annak ellenére hogy SMD.
Az saját FPGA demoboard/stb készítésnél van egy másik gubanc is, ugyanis a megfelelo energiaellatashoz ajanlott a 4 retegu nyak... az meg uszkve 30e huf korul mozog... szal inkabb megeri venni egy demoboardot (egyszeri kiadas), es ahhoz kesziteni modulokat, amivel mokuskodhatsz... Nem az FPGA+SRAM a draga...
Küzdök az új analógrésszel.
Valahogy így fog kinézni, ez még nem a végleges verzió
Próbapanelen lepróbáltad?
Azt nem, de SMD-t én nem tudok próbapaneloen próbálgatni....
Építsd meg hagyományos alkatrészből próbapanelon. Aztán ha jól müködik akkor jöhet a végleges verzió. Téged akarlak megkímélni a felesleges munkától.
Egyenlőre a helyedben csak az analóg részt építeném meg, AD átalakító nélkül. A végleges megoldásnál is elválasztanám és leárnyékolnám az AD átalakítótól az analóg panelt, mert az AD átalakító órajelét "veheti" esetleg.
Valószínüleg a próbapanelen sok zajt felszed majd de legalább letudod ellenőrizni az offsetet meg az erősítést.
Úgyemlékszem nincs szkópod. Most jól jönne. De néhány 100Hz-ig a multiméter is képes váltófeszt mérni effektív értékben.
Oké majd megpróbálom TL071-el, ha lesz időm rá....
Multisim szerint oké ez az ofszet állítgatós megoldásom. (persze az ellenállásértékek még nincsenek megméretezve a kapcsolásban)
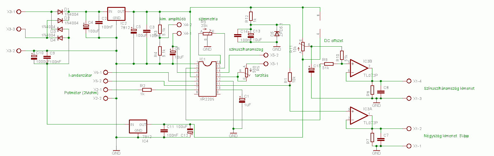
Találtam egy egyszerű és jó függvénygenerátort. Illetve 2-t, az egyik LCD-s, a másik meg soros porti. Ezt fogom megépíteni, meg kicsit átszabni a tesztekhez. Ha érdekel belinkelem majd, vagy keressetek a minidds és avr dds szavakra google-al.
Én ezt szemeltem ki magamnak, eléggé egyszerű
Most idő hiányában szakítok a hagyományommal (hogy magam tervezem meg a dolgokat) és megépitem ugyanúgy ahogy van az oldalon. Kivéve hogy külső tápot használok hozzá. Meg valószínűleg elhagyom a MAX232-t, megoldom tranisztorral, vagy egy síma inverterrel. A kimenetre meg valószínűleg teszek egy műveleti erősítőt. [link=http://www.myplace.nu/avr/minidds/index.htm]http://www.myplace.nu/avr/minidds/index.htm[/link]
Master!
Tényleg nem akarok beleszólni a témába csak néha beleolvasok, mivel engem is érdekelne egy jó szkóp de ez a dss nagyon szar nézd meg jobban azokat a jelalakokat ritka torz szar jelek akárhogy nézem a szinus es a haromszog meg csak csak elmegy de azok is 10%os torzitas felett vannak de a negszogjel egyenesen undorito tiszta hullam a teteje gorbe a felfutó él meg ilyenek erre egy forintot se szabad áldozni! inkább csinalj egy olyat ami a főoldalon van.... ![]() de mindenkinek saját ügye hogy mire dobja ki a pénzét
Azt látom hogy nem túl szép a jelalak, de most jelenleg nincs semmilyen jelgenerátorom, A max038-ra meg most sajnálok 4000Ft-ot költeni. Esetleg XR2206-tal épitek egyet.
Figyu rég voltam a maximon de nem lehet hogy az is van sample-ben? mert akkor minden király. Ha mégsem akkor viszont mindenképp az a jobb megoldás mert ezzel a jellel meg fogsz hitelesen mérni sztem felharmonikussal is dugig van tehát nem lehet vele semmi behangolni vagy "hitelesiteni".
Akkor inkább XR2206. Maxim sajna nem küld mintát a max038-ból.
Nekem is csak arra kell ez az instant
jelgenerátor, hogy lássam hogy invertál, meg eltol, meg erősít az áramkör. A nyagyjából szinuszra hasonlító jelalak nekem megteszi, ráadásul megvan itthon minden alkatrész hozzá. Van egy halom max232-m meg egy atmega16-om is. Csak a kódot kell belefaragni, amit assemblyben csinálok. Aztán ha sok időm lesz soros port helyett megcsinálom az egészet egy karakteres LCD-vel, meg pár gombbal. Főleg hogy a szkópom 1Mhz-es, ezért nem is kell a max038-as 10-20Mhz-es szinusz.Én is teszek a végére egy műveleti erősítőt majd.
Én már tervezem az XR2206-os készüléket :idiota: Ha már épitek valamit akkor az legyen jó
Ami az MAX038-at illeti, van sample-ben, csakhát nem küldik el, nemcsak nekem másnak sem. Valószínűleg olyan sokan kértek mintát ebből az IC-ből, hogy beszüntették a mintaküldést. Nekem a Texasnál volt hasonló problémám, nem küldték el a DC-DC konverter modulokat.
Idézet: „A max038-ra meg most sajnálok 4000Ft-ot költeni” Nem is kell annyit költeni rá, hiszen a HQVideonál van helyettesítője, ami totálisan ekvivalens a MAX038-cal...ICL8038 a típusa, és CSAK 830+ÁFA... MÉG lehet náluk kapni...
A MAX038-ról!
A termék már nem rendelhető, a hivatalos magyar disztribútor sem tud, igérete ellenére, beszerezni belőle. Termékmintaként sem fognak küldeni. Helyettesítője a maxim-nál nincs úgyhogy más úton kell elindulni.
Nincs valami újabb, jobb helyette? Cak gondoltak a fejlesztők erre.
|
Bejelentkezés
Hirdetés |





De elbír 3.6-ot, ezért elvileg ez már megfelel az 5V-os rendszerhez (max sorbakötök a






