Fórum témák
» Több friss téma |
Sziasztok!
Én egy szoftverfejlesztő vagyok, de kéne segítség elektronikából egy probléma megoldásához. Egy Panelházban lakom, ahol STR HT3009/2 Alpha háztelefon van, következő áramkörrel: https://www.str-elektronik.de/fileadmin/user_upload/Downloads_allge...fe.pdf Tehát 3 vezetéken analóg technikával megoldották a csengetést, ajtó nyitást és két irányú telefonálást. Jelenleg sikerült relékkel és egy raspberry pi-vel kinyitni az ajtót, valamint jelet kapni, ha valaki csönget, a lakásomból. Ezt ki szeretném bővíteni úgy, hogy Xonar U3 usb audioeszközt csatlakoztatok a rpi-re, ami analóg mikrofon és analó audio jelet generál. Ezt pedig a telefon részére szeretném kötni a kaputelefonnak valahogy. De foggalmam sincs hogy hogyan tudnám ezt elérni. Tudna valaki ebben segíteni, hogy legalább hogyan kezdjem el és hogyan köthetem össze az usb hangkártyát a telefonnal? A segítséget előre is köszönöm!
Nem tudom, mi lenne, ha szétszednéd a kaputelefon kagylóját és a mikrofon vezetékeire adagolnád be az analóg audiót, persze megfelelő leválasztással? Ez tűnik a legkönnyebbnek, a telefon elektronikája pedig megfelelően tenné rá a vonalra a hangot. Esetleg egy leválasztós jack aljzatot építhetsz a kagylóba, hogy könnyen visszaállítható legyen a telefon eredeti működése, ha kell.
Keresztbe kell kötni a USB kütyüs hangkártyát a kaputelefonnal.
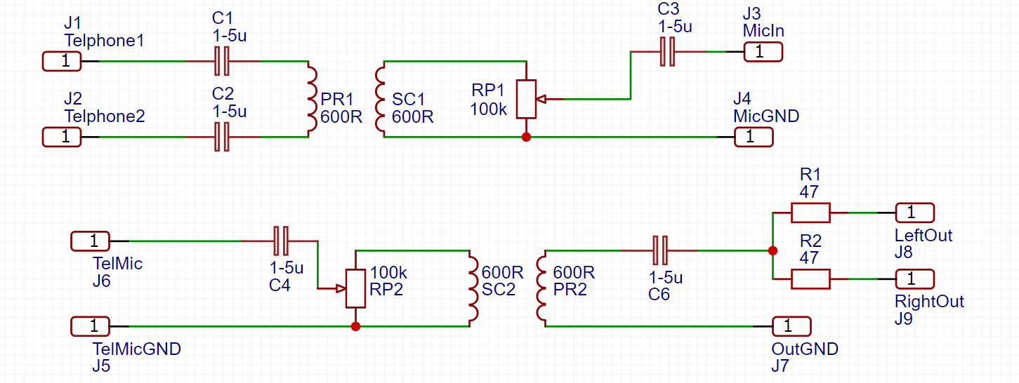
Telefon Mikrofon vonal --- audio kimenet USB kütyü Telefon hangszoró vonal --- audio bemenet USB kütyü a köztük lévő jelszint és galvanikus leválasztást klasszikus 600 ohmos telefon trafókkal , ellenállásokkal és kondenzátorokkal végezném el. klasszikus 600 ohmos telefon trafó beszerzési forrás : Donorként régi analóg telefon modemekből vagy kártyákból termelhetőek ki (isa , pci) Kis 5V relék is vannak rajtuk amikkel a vonalat tudod átkapcsolni a telefon házában a USB kütyü és hangkari között. Mert valószínűleg a hagyományos fali kagylós funkciót is használni szeretnéd. A szint illesztést pedig ellenállás osztókkal tudod megoldani. Alapból kb 60 dB (1000 szeres) osztókat raknék be. Mindkét irányba a trafók mellé. Az hallgatókon Voltos feszültségek vannak (persze számolhatsz is saccolva hogy impedanciák / ráírt teljesítmények esetén menyi lehet az annyi ). Azt kell leosztani a mikrofon pár milli Voltos szinjére. feszültség osztó: felső soros ága 1MΩ alsó földre menő része 1kΩ ellenállások ... így kb meg lesz az 1000-es osztási arány ... részben több is mert ezzel az 1kΩ paralel lesz kötve a következő áramkör bemeneti impedanciája is ami számunkra X Ω. A tekercseket kímélendő(vasmag telítődés , torzítás , hangkártya mikrofon tápjának 5 V-ja se kerüljön rá a trafóra) soros kondenzátorok is kelleni fognak a DC feszültségek leválasztása miatt. 1-5 µF körüli polarizálatlan kondik kellenek ide amit lehet találhatsz a donor modemkártya paneleken is. Mindig a szekunder oldal után legyen az ellenállásos szint osztás a trafóknál. Ne a kicsi előre leosztott jelet küld át a trafón , mert inkább csak zajosabb lesz. A szintosztással finomabban is játszhatsz ha esetleg trimmer potenciométer raksz be a felső 1M fix ellenállás helyére. Röviden ezek fognak kelleni. A hozzászólás módosítva: Máj 9, 2022
Az illesztő így néz ki trafók kondik ellenállásosztó potival de 2 ellenállást is beköthetsz a poti helyére.
Ha nem gond , hogy az előszobában is hallják , mit tárgyalsz akkor mehet a kagylóba 1 1 jackkel a csatlakozás. Esetleg egy relé kell még a kagyló érintkezőhöz.(PTT push to talk )A fel és le rakást aktiváld, ahogy már ajtó nyitást már megoldottad. A sztereo füles kimenetet közösíti az R1 és R2 ha nem monora állítottad volna a hangkártyát. A hozzászólás módosítva: Máj 9, 2022
Köszi Kera_Will az áramköri tervrajzot! Megpróbálom megépíteni, majd írok, hogy hogyan sikerült, de ez eltarthat pár hétig. Kezdetnek 1µF kondenzátorokkal próbálnám megépíteni.
@Kera_Will: Be sikerült szereznem az alkatrészeket és összerakni és működik! Köszi a segítséget!
De Némi változás volt a tervben. Xonar U3 USB hangkártya helyett max98357-et (I2S mono DAC) használtam, mert kisebb és kevesebbet fogyaszt (5V/600ma adapteren fut az egész áramkör rpi zero-val együtt). Sajna így nincs mikrofon, de a célnak elég. Tehát ha most a futár csönget nálam, akkor bemondja, hogy jöjjön fel a 3. emeletre és kanyarodjon jobbra, míg egy ajtóóhoz nem ér és rakja le a csomagot a lakás ajtaja elé, majd lejátszás után kinyitja automatikusan az ajtót. De egyetlen gond van. Csak akkor megy, ha GS kapcsoló zárva van. Tehát ha párhuzamosan van a leemelt telefon, akkor működik. Ezt valaki megtudná nekem magyarázni? Én azt mértem, ha nincs párhuzamosan de szól az audio, akkor 11.3V folyik I és II között, ha párhuzamosan van a telefon és szól a zene, akkor 3.4V folyik I és II között.
Szétszedtem a telefon kagylót és egy mikrofon erősítő van benne, amit párhuzamosan kell kötni J5-J6 lábakkal (Kera_Will rajzában van a J5-J6).
Ezt el lehetne valahogy kerülni? |
Bejelentkezés
Hirdetés |




)

