Fórum témák
» Több friss téma |
Fórum » Autós erősítős kérdések, problémák
Témaindító: Thomas10100, idő: Dec 28, 2005
Témakörök:
Továbbá azok alapján erősen megkérdőjelezhető a ráírt 1800W-os teljesítmény is. Ettől függetlenül elég ritka (én még nem találkoztam vele) hogy kivétel nélkül az összes, a végfokban lévő nagy FET/Tranyó egyszerre elszálljon.
A hozzászólás módosítva: Aug 26, 2013
Az hogy hány watt a végfokok tipusa alapján és a benne lévő biztosíték alapján könnyen megsaccolható! Az 1800 watt az tuti nem igaz, mert akkor nem így nézne ki a belseje! Mellékeltem egy képet egy valós 2000 wattos erősítőről!
Nekem az autóban egy RMS 2x50W vagy 1x200W hídalt teljesítményre képes erősítő van, de nagyon durván szól, és 30A benne a biztosíték. Ilyenkor mondjuk szoktak variálni, hogy zenei teljesítmény, és 2 ohmon/ch és akkor ha 4 csatornás akkor lehetséges. Sztm meg kell nézni amit fent leírtam és kiderül mennyi az annyi! Amúgy az ár miatt írtam hogy hogy 8, mert még akkor is irreális a 12000! De sztm sem ment el benne mind a 8, de ha még is akkor is kb 8x500Ft. Egyszer piacon láttam egy hatalmas, kb 50cm hosszú MAGANAT(nem írtam el) erősítőt amire 2000W volt írva, és 1db 7,5A biztosíték volt benne! Hát megnéztem volna mi is van benne!
Sziasztok! Tudnátok segíteni? A fiam autóerősítője nem szól, csak a protect piros led világít. Mit nézzünk rajta meg? Valami GS 700W
Hali!
Szerintem eslő körben a kimeneteken kellen megmérni nincs-e zárlat, és ha ott nincs akkor szét kell szedni, és a végfokokat is megmérni nincs-e zárlat. Így előre ennyit tudok, de annyira nem várom a témát, de így már előrébb lesztek! üdv PIXI
Üdv!
Nem éppen ide vág a kérdésem de végül is egy autós EQ-ről lenne szó, bekötési rajzot keresek! Delcom márkájú (az aljára ez a van írva: EQ 680396). Semmit nem találtam a neten erről. Ha esetleg valaki fölismerné akkor írjon! Képek:
Szia! A végfok tranyók lettek zárlatosak a 3-4 ch-n. Köszi! Kiszedtem őket, így az 1-2 ch szól, de az állító potikat hiába tekerem (level, 40-400hz) hallható különbség nincs, és hiába kapcsolom a low level-full-hight level kapcsolót mindig ugyan úgy szól. Ez normális? Esetleg valaki tudná mivel lehetne helyettesíteni a képen lévő tranyókat?
Hali!
A 40-400Hz poti az elvileg a LOW állásban működik, FULL-ban egyik poti sem, és ha van még egy poti aminál magasabb freki van akkor az működik HIGH állásban. Így próbáld meg őket! Elvileg kicseréled a tranyókat és menni fog a 3-4-escsati is. üdv PIXI
Sziasztok!Az autómban egy Crunch GPX 500.2 erősítő van ami 250W-ot tud névlegesen.Olyan probléma van vele hogy fél hangerőtől felfele a power led elkezd a zene ütemére hunyorogni,nem teljesen de látható azért. A hangján nem tapasztalható hogy befulladna vagy ilyesmi de szerintem többre is képes lenne.8-as tápkábellel van vezetve neki a pozitív, egy vadi új Bosch S3 70Ah-ás akku van az autóban.A test vezeték ami az akksitól a kasztnira megy kb. 20-25-ös lehet.Megmértem teljes hangerőn 12.8V-ról 11.8-11.9-re esik le a feszültség álló motorral.Járó motorral 13.8-ról 12.8-ra. Sok az az 1V esés? Mit tanácsoltok?Talán kevés neki az a 8-as kábel?
A hozzászólás módosítva: Szept 13, 2013
Szia!
Egyértelműen vékony a tápkábel... Pláne ha a csomagtartóban van az erősítő...és ahogy olvasom,a kasznit használod testként. A megoldás tehát....vastagabb (16-20-as) kábel...a negatívnak is az akkutól.
Üdv mindenkinek.
Nem tud esetleg valaki Blaupunkt GTA275-hőz kapcsi rajzot? Nagyon köszönöm előre is. A hibája, hogy elrobbant az egyik oldalon a TIP36C a nyákot kipótoltam több helyen is. A hiba, hogy az az oldal nagyon hangosan súg és mivel csak 1A-el tesztelem ezért le is oldogat mert rúgja is az erős súgással a hsz-t. A hiba az előfokban van, mert a bemeneti csatolókondit kivéve az erősítő rész elől ez megszűnik és bemenet érintésére is búg. Van benne 5db műv erősítő IC, megpróbáltam azt, hogy kivettem az összeset és visszaraktam egyenként. Most oda jutottam, hogy nincs benne 2db és így nem súg-búg olyan erősen meg semmi, ha az egyiket visszarakom, akkor az egyik oldal nagyon erősen súg attól függ, hogy a szűrő kapcsoló melyik állásban van.
Sziasztok.
Adott egy Peugeot 407-es. Köztudott, hogy elég gyenge elektronikailag. Ma kábeleztem be, de még nem üzemeltem be. A problémám az, hogy nem tudtam áthúzni a tűzfalon a kábelt, így a BSI-nél találtam egy állandó 12V-t (vastag kábel) és onnan indultam el, nem az akksiról. A kábel meglátásom szerint a BSM alatt lévő nagy biztosíték táblából jön. Lehet ebből bármi gondom? Milyen óvintézkedést tudok még tenni a biztosítékon kívül, hogy ne okozzon semmi gondot? köszönöm
Sziasztok, van egy crunch mxb-4100 típusú autós erősítöm, ami egy jól sikerült manőver következtében elhalálozott... sikerült feléleszteni, de a következő hibával találkoztam:
Ha a bemenetre rádugom mindenféle jelforrás nélkül az rca -csatit akkor elkezd búgni, ha rádugpm egy jelforrásra is (laptop, autórádó) akkor méghangosabb lesz. Ezt kiküszöbölendő zajszűrőt (isolator) tettem a bemenet elé. Ugye ilyenkor megszűnt a zaj, de a hangerő az 1/10 -e lett. A hanggal eddig minden rendben volt! Fogalmam sincs merre keressem a hibát. Az erősítőben egy hagyományos tl494cn pwm ic állítja elő a tápot és több darab njm4558 is van az előfok részen. Merre keressem a hibát? Vagy mit kéne megnéznem? Üdv!
Meg lett a hiba, kicseréltem a TL 494-et és máris életre kelt az erősítő, nomeg utána még tettem be egy újat a púpos 16V 220µF kondi helyett is. Ezek szerint mivel a táp FET-eknél nem volt kimenő oldalon semmi fesz, és nem volt meg a szimetrikus nagy fesz sem a táp tekercs másik oldalán így a TL IC-re gondoltam, hogy az okozza a hibát, és így is lett!
Szia!
Fogalmam sincs mi az a BSI meg BSM de a lényeg ugyan az, kösd át az aksira! Vizsgáld át tüzetesebben a tűzfalat mert valahol át kell jönnie a kábeleknek a műszerfalhoz, te is ott húzd át a kábeledet. Vagy ha nagyon nincs akkor csinálj magadnak egyet gumigyűrűvel és tömítéssel. A kocsi belső rendszerét nem használjuk erősítő táplálására, mert az nem biztos hogy fel van készítve arra a plusz 20-40A-re amire neked szükséged van.
Üdv Mindenkinek!
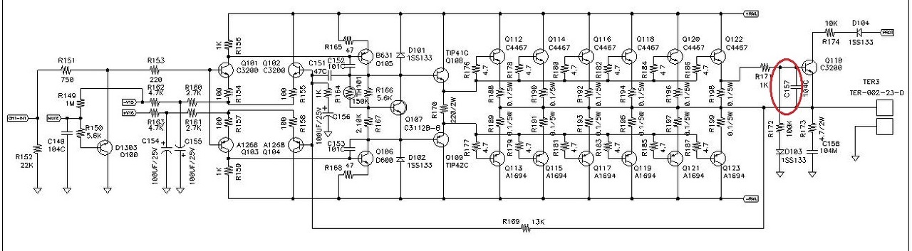
Kellene nekem egy kis segítség. Ismerősöm vett egy Magnat Phantom Monoblockot, szól és működik is rendesen de szét lett szedve és 2 alkatrész hiányzik belőle. Kapcsolási rajzban és nyákon meg lett nézve hogy R14 ellenállás 1kohm 1/8W-os illetve C157 kondenzátor 0,1µF/50V-os. Kapcsolási rajzot fel tettem, kérdésem az lenne hogy miért van kitörve a két alkatrész illetve mi a szerepe?
A C157 lassítja a protektálást (védelem leoldását). Ha a végtranyó elszáll, vagy valamiért megjelenne a hangszórón az egyen fesz. Szerintem valaki szerette csúcsra járatni az erősítőt, vagy az is lehet, hogy a gyárban csinálták ezt javítva az erősítő tulajdonságait. "Ilyet" már sokszor láttam.
Az R14-es ellenállás az optocsatolón van eredetileg. Szerintem az oda nem is nagyon kell, mert előtte van egy R13 ellenállás, ami beállítja az optocsatolóban lévő dióda áramát. Az opto csatoló pontos funkcióját nem tudom, mert nem tudom elolvasni, hogy a 3-as lábáról hova megy a vezeték.
Fel teszem a képeket közelebbről nézve. Értem a leírást, az alkatrészek hiányoznak, hozzá teszem hogy ki vannak törve belőle. 3as láb a "Mute" 4-es láb R5 ellenállás 1kohm R13 1kohm 1es és a 2es láb között van az R14 1kohm-os ellenállás. 1es és a 2es lábnál KPC 117 be megy amibe egy dióda jel van.
Kérdésem még az lenne hogyha én vissza teszem az alkatrészeket mit tapasztalhatok?
A hozzászólás módosítva: Okt 6, 2013
Sziasztok hifonics atlas viii kapcsolási rajzot keresek. Tudna valaki segíteni?
Nem kell az az 1K ellenállás sem oda.
Hagy kérdezzem már meg. az erősítő most gond nélkül működik? Szerintem igen. Minek akarod oda vissza tenni azt a 2 alkatrészt? Olvastad mit írtam? Lehet gyárilag vették így ki belőle ezeket, mert így stabilabb. Ne csinálj magadnak fölösleges köröket. Ha ki akarod próbálni mi van ha vissza teszed, akkor tedd vissza és nézd meg. Szerintem semmi nem fog változni. ' kondiról és egy ellenállásról van szó. Már rég kipróbálhattad volna. Hogy mi mit csinál, azt már leírtam. Ez az ellenállás ha nincs bent, akkor szerintem biztosabb, hogy a mute teljesen lekapcsolja a bemenetről a jelet. Lehet az 1K-val nem halkult el teljesen.
Igen működik gond nélkül. Érdekel az hogy miért nem lehet benne a két alkatrész ezért filózok rajta
Valamikor mikor tudom ki próbálom. Köszönöm a leírást és a segítséget!!!!
Újra volt időm hozzányúlni és a következőt tapasztaltam:
Nem egyenlőek a feszültségek. +23V és -18V van, de a TL494-ből kijövő PWM jelek megegyeznek, amik a táp FET-jeire mennek. Kiforrasztottam a puffer kondikat és ugyan úgy eltértek a feszültségek. Visszaforrasztás után is meg volt a hiba, de egyszer csak +-20V megvolt mind a két oldalon. Na mondom jó, biztos valami kontakthiba volt... de mégse. A feszültségek megint eltértek a következő indításnál :S A tl494-et már kicseréltem az erősítő legelső szétszedésénél, de nem történt változás. Szerintetek mit kéne megnéznem? Már nagyon nem tudom, hogy hol keressem a hibát :S Üdv!
Szia!
Így elsőre, nagy valószínűséggel az erősítő jelbemeneti RCA csatlakozójának a testje szakadt meg az erősítőn belül! Ha van multimétered, akkor sípolós diódateszter üzemmódban mérj a kimeneti (hangszórócsati, amihez nincs rajzolva bridge csatlakozási pont) pont testje, és az RCA testje közé, ha nem sípol, akkor ez a baj! Pityu
Szia!
A " +23V és -18V van,"-t mihez képest mérted? Remélem, nem a 12V-os oldal testjéhez képest! Megjegyezném, hogy más se essen ebbe a hibába, nem közös a 12V tápbemenet testje, a végfok testjével, pont galvanikus zavarelkerülő leválasztás miatt!
Üdv mindenkinek.
Meg tudná valaki mondani, hogy miért jó vagy rossz ha a jelföld a rendes földtől el van választva egy 100 ohm-os ellenállással? Nem adhat ez gerjedésre okot? A válaszokat előre is köszönöm.
Szia!
Pont a földhurok elkerülése ellen van ott! Ha a 100ohm fölött szűrve is van a plusszhoz képest, akkor egy RC szűrőt alkot... Ha a külső egység úgyis összetesteli, valamerre, valahol, a két pontot, akkor sem folyhat akkora áram a két testelés között, hogy hallható zajt okozzon... Remélem érted!
Szia!
Bár , már biztos nem aktuális... Szerintem ebből a "piaci" erősítőből, ez volt az egyetlen , EURÓPÁBAN! Rákerestem, és csak Hardveraprós-racingbazáros, és vaterás linket hozott.. (adják-veszik a szemetet!) Az, hogy az összes végtranyó halott, egy ilyen, (Ahogy azt egy kolléga kifejezte) "NÉCCERSZÁZAS,erősítőben, lehetetlen, Miért? Mert egyszerre nem halnak meg, max 2 csatorna, amelyik hídba van kötve, ugyanazon túlterhelő hangszórón keresztül. És onnantól, a táp letilt, és a túloldal túlél! Akkor mond rá ilyet, egy "kolléga", amikor kell neki a cucc olcsóbban, vagy rohadtul nem ért hozzá, és ahhoz sem, mit mér, mihez képest.../vagy el akar vele hajtani a búbánatosba.../ Ámde! Ha, mégis mind meghalódott volna, mert a napkitörés, pont az RMB basszusának csúcsánál érte el a földet, akkor sem biztos, hogy nem lehet az a javítás 12000! Lehet, hogy Pixi barátunk helyettesítőkkel,ugyan olyan jóra, kétezerből lenyomja !MAGÁNAK!, de vegyünk alapul, egy jó vidéki "Tv szerelőt"! Szétszedi, kiszereli, kiforrasztja, beméri, bemegy, fárasztja az ADSL-t megkeresi HQ-nál megtalálja darabját 500-ért, és mivel sosem foglalkozott ilyennel és nincs kéznél, megrendeli, GLS elhozza, vagy 1600-ért... Már benne van 5600-ba, és 3 órányi rezsi óradíjban! (mellesleg, eme 3 óra alatt, már 4 tévében kicserélte volna a sorkimenőt, darabját 10000-ért, amin nyert volna összességében 15-16E Ft-ot, ámde ő itt ..opik egy autós szörnnyel!) Vissza! Beforrasztja, összeszereli, szenved, hogy honnan szerezzen most egy 12V-os 30-50A-es tápot, végül kiszereli az öreg FORD-ból az akksit, és beköti... MŰKÖDIK, a jó Anyját! A szomszéd szolgáltatóban (fodrászat) hallja, hogy járnak a NAV-osok, hát kiállítja kisbarátunknak a számlát is! 5 óra szenvedés, plusz anyagköltség 5600! Aki kevesebbért szolgáltat rezsi óradíjban, mint 1000HUF/óra, az adócsaló, vagy szociális munkás! (Egy, a háztetőre cserepeket adogató kőműves segéd 600-800Ft-os órabérben nyomja, 7 általánossal! Nos, így lehetne, az 12000HUF, ha mind halott lenne, ha csak 2, akkor csak 9000! Bocs.. Pityu
Hali!
Ez igaz, de arról nem szólt a hozzászólás, hogy hivatalos szerelő nézte-e meg, vagy csak egy olyan aki ért hozzá. Én utóbbi esetet vettem alapul, mert hivatalos szervizesnél érthető a 12000Ft, mert sok helyen ha már csak a pulton ránéznek akkor 2-4000Ft! A lényeg hogy hivatalos helyen nem érdemes az ilyet javítani, mert azon az áron simán vesz egy hasonlót, vagy akár jobbat is. Ha valaki anyag árban meg tudja magának javítani akkor megéri. Én sem foglalkoztam soha olyannal amit nem tudtam magam javítani, és sokba lett volna a hivatalos javítás. Ezt majd a tulaj eldönti neki mi éri meg. üdv PIXI |
Bejelentkezés
Hirdetés |




Hát megnéztem volna mi is van benne! 















