Fórum témák
» Több friss téma |
Örülök neki, hogy megfelel. Köszönöm a sörfelajánlást, de én egyáltalán nem fogyasztok alkoholt. (Maximum főzök ha van gyümölcsöm.
)
Jobb is az, mert a topik témájánál maradva, az rögtön bekapcsolja az agyműködést!
Sziasztok!!!
Egy másik topicban már feltettem kérdésem, és ide irányítottak! Nem volt sok hozzászólás itt eddig, úgyhogy vettem a fáradtságot és végig olvastalak benneteket, de sajnos nem sikerült megtalálnom a megoldást. A megcsinálással nincs gond, de ha sajnos az elméleti rész csak villanyszerelő szinten megy... nostehát szükségem lenne egy olyan kapcsolásra, ami 12 V-ról működik. Egy relét szeretnék működtetni, amihez egy 0.5 secundumos jel áll rendelkezésre. Röviden és tömören: -12V 0.5 sec jel = relé meghúz -12V 0.5 sec jel = relé elenged Amúgy autóban a csomagtér nyitó szállal szeretnék egy led lámpát üzemeltetni, platómegvilágítás lesz. Így nem kell a kocsiba nyúlkálni, ha este a platóra pakolok! Tudtok nekem segíteni????? Előre is nagyon szépen köszönöm!
Hello! Pedig itt van ilyen kapcsolás, ha az 555P rajzot használod. Az OUT kimenet és a GND közé kötheted a relédet.
Szia!
Köszönöm! Akkor ezt fogom használni, egyszerűnek néz ki, de rögtön lenne két kérdésem! Az egyik, hogy kihagyhatom-e az R6 ellenállást és a mellette lévő ledet... A másik, hogy a nyomógomb helyére hogy kötöm a 12 v fél másodperces jelet???
- Természetesen kihagyhatod a Led-et és az ellenállást.
- "-12V 0.5 sec jel" Ezt én úgy értelmezem, hogy egy kontaktus erre a 0,5sec időre testet kapcsol. Tehát ugyan azt teszi,mint a nyomógomb. Tehát a jelforrásodra az R1-R3 közös pontját kell bekötni. (De ha a 12V előtt az nem a negatív előjelet jelent, hanem kötőjel volt, akkor más a helyzet. Viszont ekkor a kettő között egy üres karakter helyet kellett volna hagyni.)
Jaj ne haragudj igazad van...kicsit fáradt vagyok már nem figyeltem! Igen az kötőjel volt! Tehát + 12V a jel fél másodpercre!
Nagyon megbonyolítja?
Nem, csak akkor nem az 555P, hanem az 555N kapcsolást kell használni de ezzel megegyezően.
Köszönöm! Akkor megépítem az 555N kapcsolást!
Elég a +12V impulzust az R1 és R3 közös pontjára kötni igaz??? Az R6-ot és az LD1-et meg akkor ki is hagyom! Mekkora biztosítékkal biztosítsam meg?
Átrajzoltam utolagos engedelmeddel!
Megnéznéd hogy jol gondolom-e? Ha jo jöhet a legeslegnehezebb része, kisilabizálni a nyákrajzot Sajnos nem értek a tervezőprogramokhoz...pedig egy tinát letöltöttem...Várom válaszod, és előre is KÖSZÖNÖM!!!
És elméletileg így fog kinézni....
És utolag is elnézést, de sajnos nem működik a hosszú o a billentyűzetemen! Ezért írtam eddig ilyen helytelenül...
alt 162 !
A hozzászólás módosítva: Jan 15, 2017
Köszönöm ó megvan ó
A jó pap holtig tanul )De azért még kíváncsi vagyok proli007 Úr válaszára is majd, a kapcsolással kapcsolatban )Köszönet Neki az eddigi segítségért is!!!
Igen, jó az elképzelés, de egy dióda még nem ártana a relé tekercsével párhuzamosan. (Katódja a 3-as láb felé.)
De ha nyák rajzot tervezel, ott a vezetősávok nem keresztezhetik egymást, mint az elvi rajzon. Feltéve, hogy ne huzalozással alakítod ki az áramkört egy próbapanelen. Az 555-nek a tok bekötése meglehetősen szerencsétlenül alakult a gyártónál, de ezt már megváltoztatni nem fogják. A könnyebbség kedvéért, viszont a 4-es lábat nem törvényszerű, hogy csak a tápra lehet kötni, a 4-5 lábakat összekötve is működik az IC. Oka, hogy a Reset bemenet feszültségének 1V-nál magasabbnak kell lenni, az 5-ös láb pedig a táp 2/3-ad részén van és állandó. Az áramkör önfogyasztása 5..10mA között lesz. Meghúzott relénél ehhez, pedig még hozzá jön a relé árama. Biztosítani talán lehet célszerűbb együtt a lámpával, amit kapcsolni fog. A hozzászólás módosítva: Jan 15, 2017
Köszönöm a tanácsokat, megfogadom!
És milyen számú diódát javasolsz a tekercsel párhuzamosan kötni?
Szia. Bocsi hogy beleszólok, de szerintem egy 1N4148-as dióda jó lehet.
Sziasztok!
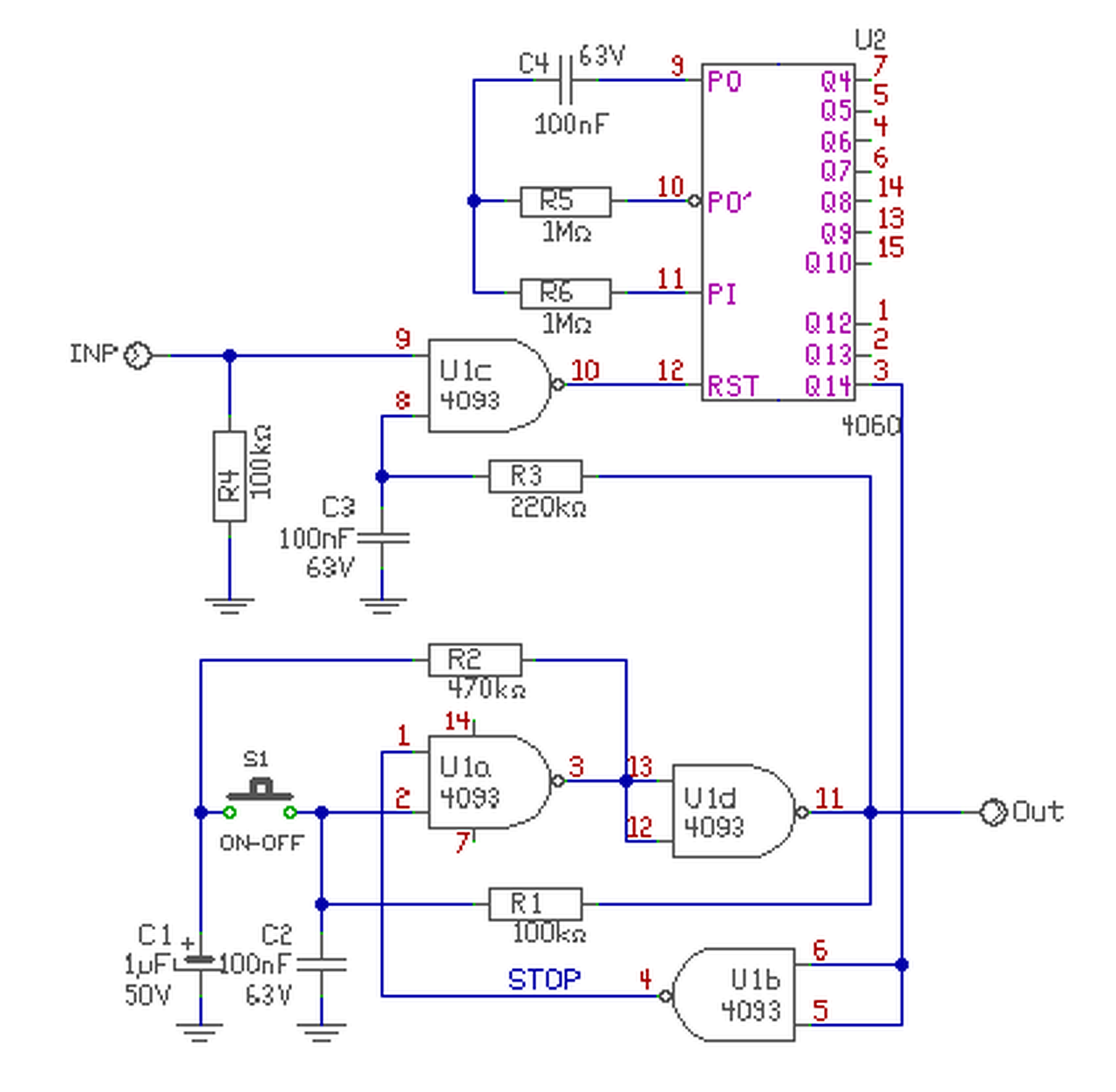
Sajnos amit terveztem és szimuláltam kapcsolás, elveszett a rendszertelepitéskor, most meg nem akar összejönni. Egy magas szintre szeretném ha elindulna egy 4060-as számláló, 15perc után nem lépne tovább hanem kapcsolna latch-et ami egy relét (12 vagy 24V-os ez még nem derült ki) és mindezt a nyomógombos latch-el (4093) felül tudnám irni. Tehát ezt az egy nyomógombos ki-be kapcsolóra kellene ötlet a lehető legkevesebb alkatrésszel, meg az időzitőre se ártana, de az nem ez a fórum. Egyébként egy áramkör táplálásának a szekunder tekercseit kapcsolná a relé. Ez a ksi áramkör pedig külön táplálást kapna. A hozzászólás módosítva: Feb 4, 2017
Hello! Az a baj, hogy van valami elképzelésed, amiről aztán rébuszokban beszélsz. "kapcsolna latch-et" mit kapcsoljon és milyen állapotban: És mit írna felül a nyomógomb? Vagy is milyen állapotot?
Egyszerűen nem lehet leírni mit szeretnél? Egyébként a 4060 Reset áramköre magas szintre törli a számlálót. Hogy magasra induljon, elé egy inverter kell. A 4093-al pedig számtalan "egygombos" kapcsolást tettem már fel.
Logikai 1-re (3,3V) kellene indulnia egy számlálónak ami 4060-ból épül. 15 de lehet 20-30 perc is elteltével kapcsoljon egy 4093-ból felépitett egynyomógombos kapcsolót amit ugye nyomógombbal is tudok kapcsolni. Tehát a számláló Q kimenete is tudja kapcsolni meg a nyomógomb is. Mit. Egy relét (12V vagy 24V) kellene, ezzel terveztem a szekundereket megszakitani.
Azt már beszéltük és mondtad meg olvastam is tőled, hogy egy dióda a Q kimenettől az oszciba leállitja a továbbszámlálást azaz a Q kimenet logikai 1-en marad resetig. Az időt kiszámolni az olvasottak alapján úgy tudom, ha: t=100k*1u*1,15=0,115sec majd T=0,115s*2^14=~27perc. Ez eddig ha jó akkor jó. Az inverternek ugye a 4093 egyik NAND kapuját fel tudom használni. A kérdés, ehhez milyen 4093-ból épitett egynyomógombos kapcsoló menne A hozzászólás módosítva: Feb 4, 2017
A leírásod jó, csak nem tudni, hogy az idő leteltével, ki vagy bekapcsolja a relét a 4060. Amit aztán (vagy előtte és közben is) a nyomógombbal kedved szerint megváltoztathatsz.
Én kerestem a 4093-mas kapcsolást de nem találtam olyat ami néhány alkatrészes lenne.
A 4060 kimenete magas szintu lesz az idő leteltekor. Ha sikerülne 2 nand-ból létrehozni a nyomógombos kapcsolót akkor maradna 1 nand ha invertálni kellene esetleg a számláló jelét és egy a számláló resethez. A számláló számitását a te irásodból találtam.
Látom nem érted, mit kérdezek. Vázlatosan lerajzoltam, hátha úgy jobban érted mi a helyzet..
Gondoltam tehetek bele bármilyet. Bistabil relével képzelem el ami bekapcsolaskor húz meg, tehát kikapcskor elenged.
Ez lett volna a helyes válasz? ![]() A rajzot kőszönöm. R2-nek dupla R1 értéknek kell lennie a stabil működés miatt illetve R2xC2 <<R1xC1 ahol C2 a P1 bemenet és föld közé kellene. A hozzászólás módosítva: Feb 5, 2017
A bistabil relé, egy másik történet. Hiszen annak két stabil állapota van, vagy is megőrzi az infót, mint egy RS tároló. De itt a kapuáramkörök alkotják az RS tárolót.
A C2 kondi azért van az áramkörben, hogy tápfesz bekapcsoláskor az RS tároló "ki" állapotban legyen. A C1 tárolja az előző állapotot. Ha megnyomjuk a gombot, akkor a C1-ben tárolt töltés, áttöltődik a C2-be. Hogy a C2-nek erre meg is változzon a feszültsége, ahhoz a kettő kapacitásnak eltérőnek kell lenni. (Hiszen ha egyforma lenne, akkor a fele feszültség állna be, ami a kapunak határozatlan bementet jelentene. Ezért jó, ha egyik többszöröse a másiknak.) Egyébként a C2 még egy feladatot ellát, csökkenti a bemenet zavarérzékenységét. Az R1 egy pozitív visszacsatolást hoz létre a két kapu között, így lesz belőlük RS tároló. Az R2 pedig feltölti a C1 kapacitását. De az R1 az első kapura nézve egy negatív visszacsatolás, ha a nyomógomb nyomva van. Ha a negatív visszacsatolás lenen az "erősebb", akkor a nyomógomb megnyomásakor és nyomva tartásakor, nem csak átváltana az RS tár, hanem billegne is a kapu hiszterézise miatt. A C1*R2 feltöltési ideje biztosítja, hogy milyen gyorsan lehet váltani a kapcsolást. És ez egyben a nyomógomb kontaktusát is prellmentesíti. Kicsit megmódosítottam a rajzot,mert szerintem így fog megfelelően viselkedni. (Bár még mindig nem tudom hogyan is kellene igényeid szerint működnie.) Ebben a felállásban, a relé kikapcsolt állapotában, hiába jön a számlálót indító bementi jel, a számláló törölve van. Ha bekapcsoljuk a relét, akkor az vagy abban az állapotban marad, vagy ha a számláló is engedélyezve van, az el kezd számolni. Amennyiben az idő letelik, az RS tároló törlő jelet kap, a relé elejt. Az RS kimenete ugyanakkor az R3*C3 integráló tagon keresztül Reset jelet ad a számlálónak. AZ integráló tagra azért van szükség, mert az RS tároló átváltásához R1*C2 időállandónál hosszabb impulzus kell. Mert különben nem töltődik át a C2 és nem maradna úgy az RS tár. Tehát akkor jó, ha R3*C3>R1*C2. Vagy is mikor a számláló Q kimenete magas szintre vált, törli az RS tárat, de Ő maga csak később törlődik. Így nem kell a számlálót abban az állapotban tartani, amikor kiszámolt. Mindig törlődik. Mint a hogy törlődik akkor is,mikor nyomógomb megnyomásakor kapcsoljuk ki a relét az idő letelte előtt is.
Jogos, már késő volt és órási elirás, monostabil relé lesz. De úgy látom a működésből ez neked értelemszerű lett.
Köszönöm a rajzot. Beszéltem veled már ezt a kapcsolást de az összes képem rajzom és fájlom elveszett róla. Egy pcm1794 zero kimenete magasra vált, ha kevsebb mint 1 sec alatt nem kap pcm audio jelet. Ezt szeretném felhasználni és a szekunderfeszültségeket megszüntetni ha letelt az idő. Egyedül a számláló áramkörön maradna táp, hogy a ki-bekapcsolás működjön. Igy lesz a készülék zöldebb és kimélem vele a táp kondenzátorok üzemidejét is (ha esetleg bekapcsolbva felejteném). Eredetileg a stabilizátorokat kapcsolta volna, de akkor sok kondenzátor maradna még feszültség alatt. A hozzászólás módosítva: Feb 5, 2017
Már valamennyire emlékeztetett a feladat. De ha tényleg 3V tápfeszültséget szeretnél akkor célszerűbb a HC sorozatból választani, a 2..6V között működik.
Sajnos nand Schmitt-Triggert csak CD4093-ból sikerült szereznem. A többi Ic mind HC. Van még itthon 74HC00D de az nem Schmitt-Trigger-es. De a CD-snek is tudnia kell a 3,3-mat nem?
C1-et a működés miatt jelölted elektrolittal vagy csak az érték gyakorisága miatt ebben a kivitelben? Mert van 1µF kerámiám, az kisebb helyet foglalna és szerintem jó az is. (SMD) A hozzászólás módosítva: Feb 5, 2017
A kerámia is természetesen jó a kapcsolásba, csak az elkó már gyakoribb ebben az értéktartományban és polarizáltsága sem gond.
Elvileg a HC00-val is mennie kell egy ilyen kapcsolásnak, de a schmitt-es jobb megoldás. A TTL-nél a 132-es a hiszterézises. De azt nem néztem, hogy HC-ben van-e ilyen. Elvileg működni kell a 3,3V mellett, de a CMOS-nak ez az alsó tartománya, és találkoztam már olyannal, hogy pld. 0°C-on nem működött már a kapcsolás. (Pld. a 4093 nem, míg a 40106 igen) Nem túl jó, ha valami a paraméterének határán működik. |
Bejelentkezés
Hirdetés |




)

Sajnos nem értek a tervezőprogramokhoz...pedig egy tinát letöltöttem...








