Fórum témák
» Több friss téma |
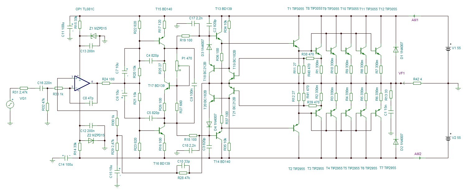
Ezen a gépen csak a fogantyú és a forgatógombok BEAG...A végfoka a nagy Orion torony végfoka,vagy az eredeti panel,vagy a koppintása,...létezett 1,vagy kettő végfokkal,de nem sztereo...1-szer,vagy 2-szer 100-150 W ..6-6 db BD van benne...a bemenet sima tranzisztoros erősítő,hangszínnel kombinálva...a kivezérlés jelző UAA Ic...egyszerü,de strapabíró felépítés jellemzi.
Készítettem néhány képet...
Nekem nem az orion jut eszembe róla... viszont lehet a kapcsolása ugyan az.... 2x50V a tápfesz... nekem a tranzisztoronkénti 3db 1ohm párhuzamba kötött ellenállása miatt jutott eszembe a Beag, illetve a TK222 illesztó miatt... A másik amit észrevettem, hogy egy pár BD249C-250C hajtja a többi BD249C-BD250C-t.
Plusz a meghajtás nyákja...
EAG AK706/a kimenőtrafóSziasztok! Tudnátok nekem segíteni abban, hogy az EAG AK706/a előerősítő kimenőtrafója milyen felépítésű? Jó volna tudni, hogy milyen primer és szekunder impedanciára lett méretezve, mekkora vason van, illetve tekercsek menetszáma, osztások, stb érdekelne engem. Gondolom a gyári kapcsolás szerint a két ellenütemű ECC83 katódjából kicsatolt primer tekercseknek nem lehet túl nagy a primer impedanciája, igaz? Egy gyári rajz is jó lenne a kimenőtrafó felépítéséről, ha esetleg meglenne nektek, és feltennétek, akkor örülnék neki.
Igazad van ,ez már nem az a változat,nekem még a régi van meg...ennek a végfoknak már semmi köze nincs az eredetihez,talán az APT végfok van bővítve...
Most néztem meg az újabb univoxos APT100 rajzát, de az sem hasonlít erre.. b
Ha más nem marad, visszarajzolom..
Sziasztok.
Visszarajtoltam az Audaxot, de ... R11-R12 értéke a nyákon 2,7ohm.. ez szerintem nem igazán lehet jó, a szimulátorban ez "kezelhetetlen" - túl magas az áram R11-12-n. 10X-re emelve 27ohm-on már minden ok - a szimulátorban -. Viszont elvileg ezzel a 2,7ohmmal működött.. elvileg.... De így ahhoz hogy a végtranzisztorokon valamiféle áram haladjon át, ahhoz a meghajtó tranzisztorokon közel 170mA kell. Ez így egyébként jó lehet? A kimenet egy Beag TK222 illesztőre dolgozik. Nincs ohmikus kimenete. Egyébként valaki biztosan kókányolta, mert a 12db BD több féle volt benne. Valaki megtenné, hogy belenézne? Érdekelne a véleményetek. Lehet nem jó a rajz, de pont ezért is jó ha több szem többet lát. Az ellenállások értkeit a vezérlő panelen ellenőriztem. |
Bejelentkezés
Hirdetés |






















