Fórum témák
» Több friss téma |
Heló, hogy állsz a végfokkal? Elindult már?
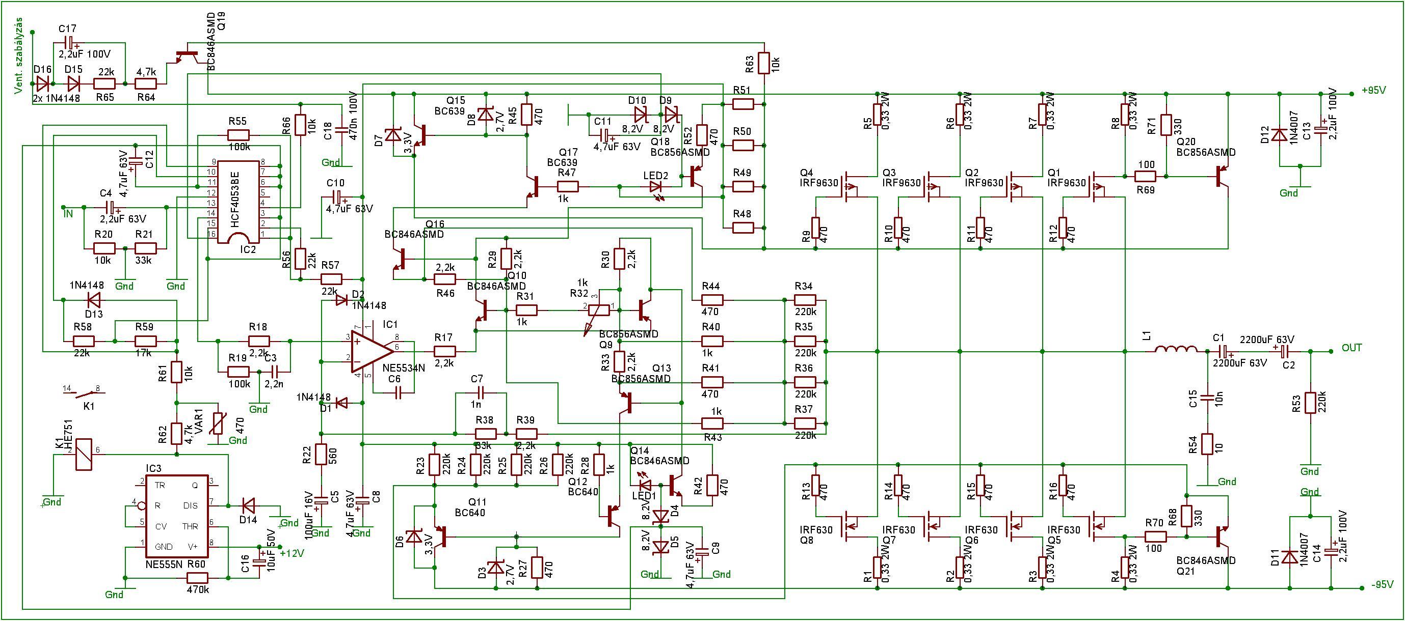
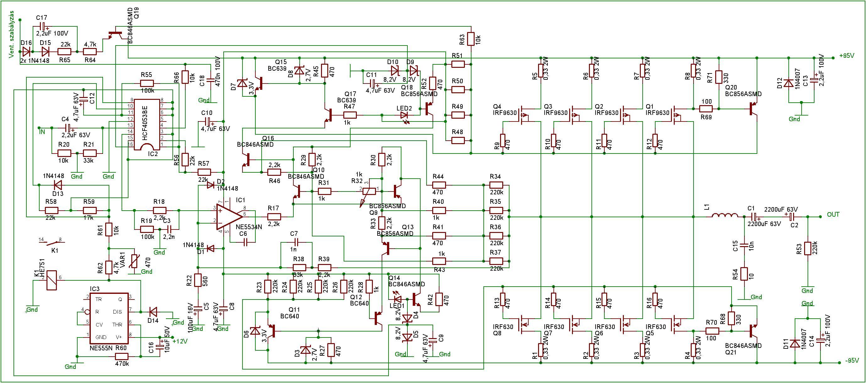
Itt a Castone 1200B, tehat egy 1200w -os vegfok rajza,..
Ez az Ágotá-é
és 600w-ot tud a kapcsolás de van benne hiba a forum terminal-on van leírva
Kigyűjthetnéd a hibákat ide is. Ne kelljen már 100 helyre reg.ni. Köszi.
sound.man; En is nyitottam egy Castone -os forumot, es ezt dobtak be, kapcsolasokat gyujtogettem rolla,..
Amgy Mi tortenik itt? Ki mondja, h a Castone sz@r? (modik elnezest) Szemely szerint nem mondhatok velemenyt a 400w -os -okrol,.. De en ket 1200w -os rol muzsikalok es kivalloan szuperal! Mar 4eve nyomja az ipart es meg mindig jol muxenek, ja s 1x sem volt benne vegfok csere + hozza kell tennem azt h mingid 'Clip' -be hajtjuk! Bar valo igaz ha megkene epitteni akkor en sem Castone -t epitenek! Itt lehet kedvre valot talalni, Bővebben: Link Udv; Imre,..
Jaj, nem neked szantam csak velemenyt nyilvanitottam, hamarjaban
Mindig volt olyan, h mindenki elmondta a dolgokat hallottak alapjan, de en onfejuen azt hiszem amit latok Tehat nekem bevallt, es valo igaz a buli vegere lehet, 2db tukortojas megsulne rajta, s utanna ihatnank (az elso mindig elmarad de az utolso soha) Azt akartam meg elmondani erv -kent, h nem volt nalam semmi forraszto eszkoz es leszakadt az egyik szatelitrol a vezetek, en szoltam a havernak, h kapcsolja ki a vegfokot es gondoltam meg is tette, mivel nem hallottam, h lekapcsolta -e vagy nem mert levolt szakadva gondoltam igen, es mikor veletlenul occeerintettem a kijotevelt felallva a karzatra 2 lehetoseg futott at az agyamon, mi az istennyila szikrazott akkorat h majd hanyat vagtam magam, es joll latok vagy nem,.. a ket vege a kabelnak osszeolvadt (licas rezvezetek) nyeritek a havernek, h a fobiztit a fobiztit, az mire eszbekap 5-10masodperc es lekapcsolta, aztan bicska neki bogozas es muxott utanna is,.. (a vegfokba nem kapcsolt be a vedelem, gondolom azert mert a hangszoro a vegfoktol 20-25m -re volt, es a vezetek ellenallasa elnyomta, bar nemtudom!) A lenyeg, h meguszta es 1/2 ora mulva buli reggelig,.. Amgy borbol is kapott megy egyebbol is a kulseje mar rozsdas itt ott,..
Én is tervezek egy castone koppintást
Már csak idő kell és már meg is csinálom Szerintem ezeknek is meg van a kapcsolása amit mutadtál most Kicsit húzós me sok a fesz
Akkor a 'koppintas' -rol bedobc egy infot
Ha megkapnam az eredeti kapcsolasi rajzot annak nagyot vigyorognek, orulnek mint bolond a f@lnak,.. Senki nemtud semmit,.. Azert eleg jol titkoljak a gyartok, nem?
Az enyém se a gyátótól van hanem visszarajzolta egy jófej gyerek
Többit privátba :yes:
Hat nekem is van turelmem, a haverokat neha kiakasztom, h semmivel nemtudnak kihozni magambol,.. De 1x alltam neki eletemben visszarajzolni egy 75w -os vegfokot es ra 95 masodpercre bevagtam a sarokba,..
Gratula a gyerkocnek; volt turelme ehhez,..
Helló!
Eltudnád nekem is küldeni ezeknek az erősítőknek a kapcsolását? ********** Előre is köszi!
Ha nem nagy kérés akkor nekem is elküldenéd?
********* Nagyon köszönöm!
Hali.Ha valakinek megvan a castone cpa500 és cpa1200-as kapcsolási rajza légyszi küldje el nekem.
**********
Sziasztok
Ujonan segítséget kerek. Hoztak egy Castone cpa-600 as erősitőt a gond csak az hogy hiányzik a ventilátor belőle. Mai napon sikeresen beszereztem a megfelelő ventilátort de sajnos nem kapom hova kellene bekősem ha tudnátok egy fényképet felrakni amiben látszik hova kel kötni vagy esetleg egy rajzot róla. Előre is kosz a válaszaitok
Sziasztok
tudom hogy jön a nyár es mindenki másal foglakozik de ez az erosito (sajnálatos módon 4 embernek a munkahelye) szóval 4 en dolgoznak vele en vagyok az a marha aki 1 sorér megjavit zenei cucot. Ha tudnátok segíteni. üdv csuli
A táp résznél keresgélj :yes:
Testet találsz, a venti nincs vezérelve, a 12V-ot kell műszerrel megkeresni csak (vagy 24-et, én már mindkét félével találkoztam )
Üdv! Egy Castone CPA-800B erősítőt kellene javítanom, a képen látható hibával hozták. Terheléssel, kb 1/4-ed hangerőn csak a negatív ágban, terhelés nélkül a teljes tartományon, illetve a műv.erősítő pozitiv bemenetén is ki tudom mérni a gerjedést. Megköszönnék egy kapcsolási rajzot hozzá(150W-os, illetve kisebb castone van, de láthatólag nem egyezik), illetve valami segítséget hogy merre induljak el. A tranzisztorokat összemértem a másik(jó) oldallal, és nem volt látányos eltérés, rövidzár, bár nem forrasztottam ki őket. Előre is köszönöm a segítséget!
Szia, ez tipikusan kondenzátor kiszáradás miatt van, cseréld ki az elkókat benne, ez egy elég régi erősítő, ha sokat hajtották akkor volt benne meleg rendesen, pont ideális egy elkó kiszárításához, ha van ESR mérőd akkor nézegesd át az elkókat vele, ha nincs akkor cserélgesd ki őket.
Egyébiránt mindkét oldal uganezt produkálja? Mert akkor valószínű a táppal lesz gond, vagy csak az egyik oldal? Üdv.
Köszönöm a segítséget, én is hasonlóra gyanakodtam, mert bekapcsolás után pár másodperccel jön csak elő, mintha "valami feltöltődne". A másik oldal teljesen gyári, és az tökéletesen működik, tehát valószinű hogy elkó, kicserélem őket mindenesetre, és majd jelentkezem! köszi
Én már javítottam ilyen végfokot,vagyis nem tudom,hogy volt e b betű utána, de a végfok paneljén van két stabilizátor a műv erősítő tápját állítják be és hűtőbordára vannak szerelve és a hűtőborda és a stabilizátor között van a pufferjük az biztos rossz egy idő után mert ki is volt kenve valami szilikonnal, hogy biztos tönkre menjen azt nézd meg mert a műv erősítő tápjába az bele viheti a brummot, meg cseréld ki az összes elkot nem sok van rajta!
A gerjedést minden bizonnyal azok okozzák! A tápra én nem gondolnék mert van az szűrve rendesen amit én javítottam 2 db 40000u volt benne és 70 voltos kicsit nagyok voltak ![]() Remélem jó lesz mert mi a mai napig ezzel bulizunk és kiváló 2 db reflex r-300 hangfallal. A házat lebontja.
Ha csak egyik oldal, akkor a táp tökéletes, akkor a panelon lévő elkókat hajigáld ki, semmi más baja nincs az erősítődnek.
Üdv.
Hi!
Tetszik ez a kapcsolás. Hol található meg ennek a forrása a neten? Üdv!
Üdv ujra!
Ugyanazzal a gonndal fordulok hozzátok. javaslatotok alapján kicseréltem az elkókat, 1-2 órn át szépen szólt(halkan hallgattam), majd elkezdett halkulni, és mai furcsa volt, az előlapi ready led is halványult, csak az egyik oldalon. rámértem szkóppal a kimenetre, és ugyanaz a magasfrekis gerjedés a pozitiv hullámokat mint kondicsere előtt. már nem annyira láványos, de ott van. Más ötlet hogy mi lehet a baja?
Esetleg átnézném a diódákat is, de jóelőre szólok, hogy ez szerintem alattomos hiba lesz. Tudod olyan amikor "műszerrel mértem és jó" de valójában amikor üzemi körülmények közé kerül az alkatrész akkor dobja be magát. Nincs egy rajzod róla esetleg?
Szinte egészen biztos hogy gerjedés lesz, csak meg kellene találni honnan jön. |
Bejelentkezés
Hirdetés |





és 600w-ot tud a kapcsolás de van benne hiba a forum terminal-on van leírva
Jah nekem amúgy semmi bajom a castone-nal remélem nem nekem szántad szerintem nem rossz végfokok amúgy
Tehat nekem bevallt, es valo igaz a buli vegere lehet, 2db tukortojas megsulne rajta, s utanna ihatnank
(az elso mindig elmarad de az utolso soha) Azt akartam meg elmondani erv -kent, h nem volt nalam semmi forraszto eszkoz es leszakadt az egyik szatelitrol a vezetek, en szoltam a havernak, h kapcsolja ki a vegfokot es gondoltam meg is tette, mivel nem hallottam, h lekapcsolta -e vagy nem mert levolt szakadva gondoltam igen, es mikor veletlenul occeerintettem a kijotevelt felallva a karzatra 2 lehetoseg futott at az agyamon, mi az istennyila szikrazott akkorat h majd hanyat vagtam magam, es joll latok vagy nem,.. a ket vege a kabelnak osszeolvadt (licas rezvezetek) nyeritek a havernek, h a fobiztit a fobiztit, az mire eszbekap 5-10masodperc es lekapcsolta, aztan bicska neki bogozas es muxott utanna is,.. (a vegfokba nem kapcsolt be a vedelem, gondolom azert mert a hangszoro a vegfoktol 20-25m -re volt, es a vezetek ellenallasa elnyomta, bar nemtudom!) A lenyeg, h meguszta es 1/2 ora mulva buli reggelig,.. Amgy borbol is kapott megy egyebbol is a kulseje mar rozsdas itt ott,.. 
) 

