Fórum témák
» Több friss téma |
Fórum » Csöves erősítő készítése
Ne feledd betartani a fórum viselkedési szabályait, és a topik megmaradásának feltételeit. [link]
A téma átmenetileg fagyasztva lett, hozzászólni nem tudsz!
Szia nem túdod véletlenűl hol lehet venni olyan műanyag fület a plazmacsőhőz..Előre is köszönöm
Régi cuccokból amik a kábelkorbácsokat tartják
![]() Ez pont olyan vékony, ami a célnak megfelel. De ha újat akarsz, akkor az is nagyjából ilyen méret, amivel a gömbkábeleket a falra szokták fogatni…
Sziasztok! Van nekem egy heny márkájú csöves rádióm és az a kérdésem ,hogy át tudnám -e alakítani erősítőnek úgy ,hogy az RF részt kiműtöm belőle. Ma már nem tudok képeket feltenni. 3 cső van a készülékben pár induktivitás ,ellenálás ,kondenzátor és persze a két trafó ,és egy félvezető sincs.
Szegény rádiót szét ne szedd ha csak annyira roncs hogy már nem lehet restaurálni . Abban az esetben ha csak pici teljesítményű csöves erősítőt szeretnél akkor a hozzá való csekély alkatrészeket inkább szerezd be más forrásból , ha meg nagyobb teljesítményt szeretnél akkor úgy is ahhoz kevés lesz a rádióban található alkatrész .
Most látom mi jó közel lakunk egymáshoz
Nekem nem kell az a rádió csak kisérletezni akartam vele. Csöves erősítőkben nulla a tapasztalatom ,félvezetőset már össze hoztam egy párat (meg ezt -azt). Ez a rádió viszonylag kis méretű ,vastag bakelit a doboza a hátúja hiányzik. Ha neked kell neked adom és akkor rakok fel képet majd róla. Azt ,hogy működik -e (rádióként) még nemtudom de ha a hullámsávot áligatom különféle sípolásokat fogok be meg egyébb érdekes hangokat.
Csak egy vélemény, nem mellre szívni:
Ha tudnád, hogy én mi mindent szét szoktam szedni....az időt nem lehet visszaforgatni (nem is kell). Nem minden érték, ami csöves (és az idő múltával sem lesz az). Ami érték, az is csak annak az, aki gyűjti. Megmenteni szerintem azt érdemes, amit egy szakértő gyűjtő is értéknek tart, amitől lázba jön. Egyéb lim-lomnál az alkatrészek ujrahasznosítására való törekvés az "ász" magatartás. Olyan nagyon ritkán fordul elő (még nem is találkoztam ilyennel a fórumokon), hogy valaki egy nyilvánvalóan értékes "produktumot" akarna szétszedni azért, hogy "egyéb" hobbijának hódoljon a részleteiből. Komoly piaca van ezeknek, és senki nem ellensége sem a saját pénztárcájának, sem egy értékes dolog megőrzésének. Szét kell szedni, amiből ki lehet nyerni valami alkalmas alkatrészt, megtartani, amire szükségünk van, eladni vagy eljuttatni egy gyüjtühöz azt, ami őt lázba hozza. :yes:
Esetleg egy olyat éri meg szétszedni, amit saját magad feleslegesnek tartasz, viszont az alkatrészek döntő többségét értelmes eszközökbe tudod beépíteni.
Igy van. Nem véletlenül működik a Lajtán túl az "inygyen elvihető" kategória. Sajnos ott is , itt is a színesfím gyűjtők törnek szét 10 ft-ért minden értékeset.
Most kaptam egy csőves rádiot ..De erősitőként is lehet használni..Szegény nagyon le van lakva pohárfoltos a teteje de volt a haveromnál egy ugyan olyan de az csak világitott hang semmi a kettőből lett egy .Mire kész lett hazavittem édesanyámék elkérték
.Brutto két adót fog..de legalább megy .ők meg őrülnek neki..nosztalgia..
Rajtad kívül mindenki jól járt
Üdv mindenkinek, én most szeretnék építeni egy sztereó erősítőt két PL-508 al és két EF-80 al. Jónak ígérkezne a dolog, de kimenőtrafót kell hozzá tekercselnem. Ezzel sem lenne problémám csak annyi, hogy a kimenőtrafó méretezésénél kellene a végcső (PL-508) belső ellenállása és az optimális anódellenállása is, amit sehol nem találtam (két csőkatalógust néztem, egyikben sem volt). Tehát, ha ezeket az adatokat esetleg tudja valaki PL-508 hoz akor az legyenszíves írja le nekem. Köszönöm.
Szép estét!
Egy olyan csöves erősítő kapcsolási rajzát keresném,mely 1 darab csövet tartalmaz,alacsony (max.50V)az anódfesz,és viszonylag könnyű elkészíteni.A teljesítmény lényegtelen,a minőségre sem vagyok túlságosan érzékeny.Remélem nem kérek sokat .Köszönettel:Máté.
Hali!
Ha sztereóba akarod akkor meg is van pont 50v! Nagyon egyszerű Csak sorba kel kötnöd a tápot és rá trafóra. Elvileg egy watt,de elő fokot érdemes használni ha hangosabbat akarsz.
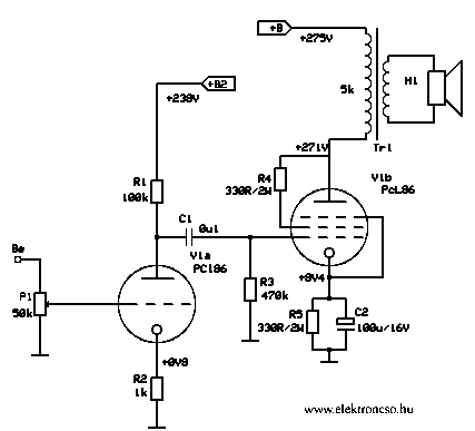
Idézet: „Anód feszültséget lehet növelni max 50V-ig, de akkor már ki kel cserélni nagyobbra a katód ellenállást.” Ez a legjobb rész, mivel sehol sem látok katód ellenállást. Ha már valaki erősítőt akar csinálni, akkor már inkább építsen egy normálisat PCL86-ból, azt minden utcasarkon az ember után dobálják, tényleg filléres dolog, rém egyszerű az egész, elronthatatlan és hangerő is van viszonylag bőven. Szobába normál zenehallgatáshoz bőven megteszi.
A virtuális tér, stb. után itt a virtuális erősítő. Csak így tovább!?
Nos uraim, alighanem most jött el az a pillanat, hogy elmondhatom, megszelidítettem a 6C33C-t. Itt dorombol mellettem 2*16 W SE-ben (8 ohmra, de nagyobb hálózati fesznél mértem 19 W-ot is). 13 W-ot 4 ohm-ra is leadja. Rendesen bemelegedve, még 1 W-al biztosan nagyobb teljesítmények lennének. A kimenő illesztése 650 ohm/8ohm, a feszültség a 6C33C anódja és katódja között 265 V, a meghajtás jelenleg egy klasszikus 6N6P ikertriódás kaszkód, amely fokozat a 15 K-s anódellenállásán keresztül direkt csatolásban van a 6C33C-el. Az anódáram a kaszkód felső csövének katódjába helyezett 470 ohm-os huzalpotival állítható/szimmetrizálható a 33-asoknak (korlátozott, de elegendő mértékben), a kaszkód alsó tagján 330 ohm a katódellenállás. A fokozat kb. akkorát erősít, mint a 6E5P triódában, úgyhogy még egy-egy 6N6P SRPP fokozat bekerül a készülékbe jövő héten (előerősítővel jó így is, de ez egy 5 bemenető végfok, elsősorban önálló használatra).
A Bss-es kapcsolást magam is láttam,viszont nem találok hozzá csövet.A PCL88-hoz esetleg láthatnék egy kapcsolást?
Köszönettel:Máté.
Amikor be küldtem a kapcsolást még volt rajta katód ellenállás is.
Csak változtattak rajta
A postás kocsin lerázkódott a katód ellenállás ! :hide:
Találtam még egy egyszerűt.
Ehhez sem kell sok minden de a hangja jó.
Itt már van katód ellenállás is!
Ezt el kéne felejteni 50 Voltról csöves erősítőt ?
Kezdésnek nézz körül ITT sok olyan kapcsolást találsz amit egy kezdő is megépít semmi gond nélkül ., viszont arra felhívnám a figyelmed hogy itt már nagy feszültség van /200-800Volt/ ezért ha még nem dolgoztál ilyen technikával akkor nagyon körültekintően járj el mert könnyen áram ütést szenvedsz !
A lényeg, hogy mindig csak egy kézzel nyúlkáljon az erősítőben.
Köszönöm a válaszokat! Az alacsony fűtőfesz. azért volt csábító,mert egy kicsit félek még attól a 200V-tól...
Nem olyan sok az a DC 200V. A lényeg, hogy NE a hálózati feszültség közvetlen egyenirányításából nyerd!
Az alábbi kapcsolás mindössze 130V-ról üzemel.
Ha minden jól megy,tudok szerezni PL504-est,így lehet a BSS-et építem meg!
Talán próbálkozhatnál telepes csövekkel. Azoknál a fűtőfesz (1.5 V), és az anódfesz (45 V) is alacsony.
Pl.Egy ilyen jó gyakorló terep lehet.
Szellemes kapcsolás. Tőled van ? Tudom sokan állítják, hogy egyszerűen párhuzamosítva a csöveket ugyanazt tudja (kevesebb alkatrész, egyszerűbb kimenő), de nekem szilárd meggyőződésem, hogy PSE-nél a legjobb és legkorrektebb megoldás, ha minden csőnek saját tekercse van a kimenőtrafón, úgy, mint ennél a kapcsolásnál.
|
Bejelentkezés
Hirdetés |



.Brutto két adót fog..de legalább megy .ők meg őrülnek neki..nosztalgia..
.
Ha már valaki erősítőt akar csinálni, akkor már inkább építsen egy normálisat PCL86-ból, azt minden utcasarkon az ember után dobálják, tényleg filléres dolog, rém egyszerű az egész, elronthatatlan és hangerő is van viszonylag bőven. Szobába normál zenehallgatáshoz bőven megteszi.



