Fórum témák
» Több friss téma |
Fórum » Csöves erősítő készítése
Ne feledd betartani a fórum viselkedési szabályait, és a topik megmaradásának feltételeit. [link]
A téma átmenetileg fagyasztva lett, hozzászólni nem tudsz!
Csak 120V és 220V
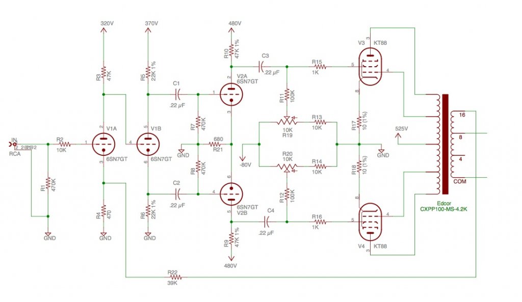
![]() Másik érdekesség, hogy egy Siemens és egy Tungsram cső van benne, és a Siemens oldal elkezdett torzítani, a szinusz kezdett kicsit behorpadni kis hangerőn is. Lekapcsoltam, és megcseréltem a két csövet. Bekapcsoltam, és minden OK volt, de észrevettem hogy azon az oldalon ahol a Siemens van, kisebb a kimenő jel. Visszacseréltem a csöveket, és tényleg a Siemens jele kisebb! Lassan vége a csőnek?
Mit jelent ennél az erősítőnél, hogy "leközepelni" a fűtést?
Amit a csövek elhelyezéséről írtál "T" formában, ha jól értem akkor a KT88 vízszintes oldalán a 6H8C pedig rá függőlegesen kell elhelyezni? Köszönöm a segítséget!
Bocs hogy beleugatok!
A fűtés leközepelése annyit tesz, hogy a váltóáramú fűtés mindkét ágát egy kb. 100 ohmos ellenállással földre kötjük. Van aki egy potit használ: a két végpont a fűtés 1-1 ága, a csúszka a földre, és a legkisebb brummra kell beállítani. Én az utolsó csőnél mindkét ágat rákötöm a föld csillagpontjára egy-egy 100 ohmos ellenállással.
Ezt az összes csőhöz meg kell csinálni?
Mi határozza meg az ellenállás/potméter értékét?
Csináltam gyorsan móricka rajzot.
Gyakorlatban melyik bizonyul jobbnak?
Általában a potméteres megoldás. Az értékét meg fűtőfeszhez számolod és gyakorlatilag 100ohm-1K között lehet próbálkozni. Talán a 100ohm a legelterjedtebb. Ennek a potinak illik azért 1-2W-ot is tudnia. Szerintem inkább kisjelű fokozatoknál van jelentősebb szerepe. Ez inkább extra.
Igen, pontosan erről van szó. Általában minden különálló fűtőágra egyet szokás tenni. Értsd: a fűtéstrafón ahány különálló szekunder van, azokra egyet-egyet. Nem nevezném extrának, mert rontani nem ront semmin, és általában be kell építeni, szóval jobb mindjárt az elején
Köszönöm a válaszokat!
Konkrét helyzet... van két fűtótrafóm két-két tekercsel amiket le szeretnék párhuzamosítani mintha egy tekercs lenne, akkor a párhuzamosítás után mehet a közepelő potméter? A számolás... a fűtőfeszültség 6,3V hogyan kell ellenállást kiszámolni? Köszönöm!
Csak akkor párhuzamosíts, ha teljesen megegyezik a két tekercs feszültsége, de ezt inkább kerüld. Legyen több fűtőkör, az miért gond, kisebb áramok, kisebb szórás. Az ellenállás értéke nem kritikus, lefelé az határozza meg, hogy ne fűtsön a cső mellett (helyett), felfelé pedig ne legyen túl nagy. 47 Ohm éppen úgy jó, mint 220. 47 Ohm - mondjuk 40V-ra (PL509) - már nem lenne ideális.
Hogy tudom jól belőni a potméter értékét?
A feszültség adott, tudok mérni még csőfűtés ellenállást és maximum fűtőáramot. Ezekből hogy kombináljam ki a jó értéket? Köszi!
Akkor nem kell számolgatni semmit? 100 ohm potméter minimum 2w-os és kész?
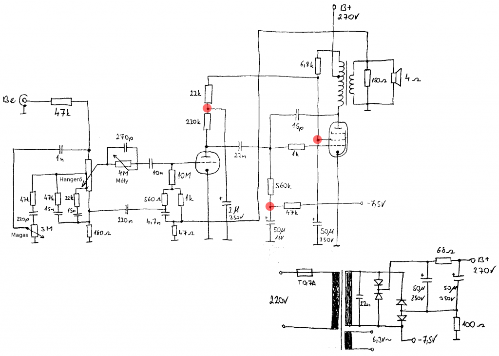
Átrajzoltam a Saba Konstanz Stereo egy csatornáját számomra érthetőbb formába
Remélem nem hibáztam el semmit.A rajzon piros pontokkal bejelöltem azokat a helyeket ahol a két csatorna összekapcsolódik. Az lenne a kérdés, hogy miért jó hogy a két csatorna pentódájának segédrácsa, és a triódák anódellenállása össze van kapcsolva? Ha esetleg úgy döntenék hogy a kimenőkkel együtt kiveszem a rádióból a végfokot és újraépítem, "monoblokkosíthatom"? ![]() Sajnálom szétbontani, de nagyon tetszik a hangja, viszont egyben nem valami praktikus...
Sziasztok , sok szaki van itt akik nagyon jó tanácsokat adtak már nekem , ennek igazán örülök !
Volna egy érdekes kérdésem : mi a baj a toroid kimenőkkel ? miért óckodik sok ember tőle ? Válaszokat előre is köszönöm Gábor
Mert a toroidban nincs légrés, ezért SE -nél nem használható. A másik a vasanyag kifejezetten hálózati üzemre van kifejlesztve, ezért magasabb frekvenciákon nagyobb a vesztesége. (persze van aki használja, lelke rajta)
Köszi!
Közben észrevettem hogy az egyik 50µF-os elkó polaritását elszúrtam (a -7.5V-ét). Kicseréltem a Siemens-csövet, és helyreállt a rend ![]() Szerintem az még az eredeti csöve volt, a Tungi meg már cserélt, így fiatalabb.
Helló !
Sok rajzon azt látni hogy a gerjedésgátló ellenállás elé van kötve a rácslevezető. Ezek szerint nem mindegy hogy elé, vagy utána kötöm ?
Hali.
Van egypár hálózati trafóm amiket ma akartam tesztelni. Amikor rákapcsolom a hálózati feszt a rádióm lassan elhalkul és ledobja a biztosítékot. Mi lehet a probléma? Leterheli a hálózatot? Ilyen rádiókban voltak:
Mi köze egy rádiónak egy hálózati trafóhoz? Vagy a rádió trafójáról beszélsz? hogyan akartad kipróbálni? Ez így elég furcsa és félreérthető kérdés lett!
Helló megint !
A tapasztalt elméleti/gyakorlati szakiktól kérdezném, hogy : a hangerőpoti, ha jól gondolom, akkor feszültségosztóként működik Nem kavar ez be egy cső előtt a rácslevezető ellenállás értékébe ? Mert ugye ez azt jelenti hogy van még egy ellenállás párhuzamosan vele.
Ha ez Neked probléma, válaszd le egy kondival (most, persze jönnek azzal, hogy a jelútban van még egy kondi, ez pusztán műszaki megfontolás - ami azért nem minden esetben ellensége a hangnak). Szokták úgy is, hogy ilyen esetben nem is tesznek rácslevezetőt, azt a poti - általad jól felismerten változó - ellenállása pótolja. Némelyik rajzon elég komplikált úton jut el a testpotenciál a rácsra.
Pl. itt is 3 soros ellenálláson jut el, bár itt éppen indulóáramos beállítás van. Tulajdonképpen itt egy max. érték, ami fölé nem nagyon kell menni, az , hogy a poti értéke - kisebb hangerőn - ettől kisebb, az nem baj, hiszen rajta - elméletileg - áram nem folyik, így nem szól bele a munkaponti feszültség alakulásába az értékváltozás.
Minél közelebb kell kötni a rács kivezetéséhez, lehetőleg a foglalatra. A rácslevezető, és a csatolókondi ettől "kijjebb" helyezkedik el, ez a szokásos kialakítás.
Egy ilyen trafó 60-80VA-es. Ez még 0,5A-t sem nagyon vehet fel, nemhogy egy kisautomatát leverjen. Ehhez komoly meghibásodás kell keletkezzen, ami - alkalmasint - a transzformátor szigetelését is veszélyeztetheti (leég). Ez balesethez is vezethet (a vastestre "kiülő" fázis), tehát, igen óvatosan kezeld a továbbiakban ezt a trafót.
Csak viszonyításképpen írom le, hogy 400VA-es (tehát, sokkal nagyobb) leválasztó trafóm zárlati védelmét próbálva nem vált be a Bakony BS-9 (6A-os, "zöld címkés") kisautomatája, vagyis nem oldott le azonnal szekunder zárlatra. Ezért ki kellett cserélnem 4A-es "betekerős" biztosítóra. Ettől az értéktől sokkal nagyobb a háztartásokban alkalmazott kisautomaták értéke (jellemzően a 10-16A-osok vannak túlnyomó többségben). Tehát, a trafód teljes bizonyossággal hibás.
Kösz !
Ez a kondenzátoros módszer jó lesz. :worship:
Na majd meglátjuk mit bir ?
Egyéb iránt végre eljutottam a próbához , azt kell mondanom kellemes meglepetés ez a cső az biztos ! Nekem nagyon bejön a kapott hangzás , csak ajánlani merem bárkinek is . Mivel a próbán átment így jöhet a dobozolás és a véglegesítés . Képek a kezdetről és folyamatosan az előre haladásról . Ja azt majdnem elfeledtem hogy a próbán az alap kapcsolás lett tesztelve.
Sziasztok!
Egyenlőre félretettem csövek híján az ebl21-ef22 erősítőt. Szerintetek ez a kapcsolás milyen,működőképes?Az előfok cső egyik felét használná csak?
Egészen biztos jó lenne és ott lenne valahol az elsők közt de megmondom őszintén már nem izgat a történet annyira hogy benevezzek erre , meghagyom a lehetőséget a fiataloknak !
Hogy kevés ez -e vagy sem azt nem tudom minden esetre egy érzékeny hangszóróval még lehet akár ütős is a maga 1-2 Watt teljesítményével ! Azt viszont merem mondani hogy a PCL86 nak odaver hangilag , ezt most még a deszkára is merem állítani . Visszatérve erre a kis cuccra , csak azért épitem hogy legyen valami "pikolo " méretű kis csövesem is , így megpróbálom a lehető legkisebb méreteket előidézni , na már most amit az alkatrészek engednek természetesen . A másik dolog meg tudod engem a Watt -számok sosem érdekeltek , a minőség az annál inkább . |
Bejelentkezés
Hirdetés |










