Fórum témák
» Több friss téma |
Fórum » Csöves erősítő készítése
Ne feledd betartani a fórum viselkedési szabályait, és a topik megmaradásának feltételeit. [link]
A téma átmenetileg fagyasztva lett, hozzászólni nem tudsz!
J * j..
Hát én ezt már mikor megmondtam, hogy ez egy jó hangú cső. Próbáltam vagy 4 féle EL..-t, mindegyiknél jobb volt. (6e5p)A kimenő legyen nagyobb induktivitású (4H kevés volt, 9-10 már biztos jó), hogy kijöjjenek a mélyek. 4H-sel soknak tűnt a magasa, kevés a mélye, cincogós volt. A nagyobbal viszont már teljesen rendben volt.
Egészen biztos elsiklottunk felette , mmm most meg magam is felfedeztem na de akkor mit is fedeztem fel ?
Őszintén bevallom már elég régen belekezdtem ebbe a kis picurkába is de nekem a tél az egy örökkévalóság és még igazából csak most egy - két hete forrasztgatok ...
És elvesznek a magasak... Akkor a bemenő kondenzátorral játsszál...
Olvasd el újra a kérést,én nem erősítő rajzot kértem,hanem EC360-al ,A-osztályú erősítőhöz rajzot!
Olvasd el újra a választ
Szerinted a 6AS7 és az EC360 közt mi az "érdemi" különbség? Semmi! Csak így találsz is valamit, aztán olyan ekvivalenseit rakod bele, amelyiket szeretnéd. Ha A osztályút szeretnél, bármilyen SE-t építhetsz, egyszerűen úgy állítasz nyugalmi áramot, és kész.
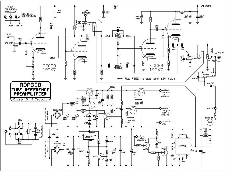
Sziasztok, a kérdésem az volna hozzátok, hogy van nekem ez az előerősítő rajzom, és szerepel rajta két 12v-os relé ami fölé azt írták hogy Bypass, azt szeretném meg tudni hogy hová kell ezt kötni, és hogy mi a szerepe a kapcsolásnak?, ez az egyik dolog, a másik kérdésem pedig az volna hogy ennek a kapcsolásnak mennyi lehet a bemeneti jel szintje, ugyanis CD-lejátszóra kimenetelére szeretném rá kapcsolni, a kimenetet pedig a jól ismert Quad 405 -ös Ludwig féle erősítőre, meg lehet ezt így valósítani?. Válaszotokat előre is köszönöm.
Sziasztok!
Készülődik egy EBL21-es EF80 meghajtással, már csak a belsejét kell összerakni és rémélem holnap már szolni fog.
A Quad bemeneti jelszint igénye bőven fedezhető a CD-játékosról, nem szükséges azon emelni.
A bypass megkerülőt jelent, ha mindkét relét egy ilyen feliratú kapcsolóval meghúzatod, akkor az utolsó két fokozat (ami egy aktív hangszínszabályzó) helyett egy darab drótot köt be az áramkörbe. Valószínű, hogy a hangszínnek is egyszeres az erősítése (középállásban minden frekvencián), merthogy a drótnak biztosan annyi.
Bocsánat, alaphelyzetben kerüli ki, meghúzva iktatja be a hangszín szabályzót.........
De ez a lényegen nem változtat.....
Szevasz, csak azért szeretném be építeni ezt az előfokoz a Quad elibé, mert szeretném ha lenne a végfok előtt hangszín szabályozó is, és persze legyen minőségi is egyben, és gondolom egy lámpás cucc az bizony az, és szerintem nagyon szépen szólhat, pláne a Quaddal. Akkor azt jelenti hogy azokra a relékre ha kötök 12v-ot akkor ki kapcsolja a hangszínt, és simán át engedi a jelet hangszín nélkül, akkor ez olyan mint egyes erősítőkön a TONE DEFEAT?. Akkor úgy oldom meg hogy teszek egy kapcsolót a reléknek, és mikor nem kívánom hogy legyen hangszín csak át kapcsolom?.
Akkor a relék állandó 12v-alat kell hogy legyenek, hogy a hangszín működjön?.
Még egy kérdés ha nem haragszol, hogy tudnám ki tisztázni ezt a rajzot hogy látható legyen minden érték, ugyan is sajnos nem látszik tisztán a rajzon egyes alkatrész mellet hogy mi is akar lenni. Már rá kerestem a netten erre a rajzra hogy nincsen e meg jobb minőségben, de nem leltem jobbat sajnos. Hogy lehetne ezt meg oldani?.
Sziasztpk!
6p3c végcső esetében a katódon 18v mérhető, a katódellenálás 470 ohm, igy 38 miliamper a nyugalmi áram. ami elfogadható. Mivel nagy tapasztalatom nincs, légyszi javitsatok ki ha nem jó a gondolatmenetem .
Emil ment
Ne haragudj de nem értem mit akarsz mondani?.
Nem teljesen értem, de így nagyon tiszta az biztos, így ki vehető minden, a beültetést is meg lehet így csinálni?. Valami programot használtál?, ne haragudj de gyenge egy kicsit a felfogásom.
Régebben érdekelt a dolog akkoriban találtam.Bővebben: Link
Köszi az oldalt hogy fel tetted, csak sajnos a többi link már nincs meg valamiért, ki írja hogy-page not found-. Máshol nincsen meg ez a doksi?.
Gyerek akar egy élőfokot a Quadhoz, ajánlom neki keressen kaszkád kapcsolásokat... Még mielőtt nem tudja Csaba hogy mi az a kaszkád kérdezzen nyugodtan, nekem is ilyen van a tda-m előtt és szépen szól.
Bővebben: LinkKedvencem De ha gondolod kezdésként JFET-eset építsél, tube like a cumó és jóval egyszerűbb vele a kezdésként.
Ebből aztán tudni fogja...
Szia!
Úgy látom nem igazán vette észre senki sem, mert ezt nemrég linkeltem egyik hozzászólásomban. Üdvözlettel: Pioneer
Szevasz, köszönöm a linket Pioneer, és neked hogy szól amúgy ez az előerősítő, már ha meg építetted?.
Szevasz compaqamplifier, én nem hallottam még kaszkád elő fokokról, nem is tudom milyen az, ez igaz, de egy j-fet esnél egy lámpás cucc biztosan jobban szól szerintem. De azért köszönöm hogy meg próbálsz segíteni. Az az elő fok amit be linkeltem az azért tetszik mert van benne hangszín is, és nagyon komolynak néz ki. Egy kérdés-miben különbözik hangzásilag egy ilyen kaszkád előerősítő egy lámpástól?, és hogyan működik ha szabad kérdezni.
...Ami tulajdonképpen egy sima SRPP kapcsolás. Ahogy látom, mindenbe belekezdesz, de aztán mindig megállsz a cuccokkal. Ez a túlbuzgás semmire se jó, építgess, gyűjts tapasztalatot, sokkal többre mész vele.
Előfokot quadhoz? Minek? vonalszintről kivezérelhető. Ha csak csövet akar elé, akkor egy egyszerű katódkövető (impedanciaillesztőként, és még szerepe is van), és kész..
[OFF] Bocsánat de még mielőtt jönnél azzal, hogy mindenbe belekezdek itt pihen kettő kész panel tda7294-el és egy kaszkád kapcsolással hibridbe kapcsolva. TDA-t zártsága miatt nem tudom tanulmányozni, csővel meg nem tudtam foglalkozni meg már nem tanítják, hiába hogy a JFET az "tube like" és éppenséggel tanulunk is JFET ről. Tanárom egyébként teleharsogja hogy ugyanaz a dolog, de szerintem nem. Mások szerint sem pedig akik mondják rajtam kívül sokkal többet tudnak a dolgokról.
[off]Én sem tanultam, sosem, sőt, még az elektronikát sem. (A múlt 8 hónap kivételével.) Az első másfél-két évem olyan volt, amilyen, nem vagyok rá büszke, sőőt.. De most szerintem már jópár dolgot tudok róla, és én sosem fogtam arra, hogy nem tanítják. A fórumon sok mindenkitől, és személyesem JZoli barátomtól nagyon sokat tanultam az elmúlt -talán 4 év- alatt. Mellesleg én is sok mindenbe belevágtam, de az első PCL86 SE-met addig nyaggattam, míg jó nem lett. Utána egyik reggel suli előtt összeraktam a másik csatornát is, ami pöccre indult. Persze ez nem ide tartozik. Csak jótanácsot adtam, ne beleugorj mindenbe, és amúgy nem sok tapasztalttal ajánld másoknak a kapcsolásokat. Értékeljük a segítőkészséget, de sajnos nagyon sok rossz kapcsolás is van az interneten. Ami bár lehet, hogy hallásra jó, de műszakilag nagyon rossz paramétereket mutat.
Ja, és egyáltalán nem személyeskedésnek szántam, mindenkitől elnézést, aki annak vette.
Megcsinálhatod azt a csövest, amit kinéztél magadnak.
Egyébként Netuddki linkje részben működik, a lényeget össze lehet belőle szedni. Pioneer kolléga is segített.
Jó nem haragszom. Persze nem ugrok bele mindenbe, most csak szintis dolgok érdekelnek, egyébként a második linket tudom is ajánlani, szkóppal méricskéltem, nekem bejött.
|
Bejelentkezés
Hirdetés |


Próbáltam vagy 4 féle EL..-t, mindegyiknél jobb volt. (6e5p)








