Fórum témák
» Több friss téma |
Fórum » Csöves erősítő készítése
Ne feledd betartani a fórum viselkedési szabályait, és a topik megmaradásának feltételeit. [link]
A téma átmenetileg fagyasztva lett, hozzászólni nem tudsz!
Kobzoli neked mi a velemenyed az elobb leirtakrol?
''legkozelebb figyelek"
Azért a 14 W-os anóddisszipációjú EV változatból ki lehet facsarni 5-6 W-ot, különben az AN sem specifikálná a fenti két párhuzamos végcsővel rendelkező OTO/P1-SE-t 12 W kimeneti teljesítménnyel. No és a kimenő sem a futottak még kategória egy tévéből bontva, tehát valszeg a hatásfoka is jó-legalábbis a képről ítélve.
Facsarni lehet, de nem biztos, hogy én azt a 6W-ot szívesen hallgatnám. A többség - szerintem - EL-ként kezeli, tudomást sem véve a +2W-ról. Nem tudunk semmiféle specifikációt (tápfeszültség, anódáram, illesztés - honnan tudjuk, hogy a trafó a szükséges impedanciára illeszt, egy szó sem esett erről).
Sziasztok! Végre elkészült az erősítőm "bal" oldala is! Immáron megvan a stereo. Nagyon meg vagyok elégedve a hangjával! Joepapa fórumtársnak ismét szeretném megköszönni a csodás hangú kimenő trafókat!
Már csak az asztalosra várok és akkor költözhet a két monoblokk az őket megillető házba.
Végre együtt vannak az ikrek!
Szép lett!
Látom két rádióból lett összehozva. Én nem biztos hogy otthagynám a régi pufferelkókat. Ki tudja mikor üt át.
Szerintem tovább túlélnének simán egy most újonnan vásároltat. Mindkettőt műszerrel mértem és bőven hozzák a tűrésen belül a kapacitást, pedig az egyik 1967-es a másik 1970-es gyártású. Valamiért nem bízok az újakban, ha megnézed a csöves panelon van 3nagyobb elko, mind 47µF/400V, míg a gyári kettős 2x50µF/385V, mégis hatalmas köztük a méretbeli különbség. Azért tudom én is, hogy az ördög nem alszik, tehát van benne olvadóbiztosíték.
Amúgy jól látod, két menthetetlen Videoton R4900 volt a donor.
Amennyire lehet helyezd a legtávolabb a kimenőket a hálózati trafótól.
A fülest hagyd rajt a kimenőn és forgasd el a kimenőt 90'-kal a hálózati trafóhoz képest.(A csévetestek, tekercsek ne legyenek párhuzamosan egymással.) Ha ilyen módon megvan a "brumm-minimum, akkor jó lesz a végeredmény is. Sajnos nem mindig lehet az esztétika, és a célszerű elhelyezés közt megfelelő kompromisszumot találni.
Az MM-kondikkal kapcsolatban ki kell hogy ábrándítsalak,
hiába méred a névleges kapacitásukat jónak, ESR értékre biztosra veszem hogy nem megfelelők. Per pillanat hozzák a formájukat, de hosszú távon csak a gond lesz velük. A tapasztalataim szerint még állásukban is tönkremennek. Ajánlom a JJ vagy az EPCOS elkókat, olcsók és jó minőségűek.
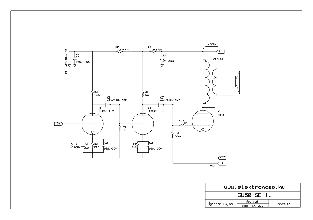
Üdv Fórumtársak! Segítség kéne... Szeretnék egyetlen, csöves sztereo SE erősítőt kikönnyezni még, választásom egy pár alkatrészből álló, GU50-es véggel rendelkező minimál kapcsolás lenne. Ugyan vannak ötletek, ajánlások, de elvi szinten, és azzal nem megyek messzire.
Konkrétan a kimenő trafó tárgyában kérdeznék, csak a nagyságrendet. Ajánlották a minimum SM85B-t. Lehetőségem van a C változat, vagy a 102C változat tulajdonlására egyaránt. Melyiket válasszam? Nem szándékozom PP erősítőt építeni - szavamat adom - tehát a mellékelt ábra szerintibe kellene szolgálnia. A csövek egy része az asztalon, másik részük behajózás alatt, nem szándékoznék módosítani, ha nem muszáj. Köszönöm, ha segítesz!
Bőven elég az SM-85, esetleg a 85B.
Nem kell átesni a ló másik oldalára. A mellékelt rajz származási helyén a kimenő tekercselési módját, adatait is megtalálod.
Nagyon köszönöm. Csupán azért jelöltem a nagyobbat is, mert ugyanannyiba lesz, bármelyiket választom.
Akkor a 85B-t fogom megjelölni, ha értelmetlen a nagyobb. A sima 85 kb. 3x akkora gerjesztést kíván, mint a B. Holnap már lesz táblázatom, abból többet is megtudok. Megvan a gombolyítási séma, amit ajánlasz, csak bevárom az adatokat és aztán kezdem eszkábálni a szerkezetet.
A trafóval kapcsolatban: az ajánlott gombolyítási terv 8 Ohm-os illesztésre készült.
Nekem egy JBL 6 Ohm-os van rendszerbe állítva. Elég, ha a menetszámokat arányosan csökkentem - keresztmetszet növelve, perszehogy - vagy valami furfang szükséges az átméretezésnél. Eszem szerint sima arányosság, de ma már semmi sem biztos.
Idézet: „Eszem szerint sima arányosság” Reméljük, hogy nem 3/4-e menetszámra gondoltál...........
5-7W SE megoldható SM 85B-vel. HI-FI. Gitárerősítőnél ugyanez a trafó 10-20 W. Még mindig SE-ről beszélünk. Higendnél meg 10W minimum SM102A, szintén SE erősítőnél.
Reméltem, hogy visszarángat valaki a gödör széléről. Nem szóltam semmit az imént.
![]() Tehát nekem 6 Ohm-os a dobozom, másik is annyi. Hány éves a ka... szóval akkor mennyi lesz a szekunder menetszám? (gondoltam, hogy nem lesz sima ügy )
Az arányosság nem sima, mert a trafó a terhelő impedanciát a menetszámok arányának a négyzetével alakítja át. Azaz feleakkora menetszám 8 ohm-ról nem 4, hanem 2 ohmra fogja az illesztést módosítani. 8-ról 6-ra ilyenformán gyök(6/8)=0.866-szoros szekunder menetszámmal tudod az illesztést átméretezni. Ha van rá mód, esetleg érdemes a szekundert több leágazással megcsinálni, hogy különböző terhelő impedanciákkal is pontos legyen az illesztés, mondjuk 4, 6, és 8 ohm-ra kiszámolt menetszámokkal.
.. és az jó nekem, ha "A" változat? Van kisebb gerjesztésű (elméletileg jobb) vas is - B.
A postás így, úgy is bebírkózza az udvarra, akármelyik.
Ezt az elforgatós megoldást ismerem és sikerrel alkalmazom is ez előző erősítőimben,de itt sajnos mindhárom toroid és mimndnek feküdnie kell. Tehát marad a távolság tartás
Köszönöm a válaszod!
Ez mindenképp hasznos lenne, mert hangdoboz cunami miatt mindegyik impedancia képviselteti magát itthon.
4-6-8...A huzalkeresztmetszetek maradhatnak egy vastagságban? Az is igaz, max. 10W-ról szól a terv.
Helyes! Reméljük, más is nézi....
Helló !
Próbált már valaki litze huzallal kimenőt tekerni ? Vagy 10-15 KHz-nél még smafu a skin-hatás és nem érdemes vacakolni ilyesmivel ?
Bőven megfelel kimenőhöz a zománcozott rézhuzal.
Litzét RF tekercsekhez használnak, ide teljesen felesleges. Persze ha igazi spíler vagy, megtekerheted ezüsthuzallal is.
Spílernek spíler vagyok, de ezüsthuzalom az nincsen.
Litze meg pont akad egy kicsi.
Sziasztok! Régen jártam itt utoljára... Üdvözlet minden régi,és új fórumtársnak.Ismét be kell kapcsolódnom a témába. :smoke:
Újra "építkezésbe" fogok én is,éspedig konkrétan az EAR-859 lesz a témája.Évek óta porosodik deszkamodell formájában,s végre szalonképes külsőbe kellene öltöztetni.Ezzel kapcsolatosan lenne egy kérdésem.Az az ötletem támadt,mi lenne,ha megdupláznám a végcsövet? Abban én sem vagyok biztos,ennél kapcsolásnál ez mennyire kivitelezhető.Viszont minden anyag adott hozzá,és hát az a 25W teljesítmény tiszta SE-üzemmódban impozáns lenne,ha megtartható az audiofil minőség is emellett.Van valakinek még tapasztalata ezzel a végfokkal esetleg?
erről lenne szó.
Köszönöm,és viszont üdv! Igen,majd' 3 éve is lehet már.Azért látom,te sem tétlenkedsz.Komolynak tűnik a projekt...
Sziasztok ismét! Ma akadt egy kis "parajelenség" az erősítővel. A hangerő potméter a képen látható rajz szerint van bekötve. Eddig nem volt gondom vele, a potmétert mindig max-ra csavartam és a hangerőt a számítógépen állítottam. A hang bármilyen hangerőn szép és tiszta volt. Most, hogy beépítettem a varázsszemeket ez a módja a hangerőszabályzásnak már nem praktikus, ezért a potmétert tekerem, na itt kezdődik a probléma, mert ha a potit kb középállás köré állítom akkor borzalmasan torz lesz a hang. Lentebb és fentebb tekerve folyamatosan javul a minőség, majd végül szép lesz. Gondoltam a varázsszemmeghajtás lehet a hibás, de azokat lekötve a hiba marad, és furcsa, hogy egyformán rossz mindkét oldal. Valakinek van valami ötlete??
Tudom hogy furcsának tűnik a kérdés, de volt már rá példa hogy a hangerőpoti rosszul volt bekötve.
Tehát a csúszka a soros kondival megy a cső rácsára a rajz szerint, ugye? Ha ez rendben, akkor mérd meg a csatolókondikat. (kicsit kevesellem a 47nf-ot,de ettől még lehet jó) Egy fotó a bemeneti részről sokat segítene.
Természetesen úgy van kötve a potméter.
A csatolóknak nem tudom mennyinek kellene lenniük, hát raktam amit a rajz írt, gondoltam nálam okosabb ember rajzolta, így lett 47nF. Most gyors megmértem őket, mindkettő kapacitása benne van a tűrésben. Esetleg a poti gagyi? |
Bejelentkezés
Hirdetés |











)












