Fórum témák
» Több friss téma |
Fórum » Csöves erősítő készítése
Ne feledd betartani a fórum viselkedési szabályait, és a topik megmaradásának feltételeit. [link]
A téma átmenetileg fagyasztva lett, hozzászólni nem tudsz!
Ez annyira egyszerű kapcsolás, hogy légszereléssel könnyedén összerakhatod. Az pedig a legjobb út a kísérletezéshez. Kipróbálhatsz rajta minden felmerülő ötletet...
Idézet: „ De a fázisfordító egy E88CC-re alapozott differenciálerősítő volt, FET-es áramgenerátorral a katódjában. Ez hajtott egy pár triódának kötött 6550-et. Ez a fázisfordítás tökéletesen szimmetrikus lett, és lehetőség volt a szimmetrikus bemenet kiépítésére is”
Igen,légszereléssel kerül megvalósításra, valószínűleg a mai nap folyamán beszerelem a foglalatokat, majd a csöveket a házba aztán összerakom.
A "szakma szempontjából" A helyzet a következő. Minden erősítő fokozatnak van saját zaja. Ezt, hozzáadja a hasznos jelhez, a következő fokozat már ezt a jelet erősíti, és adja hozzá a saját zaját. Ebből a szempontból az a jó, ha a hangerőszabályzás minél "hátrább" történik.
Mivel az itt épített erősítők túlnyomó többsége a végfokra, és annak meghajtó fokozatára korlátozódik, igazából nagyjelű fokozatok, amiknél a csövek zaja pár száz uV ha hozzá is adódik, nem nagyon számít. Azt, hogy a jel/zaj viszony leromlott 110 dB -ről 90 dB -re, azt senki észre sem veszi. Ezért is célszerű a hangszínszabályzó fokozatot is a végfokozat előtt közvetlenül használni a csillapítása miatt. Tudom nem szokás, de egy erősítőlánc tervezésénél fontos dolog a jel, és a zajszintek fokozatonkénti meghatározása amit szintezésnek hívunk. Ha ezt a szintezést elvégezzük, akkor látható, hogy miért fontos a bemeneti fokozatok maximális erősítése. Nemcsak a szakma álláspontja (dogma), hanem logikailag alátámasztható, számításokkal bizonyítható tény.
Ne aggódj az nem igaz, hogy a földelt katódú, és a földelt rácsú fokozat kimeneti impedanciái nem azonosak. Azok bizony azonosak, tessék csak felrajzolni a váltóáramú helyettesítő képet.
A bemeneti impedanciáik nem azonosak, nagyon nem. De logikailag, egy csövet a katódja, és a rácsa között vezéreljük A kimenet szempontjából szinte mindegy, hogy a vezérlő jel melyik ágát földeled. Ami nem mindegy, a nagyfrekvencián az a néhány pF -os cső kapacitások hatása. De ezt is világosan látni lehet a helyettesítő képen.
Nem gondoltam volna, hogy ez így van, jó hogy átismételtük.
Azért szerintem ez a kapcsolás mégis jó úgy, ahogy van. Egyszerű, mint a faék és teljesen megfelel neki ez a fázisfordító is (jól szól vele ebben a kapcsolásban).
Aze ott mar ne tartsunk, hogy ellenallasok soros eredojet nem tudjuk kiszamolni...
A kimenoimpedanciaban reszt vesz sorban egymasutan az anodellenallas, a cső belső (anód-katód) ellenállása és a katódellenállás. Ha a katodot foldeljuk, akkor az 0, tehát nem lehet azonos azzal, mintha nem foldeljuk. Hogy pontosan mennyi a kimenoimpedancia azt ennek a 3 erteknek a megfelelo sorrendu osszeadasaval vagy repluszolasaval talalhatjuk ki attol fuggoen, hogy az a kimenet az anodon vagy a katodon van. Egy ECC83-as mu followernel lehet, hogy nincs nagy kulonbseg a ketto kozt, de pl egy SE erosito katodbiaszos vegcsovenek a katodellenallasat elegge nem mindegy foldeljuk-e. És igen, kimenetiimpedancia szempontbol sem. Mert ott ez a 3ertek mondjuk egy 2A3 erositonel kb 3.5K trafoimpedancia, 800ohm csőimpedancia, 1K katodellenallas. Ha utobbit nem foldeljuk, kicsit mas nagysagrendben lesz a kimenoimpedancia, s ezzel egyutt a df is.
Ez azért nem teljesen igaz, mert a közös katódosnál Ra repluszálódik a cső belső ellenállásával, a közös rácsosnál meg nem, tehát ennek nagyobb lesz a kimeneti impedanciája. Nagy áthatású triódánál (az erősítő belseje, vége felé haladva) az eltérés eléggé jelentős lehet.
Idézet: „kimenet az anodon vagy a katodon van” Biztos egy dologról beszélünk? A földelt katódú, és a földelt rácsú fokozat kimenete az anódon van. Hogy jön ide a katód kimenet? Az a földelt anódú (népies nevén katódkövető) kapcsolás sajátja. A katódellenállás (ami az egyenáramú munkapontját állítja be a csőnek, váltakozó áram szempontjából földelve van, ill ha oda van visszacsatolva valami, akkor igaz nem, de ha nézed a cső belső ellenállását, munkallenállását, akkor nyságreni különbségek vannak- De nem igazán egyszerű összeadásokról van szó, ismétlem, szíveskedj felrajzolni a fokozatok váltóáramú (hangfrekvenciás) helyettesítő képét. A kimeneten van egy áramgenerátor aminek a forrásárama a bemeneti feszültségből a meredekséggel számolható, a katódellenállás sorban a cső belső ellenállásával, ezt terheli párhuzamosan a munkaellenállás, és a terhelő ellenállás párhuzamos kapcsolása. lehet számolgatni. A cső belső ellenállása mellett nem sokat számít, ha hiányzik az a pár száz ohm, pláne, ha váltóáramú szempontból rövidre van zárva.
Tévedtem azt hiszem, a katód ellenállás miatt van némi eltérés.
A közös katódosnál, ha a katód hidegítve van, akkor RbxRa, ahol Rb a trióda belső ellenállása, Ra pedig az anódellenállás. Ha nincsen hidegítve a katód akkor Rax(Rb+(1+u)Rk).
A földelt rácsúra az utóbbi az igaz, mert ott a katód nem lehet a földön, mivel az a bemenet.
Most akkor leirtad ugyanazt amit en. En is azt mondtam, hogy egy ilyenben kicsi a kulonbseg a foldelt es a nem foldelt katod kozt. De hogy nem ugyanannyi az hetszentseg. Az SE vegfokot pedig extrem peldanak hoztam be. A foldelt katod pedig termeszetesen nem lesz kimenet, azt csak a kimenoimpedancia szamolashoz szurtam be, mint lehetseges esetet -termeszetesen nem foldelt esetben-.
Ma próbapanelon összeraktam ezt a kapcsolást, csak az ECL86 csövet kellett volna beleraknom amit ma vártam a postával, a posta meg is jött, sajnos a 2db csövet sikerült nekik összetörni, mivel nem törékenyként adattam fel, így ez be kell nyelnem. Ilyen még sosem fordult elő, sose törtek össze semmit, de ezek után oda kell erre figyelnem. Egyenlőre megy a fiók aljába, mig nem sikerül ilyen olcsón szereznem másikat.
Érdekes a visszacsatolás. Elég nehéz elképzelni, hogy hatásos a nagy impedanciás anódról, azon a 330 ohmos katód ellenálláson.
Nem igazán értek hozzá, ezt tűnt számomra egyszerűnek.
Nem is igazán hatásos, mert 1000-szeres erősítést állít(ana) be. A két fokozatnak valószínűleg nincsen ennyi erősítése.
Akkor milyen értékü ellenállás kellene oda.
Szerintem úgy 33kohm, de kell csatoló kondi is.
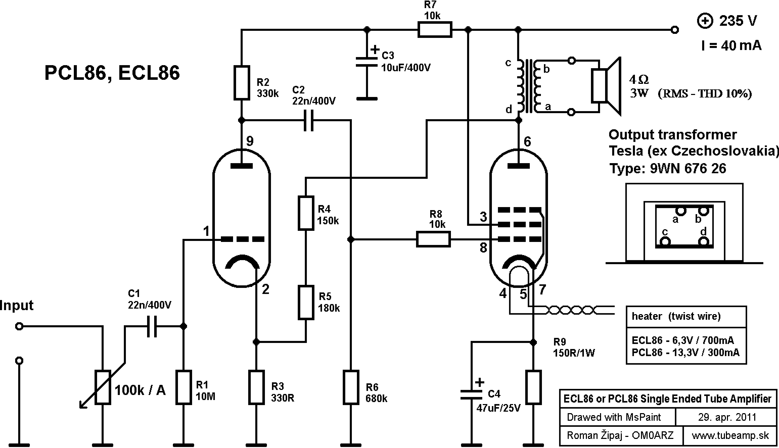
Inkább ezt a jól bevált kapcsolást építsd meg, ha már ECL 86 csővel építesz:
A visszacsatolásban az 1,2k helyett 4,7k-10k ellenállást, a 4,7nF helyett 220pF-270pF-ot tegyél, és a pentóda katód ellenállását növeld meg 150 Ohmról 220-270Ohmra. A hozzászólás módosítva: Nov 5, 2019
Oké, majd átvariállom próba nyákon van csak, azért kíváncsi vagyok erre is, ha már megcsináltam,
és lesz ilyen csövem.
Az ECL86 használtan jó eséllyel gázos, újonnan meg horror drága. Inkább szerezz 6P1P-t, meg hozzá valami kettőstriódát, 6N2P-t például. Töredékéből megúszod.
Ezért választottam ezt, mert egy megépített és müködő kapcsolás, és nyák is van hozzá, ha a deszkamodelt majd le akarom cseréni, pofásabbra.
Kezdjük az alapoknál, amilyen szinten én is vagyok ebben a témában. Bízok benne, hogy az ismerettségi körömben sikerül hamarosan, ismét olcsón szerezni PCL86, vagy ECL86 csöveket.
Értelek, de ezek leginkább a késői Videoton rádiókba fellelhető ECL-ek elég gyengék voltak, a készülékeket sokszor azért dobták félre, mert rövid idő után betorzult a hangja. Akik most kiszedik, valószínű, hogy ezt nem is tudják már, csak eladják, mert keresett. Láttam vakerán 4 vadonatúj ECL-t több 10.000 Ft-ért elkelni, ezt nem érdemes - szerintem - kiadni érte.
Sőt, ugyanezzel a kapcsolással használhatod a 6P1P-t és a 6N2P-t. Ami pedig az ECL86-ot illeti, sajnos csak megerősíteni tudom Imi65 tapasztalatait. Nekem kb. 70-80db használtból lett kb. 10db jól használható csövem, a többi mind gázos volt...
Nem is adnák érte annyit, annyira azért nem fontos nekem ez a csöves erősítő.
|
Bejelentkezés
Hirdetés |





