Fórum témák
» Több friss téma |
Fórum » Csöves erősítő készítése
Ne feledd betartani a fórum viselkedési szabályait, és a topik megmaradásának feltételeit. [link]
A téma átmenetileg fagyasztva lett, hozzászólni nem tudsz!
van egy ilyenem eladó, ha esetleg érdekel.
Mibe kell ennyi kondi? 2000V, 1000V ez nem nagyfesz egy kicsit? Csőnek ekkora feszt még nem láttam.gr89: Szép kis darab. Te is erősítőbe akartad?
Nem. Monitor javításból maradt vissza. Ilyenekkel nem rontanám el az összképet egy csöves erősítőben. Csakis a régi szép nagy fémházas kondik mennek bele. :yes:
Idézet: Akit egyszer a cső füstje megcsap! Vagy hogy is mondják? „Látom Te is megcsövesedtél!”
Az izzó katód látványa, és az elektronok megérkezése a kimenőtrafóba, és onnan keresztül meghallod gyönyörű hangját, 'aszondod:
azannyát! építenem kell nekem is egy csöves végfokot , és utánna nincs megállj.
Éppen ma volt egy kis vitám az egyik kollégámmal.
Nem érti hogy miért foglalkozom ilyen elavult energia zabáló elavult ócskaságokkal. Megjegyzem még életben hagytam egy kicsit mert meg ígérte hogy meghallgatja a saját fülével. Ha akarja ha nem megtérítem.
Szia.
Nem tom még érdekel-e a téma,ha igen 1970-75 közti Rádiótechnika évkönyvekben találsz rajzokat.1-t megépítettem PL519-es végcsövekkel.Mit mondjak?Tökéletes,nem hasonlitható össze semmivel. A trafókat profi csinálta a megadott rajzok szerint (25.000 HUF) darabja.Más érzekeny pontja nincs.Ha ezt építed meg vigyázz a rajzról lemaradt az egyik PL rács kondija (olyan mint a másik. Sok szerencsét,megéri.
Kedves köbzoli,
én vagyok a te embered, pont kettő darabom van! Szerintem lesz hova betudnunk
Energiazabáló? A TDA,STK,TBA,tranyó többet zabál. Nekem is van STK-m, gyári, de most rossz. Gondoltam, addig összedobok 1-et, ez az összedobok nem is annyira összedobok. Se ellenállást nem találok itthon, se kondit. Ezt akarom megépíteni
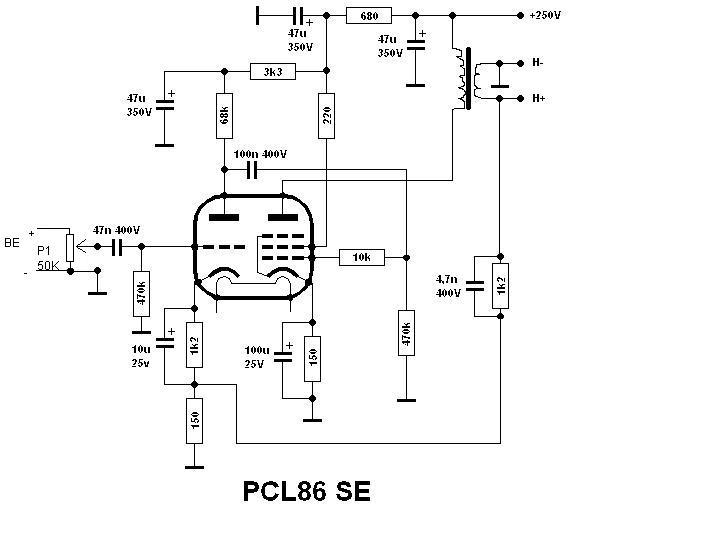
Ahol a + jelek vannak, oda kell a nagyfesz? Nekem 195V DC van, annyi elég neki? Van egy vonal, ami teljesen lemegy a rajz aljáig, oda kell a 0VDC ? A PCL86 lábai nincsenek beírva, hogy melyik az(pl.: 1,2,3, stb...).
Az hogy pár ellenállással meg kondival kevesebb van benne, attól lenne egyszerűbb?
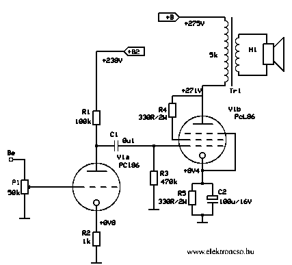
Hangban köszönőviszonyban sincsenek egymással. Én mindekettőt megépítettem. Érdemes a "bonyolultabbat" választani.
Az a vonal az a visszacsatolás. A 0V-ok a szokásos test jelöléssel vannak jelölve. A nagyfesz oda kell ahol a +250V van írva a jobb felső részen. A többi + jelölés vagy elkó polaritást vagy a ki-bemenet melegebb pontot takar. A H+, H- az értelemszerűen a hangyszórókimenet. És innen megy a visszacsatolás amint látható. Itt a csőbekötés:
Szia! A csőbekötést azt tudom, csak a rajzon nincs ott, hogy hányas lábra megy. Ez a rajz valahogyan nem tetszik, azt építem, amit felraktam. A + jelek meg ezek:
Igen, az a nagyfesz pozitív ahol megjelölted. A bekötést meg ki lehet logikázni a pcl86 bekötésből amit feltettem A kapcsoláson is ugyanaz a csö van csak 2 csőfélre bontva.
Ne beszéld le, az övé sokkal jobb, korrekt kapcsolás, azt érdemesebb megépíteni, egy-két kütyü ide-oda nem bonyolít.
Szia: hát én sem lebeszélni akarlak ezekről az egyszerűbbnek tűnő kapcsolásokról !De ahogyan a djhans is mondotta ezek a kapcsolások sajnos kicsit gyengébb hangminőséget produkálnak. Kipróbáltam ezt is azt is és a döntésem ENNÉL maradt .Ha már ráadod a fejed egy csöves erősítő építésére akkor már egy meg két +alkatrész semmi , ez elenyésző?
Akkor ez lesz. GU50 mennyit tud, mennyiért veszitek. Csak kérdezem, szerintem nem fogok olyat építeni. Igaz, lehet JZoli-nak majd segítek megépíteni, ha megakarja. Csak magamnak nem fogom megépíteni.
GU50 börzén 4-5száz Ft-ért szerezhető be újonnan. Olyan 8-10W-ot tud SE-ben. PP-ben 100W is kijön
.
Nem rossz ez a kapcsolás sem, de azt tudni kell, hogy a nagyobb tápfesz ellenére is kisebb teljesítményű a triódás kötés miatt (érzékenyebb hangszóró kell 97-98 dBWm). Kényesebb a brummra is, a kimenőtrafóig eggyel több szűrőtag kell, tehát ami kijön az erősítőből, az bemegy a tápba.
Hangra, érzékeny hangszóróval valószínűleg nem rosszabb (sőt), de érzéketlen hangszóróval (átlagos 87 dB-essel) valószínűleg nem lesz az igazi.
Akkor az én kapcsom egy kalap ***?
Így nemjó cikket irni akáármiből is ha így lebecsülitek
Nem mondta ezt senki. Kezdetnek jó lesz, de ha jobb hangot akar akkor kell még bele egy-két plusz alkatrész. Az illető döntse el mit szeretne, szerényebb, vagy jobb minőséget. A döntés úgyis az övé lesz.
Az igen! Egy olyan 5-6000Ft-ra gondoltam. A 100W az igen csöves. Megdobnának 4db-bal, nem dobnám vissza. Már kezd tetszeni az a cső. A képeken nem nagyon tetszett, de élőben más. Hmm... 3-4500Ft-ból kész egy 2*100W-os csöves erősítő. Itthon megaláznám a búcsúi, falunapi zenét.
:wow1: Müszi: szerintem a tiéd is (sőt biztos is) megalázza az IC-seket, tranyósokat, fet-eseket stb... (diódás még nincs? ).
Nem 30 -45 E akartál írni?
Ha csak nincs othon mindened ? akkor lehet akár annyi is ?
Mindegyik kapcsolás jó a maga módján, a maga szintjén, ha jól működik, de mindig van jobb is.
Ezt aláirom, de a jobb hang szerintem relatív. Nem mindenki hallja meg a külömbségeket a két kapcsolás között. Ha magamból indulok ki biztos hogy nem hallanám meg.
Nem szeretnék vitát indítani, de ahogy tapasztaltam: a szoba akusztikája, és a hangsugárzók minősége határozza meg a jó hangot. A végfok az mellékes ezek között. Ahogy elköltöztünk, a szobám is szellősebb, és 3x nagyobb , a kis (7l) dobozaimból nagyon szépen kijönnek a mélyhangok, és a magasabbak is szebbek lettek, amiket eddig egyszersem hallottam.Szóval nem akarok senkivel sem vitatkozni, csak ez az én véleményem a Idézet: .„jó hangról” üdv: Müszi
Azért ne örülj ennyire előre
Kell még oldalanként egy-egy maghajtó csö (800Ft/db) ez a kisebb tétel. Aztán foglalatok, nagyfesz elkók... A kapcsoláshoz (100W) kell 500V fesz. És a hálózati trafó meg a két kimenő (A három tarfó magvan 30-40ezer FT mivel jókora trafók kellenek)
Mi ott a 30-45E, amikor egy GU50 4-500Ft. A kimenőt, hálózati trafót megtekered, az alkatrészek nem kerülnek sokba, dobozba meg minek rakni
. Hoppá. Előfok... Csatornánként 1000Ft. Foglalat sem kell, szalagkábelt rátekerek a lábakra, körbeszigetelőszallagozom oszt' kész. |
Bejelentkezés
Hirdetés |


, és utánna nincs megállj.




.
:wow1:
).
, a kis (7l) dobozaimból nagyon szépen kijönnek a mélyhangok, és a magasabbak is szebbek lettek, amiket eddig egyszersem hallottam.